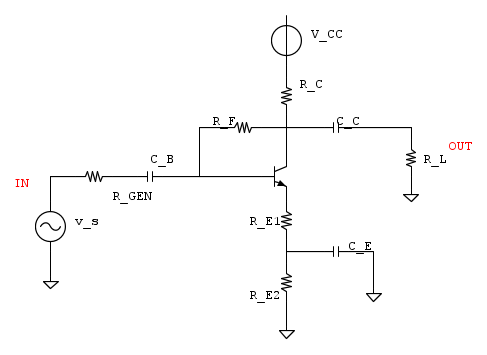
Salve a tutti.. Avrei bisogno di un aiuto nella risoluzione di questo esercizio.
I dati sono i seguenti:








1)Calcolare le resistenze
,
,
ed 
LKT maglia uscita:
[unparseable or potentially dangerous latex formula] dalla quale ricavo

LKT maglia ingresso:
[unparseable or potentially dangerous latex formula] dalla quale ricavo

LKT maglia uscita:
[unparseable or potentially dangerous latex formula] dalla quale ricavo

LKT maglia uscita:
[unparseable or potentially dangerous latex formula] dalla quale ricavo

I parametri differenziali sono:

2) Guadagno di tensione a piccolo segnale alle medie frequenzeIl circuito equivalente a piccolo segnale è quello sottostante.
In tale circuito è presente la resistenza

che da problemi: posso utilizzare il th. di Miller che mi consente di "spezzarla".
Per farlo inizio a calcolare

dove risulta:

![v_1=v_{\pi}+R_{E_1}[g_m v_{\pi}+\frac{v_{\pi}}{r_{\pi}}] v_1=v_{\pi}+R_{E_1}[g_m v_{\pi}+\frac{v_{\pi}}{r_{\pi}}]](/forum/latexrender/pictures/206e82cc2d86615bb708636f9965d2b8.png)
Da questo si ottiene:

E' corretto questo calcolo del coefficiente

?
Ad ogni modo, poi, il circuito al quale si arriva è il seguente:
nel quale risulta:
[unparseable or potentially dangerous latex formula]
[unparseable or potentially dangerous latex formula]