Spiegazione funzionamento Integratore/Derivatore
Ciao a tutti, mi sono sempre chiesto come funzionano un integratore e un derivatore
, così ci ho pensato su e, dopo un po' di calcoletti penso di essere arrivato a una soluzione
. Ma siccome non ne sono sicuro vi chiedo se è la spiegazione giusta.
INTEGRATORE
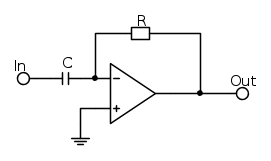
Il circuito è questo.
Prendendo in esame il nodo vicino al terminale - dell'opamp e applicandoci la
.
Ma conosciamo la legge di Ohm e quindi
.
Sappiamo che la corrente passante per il condensatore è la capacitanza per la derivata prima della tensione, allora

quindi
.
Allora
.
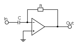
DERIVATORE
Qui scambiamo, nell'ultima formula dell'integratore,
e
:

quindi
.
Allora
.
Giusto?
, così ci ho pensato su e, dopo un po' di calcoletti penso di essere arrivato a una soluzione
. Ma siccome non ne sono sicuro vi chiedo se è la spiegazione giusta.INTEGRATORE
Il circuito è questo.
Prendendo in esame il nodo vicino al terminale - dell'opamp e applicandoci la

.Ma conosciamo la legge di Ohm e quindi
.Sappiamo che la corrente passante per il condensatore è la capacitanza per la derivata prima della tensione, allora

quindi
.Allora
.DERIVATORE
Qui scambiamo, nell'ultima formula dell'integratore,
e
:
quindi
.Allora
.Giusto?










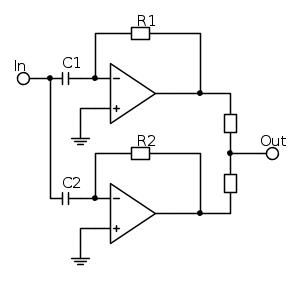
conoscendo il resto e sapendo che le due resistenze anonime sono uguali è:

e
(dove
).