Pagina 1 di 1

Chiarimento Bistabile Ne555

MessaggioInviato: 17 mar 2012, 0:19
da kristian
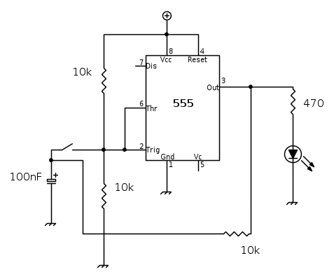
Ciao a tutti, volevo chiedervi un chiarimento sul ne555 usato come multivibratore bistabile. Se io tenessi pigiato il pulsante, questo circuito non diventerebbe l'equivalente di un astabile, dato che il condesatore si scarica e carica? perché non è così (so che non è perché l'ho provato)? Grazie a tutti.


Re: Chiarimento Bistabile Ne555

MessaggioInviato: 17 mar 2012, 0:56
da simo85
Io per il momento toglierei la R da 10k tra i pin 2 e 6 e GND.

Re: Chiarimento Bistabile Ne555

MessaggioInviato: 18 mar 2012, 14:16
da kristian
gohan ha scritto:Io per il momento toglierei la R da 10k tra i pin 2 e 6 e GND.

Se togliessi questa resistenza, nel momento in cui io rilasciassi il pulsante, il pin 6 sarebbe collegato a livello logico alto il che mi porterebbe ad un livello logico basso l'uscita.
Comunque forse credo di aver capito: supponiamo che l'uscita sia a livello logico basso, il condensatore si scarica e nel momento in cui schiaccio il pulsante, il pin 2 "vede" 0 logico e mi fa commutare l'uscita. Nel momento in cui rilascio interviene il partitore di tensione formato dalle 2 resistenze da 10 k che mi danno 6 V, il che non supera i 2/3 di Vcc e tanto meno non è inferiore a 1/3. Quindi i due comparatori riportano 0 logico che applicato al set e al reset del flip flop, ne determinano la memorizzazione.
Credo che funzioni così e penso anche che se io mantenessi premuto il pulsante non otterei un multivibratore astabile, perché intervengono i 6 V.

Re: Chiarimento Bistabile Ne555

MessaggioInviato: 18 mar 2012, 14:22
da kristian
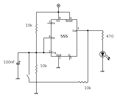
Scusate mi sono accorto di aver sbagliato il circuito. Ecco qui quello corretto:


Re: Chiarimento Bistabile Ne555

MessaggioInviato: 18 mar 2012, 14:33
da simo85
Una volta che il condensatore è carico, quando chiudi lo switch lo stesso condensatore si scarica attraverso l'uscita a stato logico basso.

Io ripeto, toglierei la resistenza di cui parlavo prima.