PMOS e invecchiatore elettrovalvole
Ciao a tutti!
Un cliente ha richiesto un po' di tempo fa una macchina per invecchiare le elettrovalvole. Questa macchina eccita la bobina dell'elettrovalvola per 1 secondo e la lascia in stato di riposo per un altro secondo e poi la eccita di nuovo, e così via.
Dopo qualche migliaio di colpi però i relè del PLC si rompono, e dopo averne sostituiti 3, sono stato incaricato di risolvere il problema.
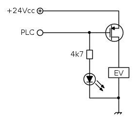
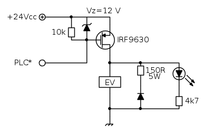
Ho quindi utilizzato un banalissimo N-MOS per comandare l'elettrovalvola.
Questa è la situazione attuale:
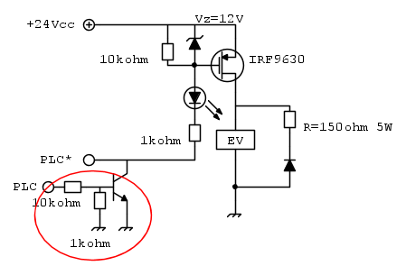
Il partitore di tensione è stato inserito perché il MOS l'ho dovuto adattare (lo avevamo in casa).
Funziona ancora benissimo e ormai è arrivato al suo milione di colpi senza battere ciglio.
Senonchè
il cliente si è accorto (non si sa come) che quando la bobina non è eccitata rimangono comunque i 24 V dell'alimentatore.
E questa cosa non gli piace.
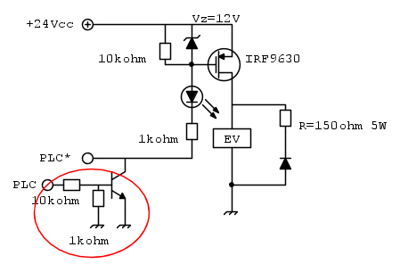
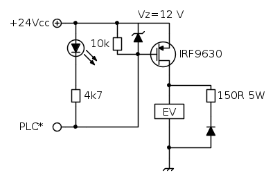
Quindi adesso devo interrompere l'alimentazione positiva e non la massa.
Ho pensato di usare un P-MOS, ma francamente non sono sicuro di aver capito come funziona.
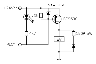
L'idea abbozzata è questa:
Ecco le domande:
1 - Un circuito di questo genere può già funzionare?
2 - Il MOSFET sarà chiuso quando G=0V e sarà aperto quando G=24 V?
3 - Quali sono i modelli più comuni di P-MOS? Le elettrovalvole consumano circa 15W a 24 V.
4 - Ci sono accorgimenti particolari per un carico induttivo come la bobina dell'elettrovalvola?
Come sempre grazie,
Jon
Un cliente ha richiesto un po' di tempo fa una macchina per invecchiare le elettrovalvole. Questa macchina eccita la bobina dell'elettrovalvola per 1 secondo e la lascia in stato di riposo per un altro secondo e poi la eccita di nuovo, e così via.
Dopo qualche migliaio di colpi però i relè del PLC si rompono, e dopo averne sostituiti 3, sono stato incaricato di risolvere il problema.
Ho quindi utilizzato un banalissimo N-MOS per comandare l'elettrovalvola.
Questa è la situazione attuale:
Il partitore di tensione è stato inserito perché il MOS l'ho dovuto adattare (lo avevamo in casa).
Funziona ancora benissimo e ormai è arrivato al suo milione di colpi senza battere ciglio.
Senonchè
il cliente si è accorto (non si sa come) che quando la bobina non è eccitata rimangono comunque i 24 V dell'alimentatore.
E questa cosa non gli piace.
Quindi adesso devo interrompere l'alimentazione positiva e non la massa.
Ho pensato di usare un P-MOS, ma francamente non sono sicuro di aver capito come funziona.
L'idea abbozzata è questa:
Ecco le domande:
1 - Un circuito di questo genere può già funzionare?
2 - Il MOSFET sarà chiuso quando G=0V e sarà aperto quando G=24 V?
3 - Quali sono i modelli più comuni di P-MOS? Le elettrovalvole consumano circa 15W a 24 V.
4 - Ci sono accorgimenti particolari per un carico induttivo come la bobina dell'elettrovalvola?
Come sempre grazie,
Jon



,
è una costante, e varia da MOS a MOS.
né
, si calcolano così:
.
ad essere negativa, sì, il PMOS si "chiude" con una bassa resistenza
(generalmente sui decimi di ohm). Al contrario, "aperto", ha un'alta resistenza
(non mi ricordo di quanto).
, mentre nel PMOS deve essere inferiore.





