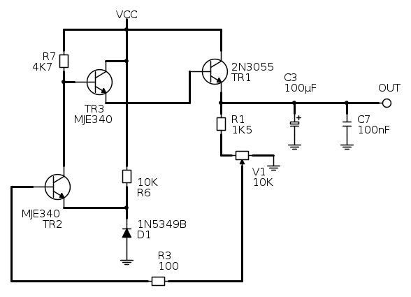
Aumento out alimentatore
Salve a tutti,
nel circuito allegato, volendo portare la VCC (attualmente 70V) a una tensione di circa 90V il transistor 2N3055 non dovrebbe reggere... con quale potrei sostituirlo
Che ne pensate del resto del circuito a seguito questa modifica?
Grazie.
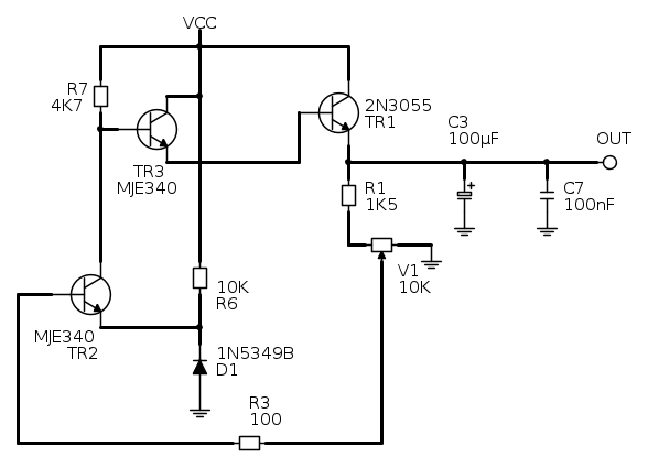
nel circuito allegato, volendo portare la VCC (attualmente 70V) a una tensione di circa 90V il transistor 2N3055 non dovrebbe reggere... con quale potrei sostituirlo
Che ne pensate del resto del circuito a seguito questa modifica?
Grazie.
