Impedenzimetro con Visual analyzer
salve a tutti, sono nuovo del forum, non ho trovato una sezione per presentarmi quindi riassumo tutto dicendo che ho una conoscenza di base dell'elettronica dovuta alle scuole superiori fatte un paio di lustri fa, quindi ricomincio praticamente da uno...
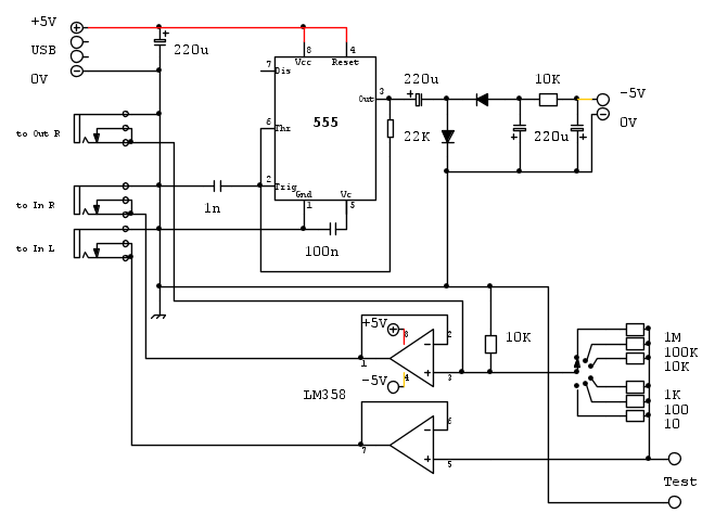
venendo al succo del discorso, ho trovato un articolo che mi ha interessato peoichè si parla di utilizzare Visual Analyser con la scheda audio del PC per poter misurare induttori, condensatori e resistenze... ovviamente ho un multimetro ma non misura ne capacità ne induttanza.
girando per il forum ho visto che i circuiti vanno disegnati col vostro programma, infatti da quando mi sono iscritto ho impiegato il tempo per disegnare lo schema elettrico
, eccolo:
questo però è lo schema di partenza indicato dall'autore che poi rimanda alla rivista nuova elettronica... quindi ho preso la rivista ed ho letto l'articolo dove si spiega che per migliorare la leggibilità di piccoli valori è stato utilizzato, al posto dell' LM358, il TDA 7052.
quindi la domanda è:
1- secondo voi funziona il circuito che ho postato?
2- se sostituisco l' LM con il TDA, sistemando le connessioni in base alla piedinatura, riesco ad alimentarlo correttamente?
PS: in realtà l'articolo originale utilizza l' ICL 7660S per ottenere i -5V ma non l'ho trovato quindi ho cercato in rete ed ho trovato questa applicazione dell' NE555... per quanto ne so eroga qualcosa come 30mA per erogarne di più (considerando che una porta USB 2 in totale ne eroga 500mA) basterebbe piazzarci un BJT in uscita?
intanto vi ringrazio e spero che riusciate a chiarirmi le idee
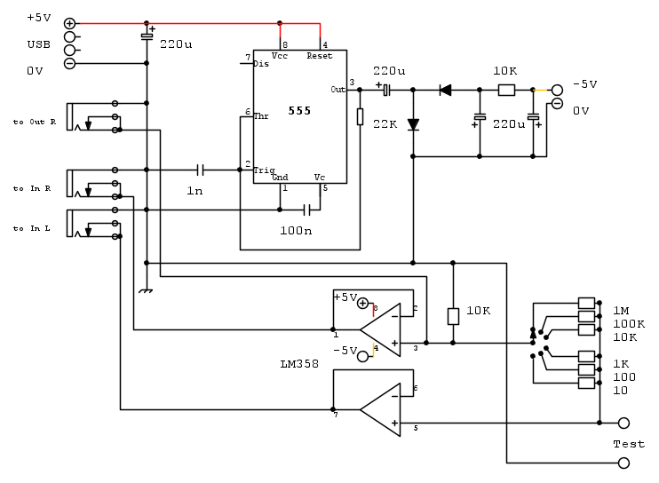
venendo al succo del discorso, ho trovato un articolo che mi ha interessato peoichè si parla di utilizzare Visual Analyser con la scheda audio del PC per poter misurare induttori, condensatori e resistenze... ovviamente ho un multimetro ma non misura ne capacità ne induttanza.
girando per il forum ho visto che i circuiti vanno disegnati col vostro programma, infatti da quando mi sono iscritto ho impiegato il tempo per disegnare lo schema elettrico
questo però è lo schema di partenza indicato dall'autore che poi rimanda alla rivista nuova elettronica... quindi ho preso la rivista ed ho letto l'articolo dove si spiega che per migliorare la leggibilità di piccoli valori è stato utilizzato, al posto dell' LM358, il TDA 7052.
quindi la domanda è:
1- secondo voi funziona il circuito che ho postato?
2- se sostituisco l' LM con il TDA, sistemando le connessioni in base alla piedinatura, riesco ad alimentarlo correttamente?
PS: in realtà l'articolo originale utilizza l' ICL 7660S per ottenere i -5V ma non l'ho trovato quindi ho cercato in rete ed ho trovato questa applicazione dell' NE555... per quanto ne so eroga qualcosa come 30mA per erogarne di più (considerando che una porta USB 2 in totale ne eroga 500mA) basterebbe piazzarci un BJT in uscita?
intanto vi ringrazio e spero che riusciate a chiarirmi le idee

