Timer programmatore per irrigazione
salve a tutti; anche quest'anno torna il problema di annaffiare le mie piantine in mia assenza durante qualche vacanza estiva. l'anno scorso mi sono arrangiato con una soluzione molto spartana, ma quest'anno vorrei qualcosa di elettronico e non meccanico, per avere una certezza in piu che tutto funzioni in mia assenza.
ho a disposizione un programmatore per irrigazione, di quelli che si collegano direttamente al rubinetto, infatti ne ho montato uno per le centinaia di piante che ho sulla terrazza di casa. dato che ho qualche pianta anche in un locale mio, vorrei utilizzare un altro programmatore di modello più vecchio che ho già usato l'anno scorso.
non avendo il rubinetto dell'acqua, mi sono arrangiato utilizzando un bidone dell'acqua da 50 litri, ci ho collegato un tubicino in gomma per irrigazione, il quale porta l'acqua ad una pompetta ricavata dallo strumento che utilizzavo per pulire l'apparecchio per denti che avevo da piccolo. il problema è utilizzare il programmatore per far accendere la pompetta. in origine il programmatore azionava una elettrovalvola, dando un impulso di un secondo per l'apertura, e un impulso con polarità invertita per la chiusura, alla fine del tempo di irrigazione.
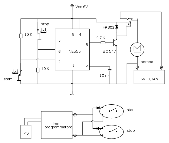
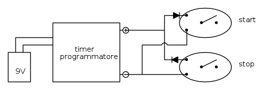
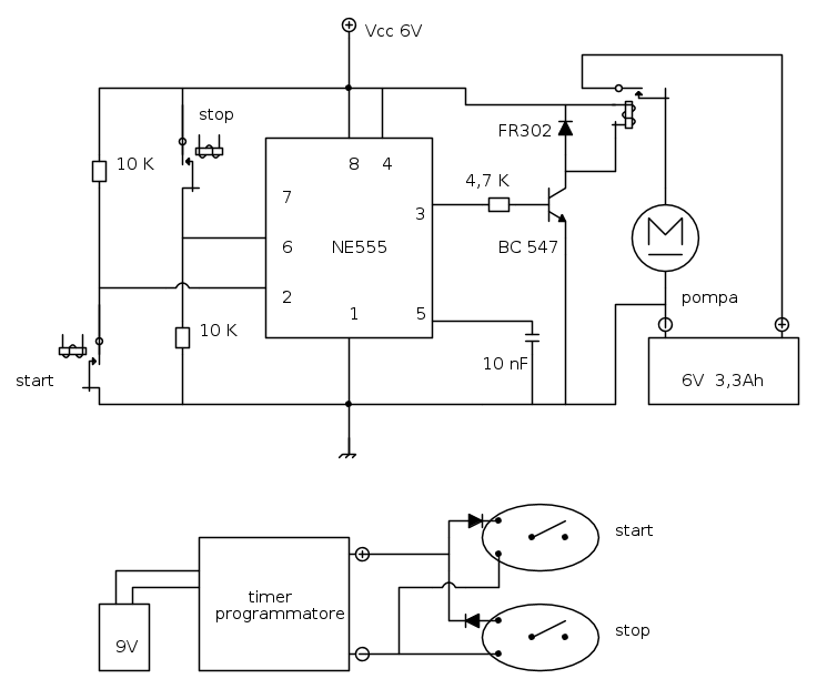
per sfruttare questi 2 impulsi, ho pensato ad un multivibratore bistabile con NE555. al posto dei tasti start e stop ho pensato di inserire 2 relè, le cui bobine sono azionate dall'impulso generato dal programmatore. due diodi, uno per ogni relè, ma uno disposto nel verso opposto rispetto all'altro, dovrebbero mandare l'impulso di apertura solo al relè che funge da tasto start, e l'impulso di chiusura solo al relè che funge da tasto stop. ho buttato giu uno schemino in fidocad, così mi dite che ne pensate, ese ho commesso qualche errore
ho a disposizione un programmatore per irrigazione, di quelli che si collegano direttamente al rubinetto, infatti ne ho montato uno per le centinaia di piante che ho sulla terrazza di casa. dato che ho qualche pianta anche in un locale mio, vorrei utilizzare un altro programmatore di modello più vecchio che ho già usato l'anno scorso.
non avendo il rubinetto dell'acqua, mi sono arrangiato utilizzando un bidone dell'acqua da 50 litri, ci ho collegato un tubicino in gomma per irrigazione, il quale porta l'acqua ad una pompetta ricavata dallo strumento che utilizzavo per pulire l'apparecchio per denti che avevo da piccolo. il problema è utilizzare il programmatore per far accendere la pompetta. in origine il programmatore azionava una elettrovalvola, dando un impulso di un secondo per l'apertura, e un impulso con polarità invertita per la chiusura, alla fine del tempo di irrigazione.
per sfruttare questi 2 impulsi, ho pensato ad un multivibratore bistabile con NE555. al posto dei tasti start e stop ho pensato di inserire 2 relè, le cui bobine sono azionate dall'impulso generato dal programmatore. due diodi, uno per ogni relè, ma uno disposto nel verso opposto rispetto all'altro, dovrebbero mandare l'impulso di apertura solo al relè che funge da tasto start, e l'impulso di chiusura solo al relè che funge da tasto stop. ho buttato giu uno schemino in fidocad, così mi dite che ne pensate, ese ho commesso qualche errore


