Eccita relè per 1s a presenza e ricaduta tensione
Ciao a tutti!
Come da titolo, avrei bisogno di realizzare un circuito che eccita un relè per la durata di 1s quando ho in ingresso una tensione positiva e anche quando questa cessa.
Un esempio di diagramma temporale è il seguente
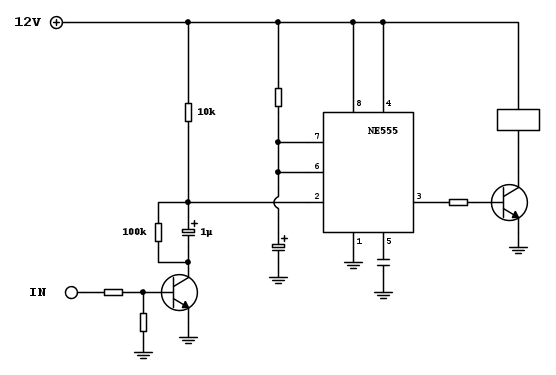
Ho pensato di utilizzare il timer NE555 configurato in modo che quando ho un segnale positivo in ingresso (di durata indefinita), si eccita il relè per un tempo determinato.
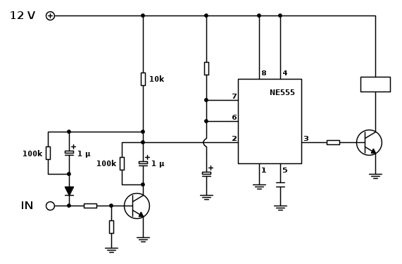
Quando il segnale in ingresso commuta da positivo a massa, vorrei accada la stessa cosa ma non saprei come farlo. Qualche consiglio?
Grazie
Come da titolo, avrei bisogno di realizzare un circuito che eccita un relè per la durata di 1s quando ho in ingresso una tensione positiva e anche quando questa cessa.
Un esempio di diagramma temporale è il seguente
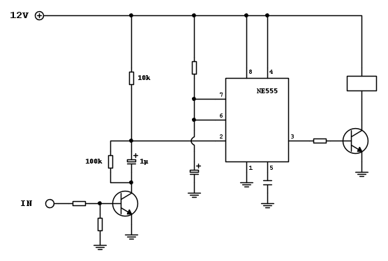
Ho pensato di utilizzare il timer NE555 configurato in modo che quando ho un segnale positivo in ingresso (di durata indefinita), si eccita il relè per un tempo determinato.
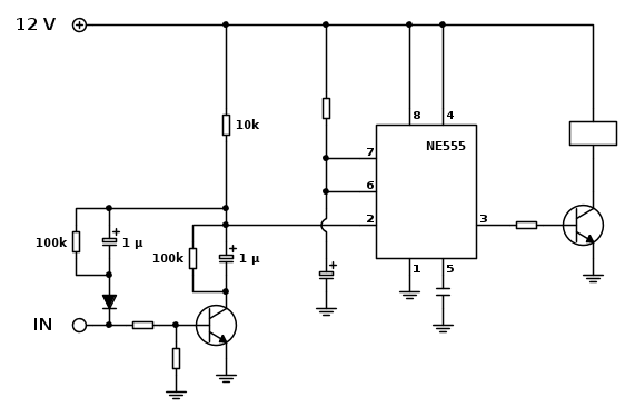
Quando il segnale in ingresso commuta da positivo a massa, vorrei accada la stessa cosa ma non saprei come farlo. Qualche consiglio?
Grazie


