555 oscillatore
Sto usando un dimmer per led che utilizza un 555.
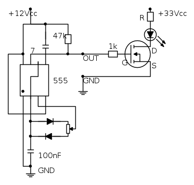
Lo schema e' il seguente:
Funziona perfettamente, pero' ho una noia che non riesco a risolvere.
Se escludo il FET-N e uso il 555 come driver del led (collegando il led fra +12Vcc e GND) ottengo un incremento della luminosita' ruotando il potenziometro in senso orario.
Invece se metto il FET-N ottengo il contrario, ossia un aumento di luminosita' andando in senso anti-orario.
In pratica l'onda quadra che c'e' fra OUT e GND e' speculare a quella che c'e' fra OUT e +12Vcc.
Come posso usare quella fra OUT e +12Vcc?
Usando un FET-P?
C'e' un altro sistema che non mi costringa a cambiare il tipo di FET?
Lo schema l'ho preso qui:
http://www.electroyou.it/g.schgor/wiki/articolo27
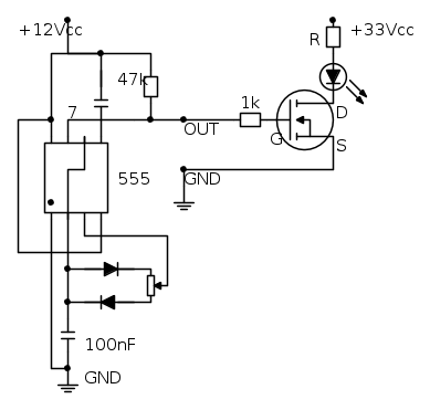
Lo schema e' il seguente:
Funziona perfettamente, pero' ho una noia che non riesco a risolvere.
Se escludo il FET-N e uso il 555 come driver del led (collegando il led fra +12Vcc e GND) ottengo un incremento della luminosita' ruotando il potenziometro in senso orario.
Invece se metto il FET-N ottengo il contrario, ossia un aumento di luminosita' andando in senso anti-orario.
In pratica l'onda quadra che c'e' fra OUT e GND e' speculare a quella che c'e' fra OUT e +12Vcc.
Come posso usare quella fra OUT e +12Vcc?
Usando un FET-P?
C'e' un altro sistema che non mi costringa a cambiare il tipo di FET?
Lo schema l'ho preso qui:
http://www.electroyou.it/g.schgor/wiki/articolo27

, Luca.