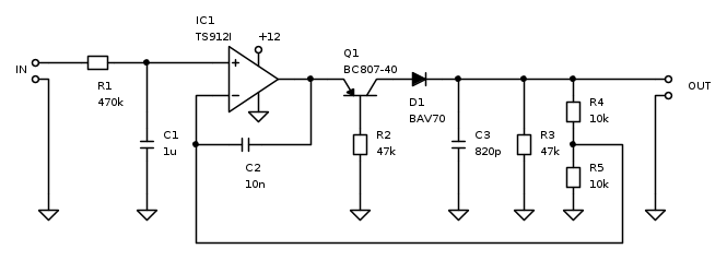
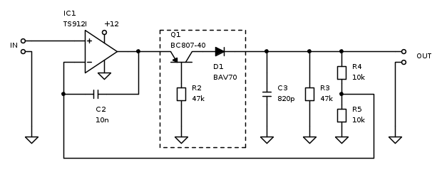
da PWM a 0-10 V
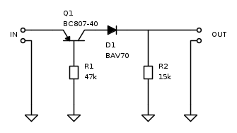
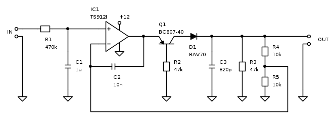
Ciao a tutti, mi chiamo Piero e sono un perito elettronico. Lavoro in un’azienda che costruisce apparecchi per l’automazione industriale. Dopo un riassetto aziendale sono stato messo in laboratorio. Sto guardando gli schemi dei nostri prodotti per capire come funzionano e non ho troppi problemi per venirne a capo. Questo circuito però non lo capisco proprio. È un convertitore da PWM (0-5 V) a uscita analogica 0-10 V. Prima di mettermi con il simulatore mi chiedevo se nessuno di voi ha mai visto questo schema e magari mi spiega il transistor e il diodo cosa ci fanno messi così.


