Alimentatore duale regolabile 0-15V max 1A
Buona sera a tutti, vorrei costruire un alimentatore duale regolabile, che mi dia una tensione da 0 a 15V ed una corrente di max 1A. Ci comanderei un pre amplificatore con controllo toni che è strutturato su due canali di alimentazione separati che alimentano la coppia di operazionali tl072 che ho già costruito e un amplificatore per cuffie che sfrutta come pre la coppia di lme49600 e come buffer una coppia di lme49720 che devo invece ancora iniziare. Quest'ultimo chiaramente ha bisogno di una sola tensione. Lo vorrei poi per altri progetti audio che ho in mente che non sorpassano mai la corrente di 1A, ma che vorrei sperimentare con varie tensioni duali 9, 12 o 15V.
Ho già costruito un alimentatore proprio tramite i consigli preziosi di un utente di questo sito, stabile a 12V con i regolatori di tensione tl7812-7912.
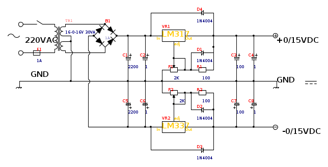
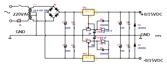
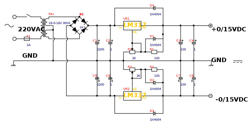
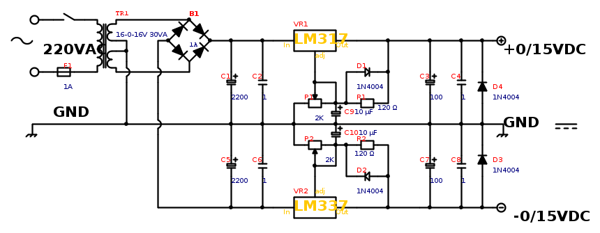
Per questo progetto, che ho preso su http://www.ilprogettista.it/web/wp-content/uploads/2010/02/product_93.gif più precisamente "Alimentatore duale stabilizzato", con i regolatori di tensione lm317-337 che hanno un uscita (adj) dove è possibile diminuirne il tensione.
Vi chiedo cortesemente, da poco esperto, un opinione sul circuito. Se manca qualcosa o se ci sono valori che non convincono.
Per il trasformatore sono un po' dubbioso nell'acquisto, su ebay ne vendono alcuni con corpo semi inscatolato da 16V e 30VA http://www.ebay.it/itm/251863391465?ssPageName=STRK:MESINDXX:IT&_trksid=p3984.m1436.l2649 ed altri toroidali da 15V e 100VA http://www.ebay.it/itm/261510159294?ssPageName=STRK:MESINDXX:IT&_trksid=p3984.m1436.l2649 entrambi con doppi secondari + presa centrale. Chiaro a me basterebbe quello da 30VA che tralatro costa anche la metà. Pure sul tensione dei condensatori che ho azzardato il valore 63V avvalendomi di altri schemi addirittura con Intensità di corrente maggiori, ma non ne sono certo e umilmente vi chiedo se la regola del "sempre meglio di tensione maggiore" possa essere sempre attuato in questi tipi di circuiti.
Grazie a tutti coloro che mi daranno una mano. Vi posto l'immagine di eagle e gli schemi, che ho appena terminato, in formato .sch di eagle e .fcd fidocad all'interno del file zip.
Ho già costruito un alimentatore proprio tramite i consigli preziosi di un utente di questo sito, stabile a 12V con i regolatori di tensione tl7812-7912.
Per questo progetto, che ho preso su http://www.ilprogettista.it/web/wp-content/uploads/2010/02/product_93.gif più precisamente "Alimentatore duale stabilizzato", con i regolatori di tensione lm317-337 che hanno un uscita (adj) dove è possibile diminuirne il tensione.
Vi chiedo cortesemente, da poco esperto, un opinione sul circuito. Se manca qualcosa o se ci sono valori che non convincono.
Per il trasformatore sono un po' dubbioso nell'acquisto, su ebay ne vendono alcuni con corpo semi inscatolato da 16V e 30VA http://www.ebay.it/itm/251863391465?ssPageName=STRK:MESINDXX:IT&_trksid=p3984.m1436.l2649 ed altri toroidali da 15V e 100VA http://www.ebay.it/itm/261510159294?ssPageName=STRK:MESINDXX:IT&_trksid=p3984.m1436.l2649 entrambi con doppi secondari + presa centrale. Chiaro a me basterebbe quello da 30VA che tralatro costa anche la metà. Pure sul tensione dei condensatori che ho azzardato il valore 63V avvalendomi di altri schemi addirittura con Intensità di corrente maggiori, ma non ne sono certo e umilmente vi chiedo se la regola del "sempre meglio di tensione maggiore" possa essere sempre attuato in questi tipi di circuiti.
Grazie a tutti coloro che mi daranno una mano. Vi posto l'immagine di eagle e gli schemi, che ho appena terminato, in formato .sch di eagle e .fcd fidocad all'interno del file zip.

