Prova transistor e diodi
Ciao, ho assemblato su breadboard il seguente schema preso da una rivista (che ho riportato in FidocadJ, spero non abbia infranto qualche copyright ??):
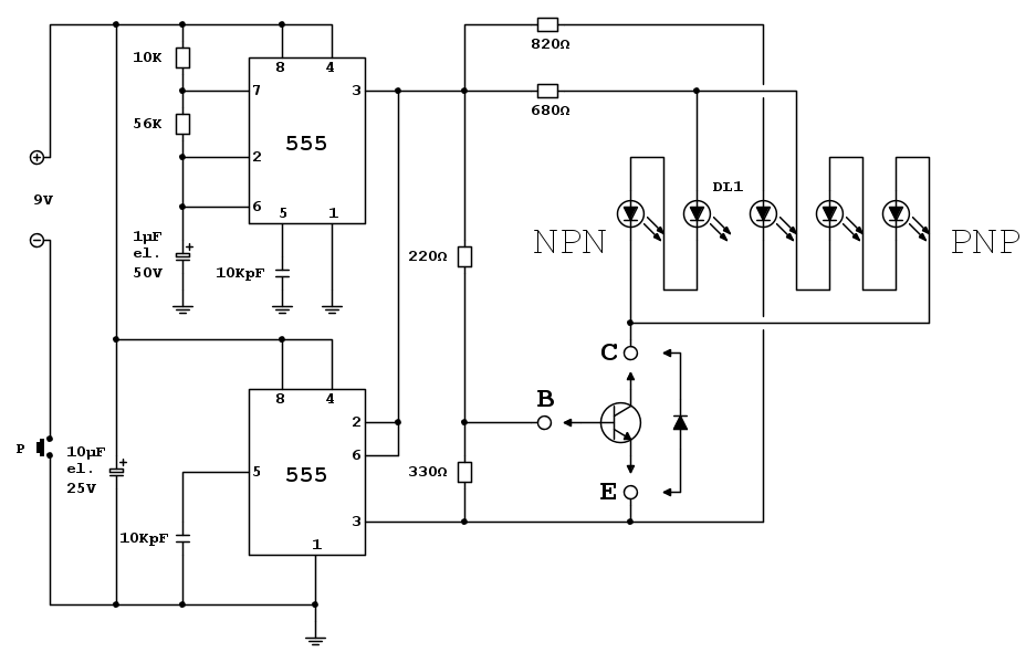
Lo schema sembrerebbe operare correttamente tanto che vorrei trasferirlo su millefori data la sua indubbia utilità in quanto si possono testare i componenti anche senza dissaldarli.
Prima però vorrei chiedervi un chiarimento (se qualcuno lo avesse già assemblato sarebbe più semplice rispondere immagino) in quanto ho una perplessità:
premetto che non avendo disponibile un elettrolitico da 1uF ne ho messo due in serie da 10uF che se ho capito bene mi restituisce 5uF e che ho usato 5 tipici led anzichè la striscia 5 led miniatura per DL1 come invece descritto in lista.
Il circuito si comporta così guardando i led come da schema:
se lampeggia solo il led centrale il transistor / diodo è interrotto
se lampeggiano tutti e cinque i led il transistor / diodo è in corto
se lampeggiano i tre led di sinistra il transistor è ok ed è NPN, il diodo è ok ed il catodo è rivolto verso C
se lampeggiano i tre led di destra transistor ok ed è PNP e diodo ok con catodo rivolto verso E
Ora il mio dubbio che però potrebbe dipendere dal comportamento dei due 555 ed io non sono in grado di affermarlo:
dando alimentazione al circuito il diodo centrale lampeggia immediatamente ma suppongo sia il segnale del pin 3 dei due 555
però se testo dei transistor NPN o metto il diodo con catodo verso C i tre led lampeggiano contemporaneamente, se provo PNP o metto catodo su E ottengo il lampeggio alternato tra il led centrale e i due a destra.
Questo comportamento è corretto?

Lo schema sembrerebbe operare correttamente tanto che vorrei trasferirlo su millefori data la sua indubbia utilità in quanto si possono testare i componenti anche senza dissaldarli.
Prima però vorrei chiedervi un chiarimento (se qualcuno lo avesse già assemblato sarebbe più semplice rispondere immagino) in quanto ho una perplessità:
premetto che non avendo disponibile un elettrolitico da 1uF ne ho messo due in serie da 10uF che se ho capito bene mi restituisce 5uF e che ho usato 5 tipici led anzichè la striscia 5 led miniatura per DL1 come invece descritto in lista.
Il circuito si comporta così guardando i led come da schema:
se lampeggia solo il led centrale il transistor / diodo è interrotto
se lampeggiano tutti e cinque i led il transistor / diodo è in corto
se lampeggiano i tre led di sinistra il transistor è ok ed è NPN, il diodo è ok ed il catodo è rivolto verso C
se lampeggiano i tre led di destra transistor ok ed è PNP e diodo ok con catodo rivolto verso E
Ora il mio dubbio che però potrebbe dipendere dal comportamento dei due 555 ed io non sono in grado di affermarlo:
dando alimentazione al circuito il diodo centrale lampeggia immediatamente ma suppongo sia il segnale del pin 3 dei due 555
però se testo dei transistor NPN o metto il diodo con catodo verso C i tre led lampeggiano contemporaneamente, se provo PNP o metto catodo su E ottengo il lampeggio alternato tra il led centrale e i due a destra.
Questo comportamento è corretto?


