Rilevatore di 3 stati
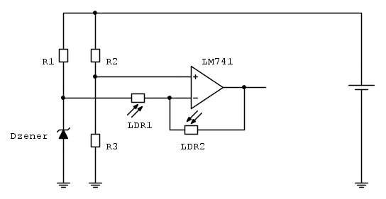
Ciao a tutti, ho una domanda da farvi. Se ho un interruttore a soglia differenziale come nel seguente circuito in cui uso 2 LDR (fotoresistenze) nella retroazione
se con A intendo l'amplificazione ad anello chiuso dato da LDR1 e LDR2, si avranno i seguenti 3 casi:
Rldr2 > Rldr1 -> A > 1
Rldr2 < Rldr1 -> A < 1
Rldr2 = Rldr1 -> A = 1
dovrei avere per esempio un uscita (tiene conto dei 3 casi possibili)
se faccio seguire un comparatore con isteresi all'uscita dell'OP ad anello chiuso come faccio a tenere conto dei 3 casi (devo per forza avere 3 comparatori con isteresi, uno per ogni caso) ?
grazie.
se con A intendo l'amplificazione ad anello chiuso dato da LDR1 e LDR2, si avranno i seguenti 3 casi:
Rldr2 > Rldr1 -> A > 1
Rldr2 < Rldr1 -> A < 1
Rldr2 = Rldr1 -> A = 1
dovrei avere per esempio un uscita (tiene conto dei 3 casi possibili)
se faccio seguire un comparatore con isteresi all'uscita dell'OP ad anello chiuso come faccio a tenere conto dei 3 casi (devo per forza avere 3 comparatori con isteresi, uno per ogni caso) ?
grazie.

