Circuito da dimensionare, e perché no anche simulare
Ciao a tutti!
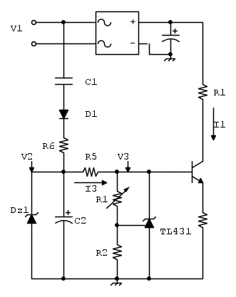
ho buttato giù questo circuito elettronico, che mi consente di avere una corrente
costante nell'ordine delle decine di milliampere, max 100mA. La tensione di alimentazione alternata
è alta, per cui per alimentare il circuito che pilota il transistor (al massimo assorbe se è tanto 2mA), invece di usare un semplice resistore e prelvare tensione dal ponte a diodi, ho scelto di utilizzare il sistema riportato nello schema. Il circuito è composto dai tre componenti in serie D1, C1 e R6, e i due in parallelo Dz1 e C2.
Ragionandoci su, al di la dei valori dei componenti, il condensatore C2 dovrebbe caricarsi man mano che la tensione
transita nei semiperiodi positivi. In linea di principio, se non vi fosse carico, e non vi fosse il Dz1 la tensione
dovrebbe diventare pari a
.
Se collego il carico questa tensione scenderebbe certamente, se collego il Dz1 dovrebbe fissarsi al valore del diodo zener. Quindi come poter calcolare e-o simulare la cosa affinchè si trovi un valore per C1 e C2 e R6 affinchè il circuito funzioni? Inoltre, avendo in cascata un altro regolatore, che a sua volta fissa la tensione, potrei evitare il Dz1?
L'obbiettivo ultimo è quello di dimensionare quella sorta di alimentatore, tuttavia prima volevo capire dove posso agire, ad esempio se è una buona idea levare il diodo zener.
Un ringraziamento in anticipo a tutti i lettori, ciaoo!
ho buttato giù questo circuito elettronico, che mi consente di avere una corrente
costante nell'ordine delle decine di milliampere, max 100mA. La tensione di alimentazione alternata
è alta, per cui per alimentare il circuito che pilota il transistor (al massimo assorbe se è tanto 2mA), invece di usare un semplice resistore e prelvare tensione dal ponte a diodi, ho scelto di utilizzare il sistema riportato nello schema. Il circuito è composto dai tre componenti in serie D1, C1 e R6, e i due in parallelo Dz1 e C2.Ragionandoci su, al di la dei valori dei componenti, il condensatore C2 dovrebbe caricarsi man mano che la tensione
transita nei semiperiodi positivi. In linea di principio, se non vi fosse carico, e non vi fosse il Dz1 la tensione
dovrebbe diventare pari a
.Se collego il carico questa tensione scenderebbe certamente, se collego il Dz1 dovrebbe fissarsi al valore del diodo zener. Quindi come poter calcolare e-o simulare la cosa affinchè si trovi un valore per C1 e C2 e R6 affinchè il circuito funzioni? Inoltre, avendo in cascata un altro regolatore, che a sua volta fissa la tensione, potrei evitare il Dz1?
L'obbiettivo ultimo è quello di dimensionare quella sorta di alimentatore, tuttavia prima volevo capire dove posso agire, ad esempio se è una buona idea levare il diodo zener.
Un ringraziamento in anticipo a tutti i lettori, ciaoo!

