Comando svuotamento cisterna con NE555
Salve, vorrei attivare un relè per una pompa usando un 555 in bistabile.
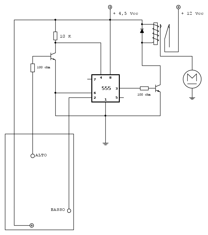
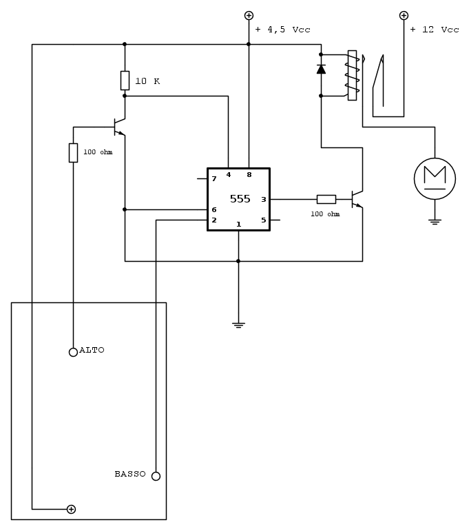
Il galleggiante è collegato al pin 2, i due contatti al pin 8. Il resto dei cablaggi segue il modello bistabile.
In questo modo prima l'IC si accende, quando l'acqua arriva al galleggiante si accende la pompa, quando l'acqua scende troppo si spegne tutto.
Il problema è che a volte non si spegne e il segnale sul pin 3 rimane alto.
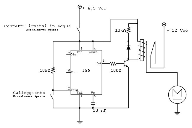
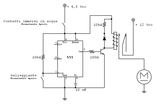
Il galleggiante è collegato al pin 2, i due contatti al pin 8. Il resto dei cablaggi segue il modello bistabile.
In questo modo prima l'IC si accende, quando l'acqua arriva al galleggiante si accende la pompa, quando l'acqua scende troppo si spegne tutto.
Il problema è che a volte non si spegne e il segnale sul pin 3 rimane alto.




