Come si gestisce un sensore capacitivo?
Ciao a tutti. Premetto che di elettronica non me ne intendo molto e che la mia domanda non è molto concreta perciò non ho alcun tipo di urgenza: pura curiosità... (scusate se per caso la domanda fosse già stata fatta ma io non l'ho trovata)
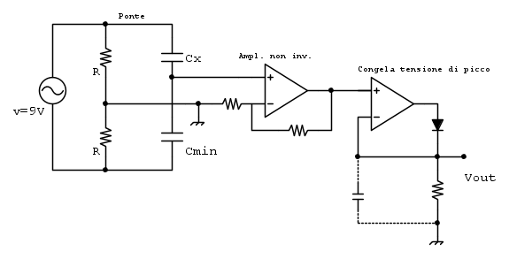
Stavo riflettendo su un problema che forse si incontra spesso: ho notato che tanti dei sensori in commercio su siti online sono capacitivi... a volte la gente se li costruisce anche per conto proprio. Se mi interessa qualche relazione tra il dato che mi offre la capacità come faccio ad arrivare a un dato digitale? Parlo di capacità dell'ordine 50-150 pF o forse erano più grandi fino a 220 pF non mi ricordo.. (per l'umidità è questo il range se non sbaglio 220 pF max)
Le strade che vedo io sono due:
1. Convertitore frequenza tensione in cascata a un oscillatore sinusoidale costruito con il sensore capacitivo. Cosi abbiamo qualcosa del tipo capacità -> frequenza -> tensione -> ADC (ma non è preciso, tanti componenti)
2. Misurare il tempo di scarica del sensore con un PIC o altro microcontrollore che ha un oscillatore di alta frequenza a quarzo interno, usato per il conteggio software, con interrupt etc
o forse è meglio costruire l'oscillatore esterno e mandare il PIC in interrupt al fronte di salita in ingresso, e nella routine contare di nuovo con un contatore veloce interno quanto dura il periodo fino al prossimo interrupt. (meglio di quello di prima ma non molto lineare)
3. Per maggior precisione forse moltiplicatori di capacità (non li ho mai capiti) o se ci sono altre cose strane... che magari voi sapete...
Anni fa alle superiori usavo i metodi di sopra e devo dire che il secondo funziona meglio ma comunque non era il massimo, (forse perché il secondo l'avevo provato solo su breadboard).
se magari conoscete altri...
Stavo riflettendo su un problema che forse si incontra spesso: ho notato che tanti dei sensori in commercio su siti online sono capacitivi... a volte la gente se li costruisce anche per conto proprio. Se mi interessa qualche relazione tra il dato che mi offre la capacità come faccio ad arrivare a un dato digitale? Parlo di capacità dell'ordine 50-150 pF o forse erano più grandi fino a 220 pF non mi ricordo.. (per l'umidità è questo il range se non sbaglio 220 pF max)
Le strade che vedo io sono due:
1. Convertitore frequenza tensione in cascata a un oscillatore sinusoidale costruito con il sensore capacitivo. Cosi abbiamo qualcosa del tipo capacità -> frequenza -> tensione -> ADC (ma non è preciso, tanti componenti)
2. Misurare il tempo di scarica del sensore con un PIC o altro microcontrollore che ha un oscillatore di alta frequenza a quarzo interno, usato per il conteggio software, con interrupt etc
o forse è meglio costruire l'oscillatore esterno e mandare il PIC in interrupt al fronte di salita in ingresso, e nella routine contare di nuovo con un contatore veloce interno quanto dura il periodo fino al prossimo interrupt. (meglio di quello di prima ma non molto lineare)
3. Per maggior precisione forse moltiplicatori di capacità (non li ho mai capiti) o se ci sono altre cose strane... che magari voi sapete...
Anni fa alle superiori usavo i metodi di sopra e devo dire che il secondo funziona meglio ma comunque non era il massimo, (forse perché il secondo l'avevo provato solo su breadboard).
se magari conoscete altri...

