Equalizzatore
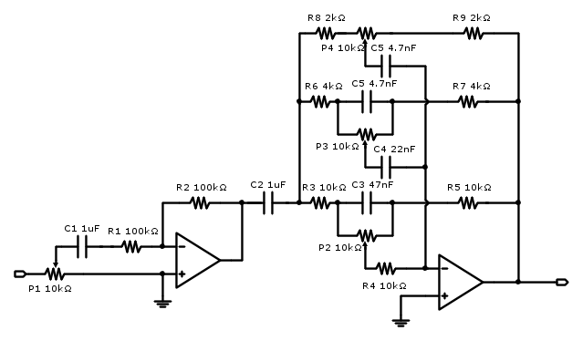
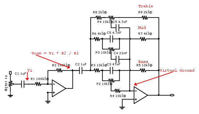
Salve a tutti, sto cercando di capire qualcosa circa il funzionamento del seguente circuito
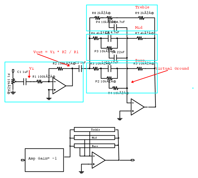
dovrebbe trattarsi di un equalizzatore a 3 bande. Sinceramente non so neanche da dove incominciare l'analisi.
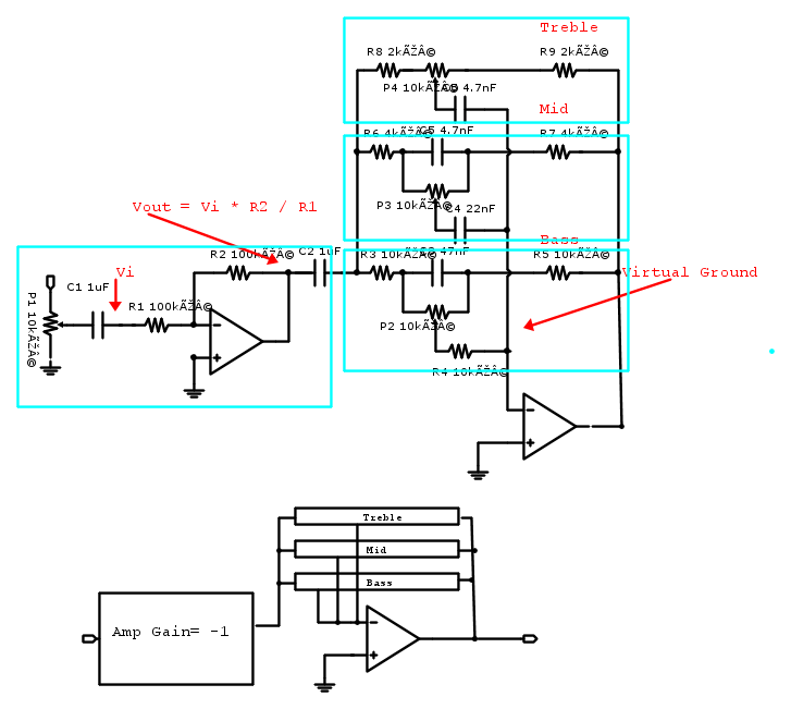
E' possibile analizzare separatamente i i due stadi di amplificazione?
E' possibile analizzare il secondo stadio di amplificazione separando i 3 rami di retroazione?
Ogni consiglio è ben accetto, un saluto a tutti ed un grazie anticipato a chiunque butti un'occhiata al post.

dovrebbe trattarsi di un equalizzatore a 3 bande. Sinceramente non so neanche da dove incominciare l'analisi.
E' possibile analizzare separatamente i i due stadi di amplificazione?
E' possibile analizzare il secondo stadio di amplificazione separando i 3 rami di retroazione?
Ogni consiglio è ben accetto, un saluto a tutti ed un grazie anticipato a chiunque butti un'occhiata al post.



