Barriera IR con fototransistor
Ciao Ragazzi,
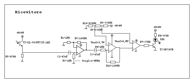
per ora ho congelato la barriera IR con TSOP31238 (solo perche utilizzare tale componente per una semplice barrira IR è esagerato ...riprenderò in seguito) e ho buttato giu questo schema con fototransitor .. ma sembra non funzionare .. il LED1 rimane accesso anche sotto irraggiamento mentre dovrebbe essere spento in quanto sulla sotto irraggiamento sulla base di T2 dovrebbe esserci una tesnione prossima allo zero.
La cosa che lascia ben sperare è che sotto irraggimanto il forotransistor T2=LL-503PTC2E-1AD non va in saturazione e cioè la tensione Vce è di 7V sotto irraggiamneto e 8V senza irraggiamento. ( ho provato anche ad irraggiare con raggio costante a 100mA su led LD 271....): che ne pensate?
per ora ho congelato la barriera IR con TSOP31238 (solo perche utilizzare tale componente per una semplice barrira IR è esagerato ...riprenderò in seguito) e ho buttato giu questo schema con fototransitor .. ma sembra non funzionare .. il LED1 rimane accesso anche sotto irraggiamento mentre dovrebbe essere spento in quanto sulla sotto irraggiamento sulla base di T2 dovrebbe esserci una tesnione prossima allo zero.
La cosa che lascia ben sperare è che sotto irraggimanto il forotransistor T2=LL-503PTC2E-1AD non va in saturazione e cioè la tensione Vce è di 7V sotto irraggiamneto e 8V senza irraggiamento. ( ho provato anche ad irraggiare con raggio costante a 100mA su led LD 271....): che ne pensate?



