Progetto per galleggiante vaschetta espansione radiatore.
Salve, ho bisogno del vostro aiuto e mi scuso in anticipo se ho sbagliato sezione.
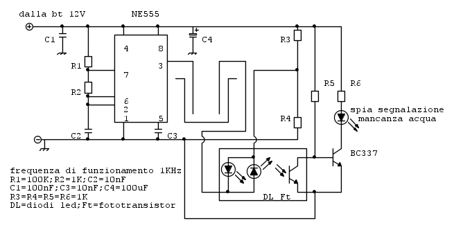
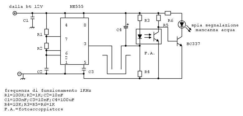
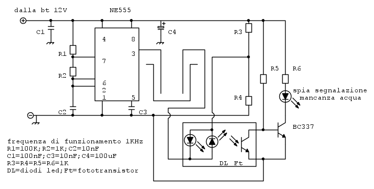
Devo montare una vaschetta acqua con galleggiante su una auto sprovvista. Ho recuperato una vaschetta di una golf 4 che si adatta per la forma, ma ho problemi con il sensore di livello. Tale sensore è fatto da 2 elettrodi immersi nel liquido.
Purtroppo funziona al contrario, quando la vaschetta è piena chiude il contatto ed arriva il segnale alla centralina. Ora io vorrei solo accendere una spia quando manca l'acqua. Ho pensato ad usare un relè 12v con uscite 87 87a e di alimentare il sensore con il negativo batteria. Purtroppo la corrente che passa dal sensore non riesce ne ad eccitare il relè ne ad accendere una lampada da 1,2w. C'è una soluzione o devo cambiare vaschetta? Ho misurato le tensioni in uscita dal sensore 10v e 0.03amp quando io l'alimento al banco con 12v e 10amp.
Ps ho scarse basi di elettronica.
Devo montare una vaschetta acqua con galleggiante su una auto sprovvista. Ho recuperato una vaschetta di una golf 4 che si adatta per la forma, ma ho problemi con il sensore di livello. Tale sensore è fatto da 2 elettrodi immersi nel liquido.
Purtroppo funziona al contrario, quando la vaschetta è piena chiude il contatto ed arriva il segnale alla centralina. Ora io vorrei solo accendere una spia quando manca l'acqua. Ho pensato ad usare un relè 12v con uscite 87 87a e di alimentare il sensore con il negativo batteria. Purtroppo la corrente che passa dal sensore non riesce ne ad eccitare il relè ne ad accendere una lampada da 1,2w. C'è una soluzione o devo cambiare vaschetta? Ho misurato le tensioni in uscita dal sensore 10v e 0.03amp quando io l'alimento al banco con 12v e 10amp.
Ps ho scarse basi di elettronica.



