Caricabatterie NiMh con LM317
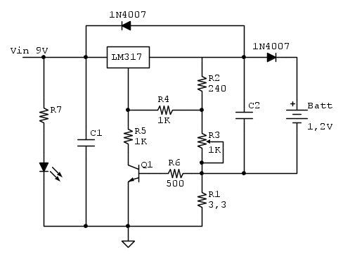
Stavo studiando il funzionamento dell'LM317 e mi sono imbattuto in questo documento della Texas Instruments e a pagina 3 ho trovato questo schema.
Volevo cercare di capirlo bene per prendere 2 piccioni con la stessa fava, cioè studiare l'LM317 e farmi un caricabatterie per le singole NiMh, magari mettendone N in parallelo per poter caricare in modo indipendente N batterie.
In ingresso metterei un alimentatore stabilizzato e non, come indicato, un semplice ponte non livellato, e in uscita altri condensatori per limitare la variazione in base alla temperatura e per stabilizzare meglio il tutto, compresi relativi diodi di protezione.
Tralasciando per il momento questi aspetti, volevo capire se avevo capito giusto il funzionamento del circuito base e sul come dimensionare i vari componenti.
La R1 serve a limitare la corrente di carica. Diciamo che voglio caricare una NiMh da 1900mAh come da indicazioni a 1/10 C, assumendo una Vbe di 0,6V e una I di 0,19mA ottengo 3,16 ohm da arrotondare ai valori commerciali.
Dovrebbe cambiare poco se per eccesso o difetto, perché con questa corrente dovremmo essere su valori poco critici per la durata delle batterie, giusto?
La R2, sul datasheet, viene sempre scelta da 240, probabilmente perché è già considerato un valore ottimale, e rende la Iadj trascurabile per i calcoli di dimensionamento.
Considerando un diodo (diciamo un 1N4007 che ho in casa) in serie all'uscita per evitare la scarica sul circuito dovessi spegnerlo senza prima togliere la batteria carica, con una Vf da 1,1V, i 0,6V sulla R1 prima di attivare Q1 e a una tensione di carica della batteria che assumiamo pari a 1,5V, abbiamo che l'LM317 in uscita dovrà essere tarato per fornire 3,2V quindi una R3 regolabile attorno ai 300ohm (1,5V/5mA) diciamo 1K potrebbe andare.
Le resistenze R4, R5 ed R6 dovrebbero essere poco critiche, la R6 dovrebbe rendere la Ib del transistor trascurabile rispetto alla corrente di carica in modo da tenere anche la Ic abbastanza bassa, ma che limiti ho?
Cioè quanto posso scostarmi dai valori di 1K di questo documento? e perché proprio 1K e non 10K?
Cioè su che ragionamento baso il dimensionamento di questa parte del circuito?
A me sarebbe venuto spontaneo aumentare i valori per ridurre la Ic e renderla trascurabile rispetto ai 5mA della R2, ma con una R5 da 1K, la sua corrente sarebbe poco meno di 2mA (3,2V (V out max) - 1,25V (Vref) - 0,2V (Vce)).
Quindi mi piacerebbe capire che ragionamento adottare per dimensionarla in modo sensato, e poi mi interesserebbe capire la funzione di R4, perché in alcuni altri circuiti non viene messa, è opzionale? oppure ha una sua funzione specifica?
Se ho cannato qualcosa o anche tutto, siate clementi, sono moooolto arrugginito.
Riepilogo i miei dubbi:
1) Ho fatto ragionamenti corretti o strampalati?
2) R2 come si dimensiona? Io mi sono fidato del datasheet che la mette sempre a 240 ohm su tutti i tipi di circuito che ho visto.
3) Su R1 ci ho preso?
4) Come ragiono per dimensionare R4, R5 ed R6 con cognizione di causa?
5) R4 ha una funzione specifica?
Grazie a chi vorrà intervenire.
P.S.
Se non ho preso grossi granchi, il passo successivo sarebbe di controllare la carica con un microcontrollore, ad es. Arduino, in modo da fare esperienza con le curve di carica e di staccare tutto a carica avvenuta, controllando il calo della tensione a fine carica o l'aumento di temperatura, tutte cose che sto approfondendo leggendo i vari articoli in giro e anche qui sul forum.
E' tutto da sperimentare, per ora sto studiando (interessanti gli articoli di
richiurci), sarà il passo successivo, così sperimento e capisco meglio anche questi aspetti mettendoci il nato.
Per il momento, però, li tengo in stand-by per procedere per gradi.
Volevo cercare di capirlo bene per prendere 2 piccioni con la stessa fava, cioè studiare l'LM317 e farmi un caricabatterie per le singole NiMh, magari mettendone N in parallelo per poter caricare in modo indipendente N batterie.
In ingresso metterei un alimentatore stabilizzato e non, come indicato, un semplice ponte non livellato, e in uscita altri condensatori per limitare la variazione in base alla temperatura e per stabilizzare meglio il tutto, compresi relativi diodi di protezione.
Tralasciando per il momento questi aspetti, volevo capire se avevo capito giusto il funzionamento del circuito base e sul come dimensionare i vari componenti.
La R1 serve a limitare la corrente di carica. Diciamo che voglio caricare una NiMh da 1900mAh come da indicazioni a 1/10 C, assumendo una Vbe di 0,6V e una I di 0,19mA ottengo 3,16 ohm da arrotondare ai valori commerciali.
Dovrebbe cambiare poco se per eccesso o difetto, perché con questa corrente dovremmo essere su valori poco critici per la durata delle batterie, giusto?
La R2, sul datasheet, viene sempre scelta da 240, probabilmente perché è già considerato un valore ottimale, e rende la Iadj trascurabile per i calcoli di dimensionamento.
Considerando un diodo (diciamo un 1N4007 che ho in casa) in serie all'uscita per evitare la scarica sul circuito dovessi spegnerlo senza prima togliere la batteria carica, con una Vf da 1,1V, i 0,6V sulla R1 prima di attivare Q1 e a una tensione di carica della batteria che assumiamo pari a 1,5V, abbiamo che l'LM317 in uscita dovrà essere tarato per fornire 3,2V quindi una R3 regolabile attorno ai 300ohm (1,5V/5mA) diciamo 1K potrebbe andare.
Le resistenze R4, R5 ed R6 dovrebbero essere poco critiche, la R6 dovrebbe rendere la Ib del transistor trascurabile rispetto alla corrente di carica in modo da tenere anche la Ic abbastanza bassa, ma che limiti ho?
Cioè quanto posso scostarmi dai valori di 1K di questo documento? e perché proprio 1K e non 10K?
Cioè su che ragionamento baso il dimensionamento di questa parte del circuito?
A me sarebbe venuto spontaneo aumentare i valori per ridurre la Ic e renderla trascurabile rispetto ai 5mA della R2, ma con una R5 da 1K, la sua corrente sarebbe poco meno di 2mA (3,2V (V out max) - 1,25V (Vref) - 0,2V (Vce)).
Quindi mi piacerebbe capire che ragionamento adottare per dimensionarla in modo sensato, e poi mi interesserebbe capire la funzione di R4, perché in alcuni altri circuiti non viene messa, è opzionale? oppure ha una sua funzione specifica?
Se ho cannato qualcosa o anche tutto, siate clementi, sono moooolto arrugginito.
Riepilogo i miei dubbi:
1) Ho fatto ragionamenti corretti o strampalati?
2) R2 come si dimensiona? Io mi sono fidato del datasheet che la mette sempre a 240 ohm su tutti i tipi di circuito che ho visto.
3) Su R1 ci ho preso?
4) Come ragiono per dimensionare R4, R5 ed R6 con cognizione di causa?
5) R4 ha una funzione specifica?
Grazie a chi vorrà intervenire.
P.S.
Se non ho preso grossi granchi, il passo successivo sarebbe di controllare la carica con un microcontrollore, ad es. Arduino, in modo da fare esperienza con le curve di carica e di staccare tutto a carica avvenuta, controllando il calo della tensione a fine carica o l'aumento di temperatura, tutte cose che sto approfondendo leggendo i vari articoli in giro e anche qui sul forum.
E' tutto da sperimentare, per ora sto studiando (interessanti gli articoli di
Per il momento, però, li tengo in stand-by per procedere per gradi.
! i nuovi componenti 
