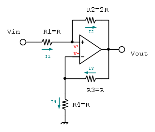
Esercizio con OPAMP ideale
Salve. Devo risolvere questo esercizio ma non riesco a trovare la funzione di trasferimento. L'OPAMP è supposto ideale e la Vin varia tra -5V e 5V.
(I valori di saturazione sono L+ = -L- = 10V)
Allora io sono partito supponendo che l'OPAMP sia in alto guadagno per capire poi da quali valori entra in saturazione.. Ma non riesco a trovare quanto vale Vout.
La soluzione è Vout = 4 * Vin
Qualcuno può farmi capire che calcoli ha fatto?
Grazie in anticipo
(I valori di saturazione sono L+ = -L- = 10V)
Allora io sono partito supponendo che l'OPAMP sia in alto guadagno per capire poi da quali valori entra in saturazione.. Ma non riesco a trovare quanto vale Vout.
La soluzione è Vout = 4 * Vin
Qualcuno può farmi capire che calcoli ha fatto?
Grazie in anticipo



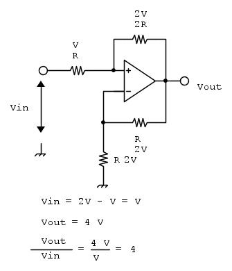
è il guadagno dell'operazionale.





, e farai poi il limite per guadagno tendente ad infinito...


) e non concludevo niente.. Nove ore di studio di fila si fanno sentire. Grazie ancora 