Regolazione di Tensione con Zener
Salve,
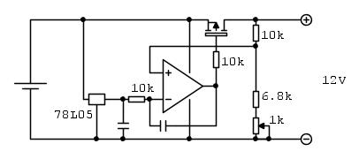
volevo stabilizzare la tensione di una batteria da circa 13 V - 12,3 V a una tensione di 12 V.
Assorbimento max = 350 mA.
Il circuito è per la calibrazione e quindi utlizzato solo per "brevi" periodi.
Pensavo di utilizzare uno schema a Zener tipo:
Calcolando la Rz come:

La Iz,max per uno Zener da 1W (li ho in casa) dovrebbe essere:

Guardando sui datasheet di Zener da 1W mi ritrovo una Iz1 di 21 mA. (Iz,max = 76 mA).
Nei conti viene riportato spesso di calcolare la Iz2 come 1/10 della Iz,max.
Immagino che se uso Iz1 ho un valore vicino al dato di targa (Vu), altrimenti se uso Iz1 devo considerare il coefficiente termico ?
Alternativa due Zener da 5,6 + 6,2 = 11,8 V che da datasheet 41 mA.
Ovviamente due Zener in parallelo non si mettono.
Eventualmente qualche alternativa ?
Grazie
volevo stabilizzare la tensione di una batteria da circa 13 V - 12,3 V a una tensione di 12 V.
Assorbimento max = 350 mA.
Il circuito è per la calibrazione e quindi utlizzato solo per "brevi" periodi.
Pensavo di utilizzare uno schema a Zener tipo:
Calcolando la Rz come:

La Iz,max per uno Zener da 1W (li ho in casa) dovrebbe essere:

Guardando sui datasheet di Zener da 1W mi ritrovo una Iz1 di 21 mA. (Iz,max = 76 mA).
Nei conti viene riportato spesso di calcolare la Iz2 come 1/10 della Iz,max.
Immagino che se uso Iz1 ho un valore vicino al dato di targa (Vu), altrimenti se uso Iz1 devo considerare il coefficiente termico ?
Alternativa due Zener da 5,6 + 6,2 = 11,8 V che da datasheet 41 mA.
Ovviamente due Zener in parallelo non si mettono.
Eventualmente qualche alternativa ?
Grazie



