COMMUTAZIONE AUTOMATICA DI TENSIONE
Buona sera Forum,
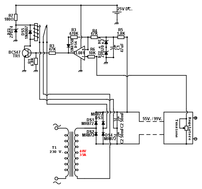
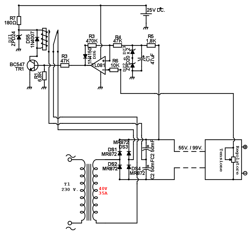
avrei la necessità di commutare automaticamente 2 tensioni in DC ma si tratta di tensioni elevate; per iniziare, pubblico di seguito lo schema del trasformatore, raddrizzatore, duplicatore e filtro per commutazione manuale.
In passato ebbi già modo di realizzare un circuito di commutazione automatica ma si trattò di commutare tensioni di 12V e 25V DC. In quel caso realizzai lo schema che ripropongo di seguito, sia pur con qualche modifica, ma giusto per documentare la necessità attuale di funzionamento. In pratica dovrei commutare una tensione di 55V DC e una di 99V DC. ma lo schema pubblicato è stato realizzato a mero titolo esemplificativo e senza averlo mai provato in questa occasione. Il TL081 non potrebbe gestire tensioni così elevate. Dunque, non potendo utilizzare questo operazionale (così mi sembra) esiste un’alternativa che abbia un po’ di isteresi per commutare tensioni in continua così elevate ? Non ho trovato precedenti sia sul Forum sia su Google.
Inoltre mi piace poco il metodo di commutazione mediante relè a causa delle correnti elevate. Sarebbe preferibile una commutazione a componente statico ma questo, al momento, è il problema minore.
Auspico di aver esposto correttamente i termini del problema e, sperando di non aver commesso errori, confido in un gradito e risolutivo aiuto.
Grazie.
avrei la necessità di commutare automaticamente 2 tensioni in DC ma si tratta di tensioni elevate; per iniziare, pubblico di seguito lo schema del trasformatore, raddrizzatore, duplicatore e filtro per commutazione manuale.
In passato ebbi già modo di realizzare un circuito di commutazione automatica ma si trattò di commutare tensioni di 12V e 25V DC. In quel caso realizzai lo schema che ripropongo di seguito, sia pur con qualche modifica, ma giusto per documentare la necessità attuale di funzionamento. In pratica dovrei commutare una tensione di 55V DC e una di 99V DC. ma lo schema pubblicato è stato realizzato a mero titolo esemplificativo e senza averlo mai provato in questa occasione. Il TL081 non potrebbe gestire tensioni così elevate. Dunque, non potendo utilizzare questo operazionale (così mi sembra) esiste un’alternativa che abbia un po’ di isteresi per commutare tensioni in continua così elevate ? Non ho trovato precedenti sia sul Forum sia su Google.
Inoltre mi piace poco il metodo di commutazione mediante relè a causa delle correnti elevate. Sarebbe preferibile una commutazione a componente statico ma questo, al momento, è il problema minore.
Auspico di aver esposto correttamente i termini del problema e, sperando di non aver commesso errori, confido in un gradito e risolutivo aiuto.
Grazie.



e 
