Partitore e differenziale
Salve, stò realizzando un circuito in teoria molto semplice, ma evidentemente non per me...
Il circuito è un carica batteria da impianto solare. Ossia ho un batteria (quella dello schema) che in realtà è una linea a 14,5 volt che arriva dal sistema solare. Il circuito nel mezzo mi carica una piccola batteria (in casa) da usare per i miei esperimenti. Il led dovrebbe spegnersi quando la corrente di carica è troppo bassa (regolabile con pot1).
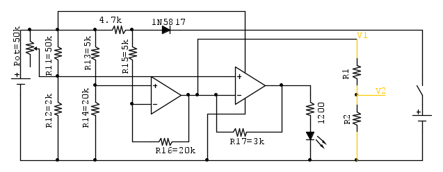
Schema:
Primo circuito:
Batteria da ricaricare staccata (come da schema).
Senza R1,R2 e con R15,R16,R13,R14 "messe a caso" ossia da pollo ho messo i valori teorici senza compensarli.
In uscita a V1 avevo 1,18 V al posto dei teorici 0V (nessuna corrente scorre in R).
Per fortuna avevo marcato i valori delle resistenze (più o meno) e con un paio di prove ho inserito una resistenza in parallelo a R14 e R15 (quelle più alte) per riportarle similari a R13 e R16. Ora in uscita ho 258 mV.
Diciamo che mi stà bene.
Ho calcolato il guadagno del differenziale effettivo (3,96) e misurato la R (4,66 ohm), quindi ho un valore in V1 di circa 18,5 volte la corrente che scorre in R.
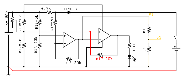
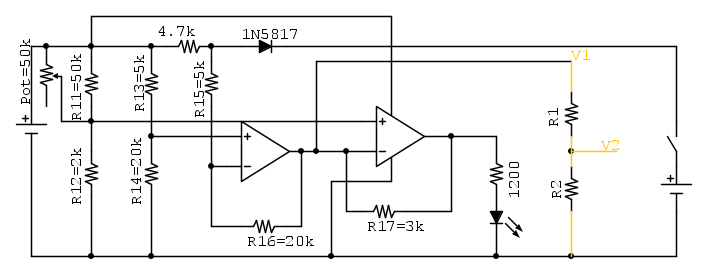
Ora viene il prb e quindi la domanda:
Decido di aggiungere un partitore R1/R2 per avere in uscita V=I da mandare a un piccolo volmetro o da leggere con tester...
R1 = 18k e R2 = 1K (circa), Risultato in V1 corretto, in V2 sbagliato. Se provo a leggere con il tester la resistenza R1 mi dice che vale 11k (corrisponde alla tensione che leggo in V2), ma la resistenza è da 18k.
Se cambio R1 = 180k e R2 a 10k, la resistenza R1 la leggo come 32k confermato da V2 (sempre V1 ok).
Idem se metto R1 = 1800 e R2 = 100.
Il valore di V1 è sempre corretto, ma V2, no.
Se (senza alimentazione) giro il pot1, il valore della resistenza letta cambia... Tutto questo lo posso capire senza alimentazione perché il tester chiude tutti i circuiti che trova collegati.
Attualmente ho una R1 da 180k e una R2 da 2k2 e in uscita ho i valori corretti, ma il partitore teoricamente è sbagliato.
Sicuramente c'è qualche cosa che non capisco, ma non so cosa... più che raspare come una gallina infelice non riesco a fare
Mi potreste spiegare cosa sbaglio ?
Grazie
Il circuito è un carica batteria da impianto solare. Ossia ho un batteria (quella dello schema) che in realtà è una linea a 14,5 volt che arriva dal sistema solare. Il circuito nel mezzo mi carica una piccola batteria (in casa) da usare per i miei esperimenti. Il led dovrebbe spegnersi quando la corrente di carica è troppo bassa (regolabile con pot1).
Schema:
Primo circuito:
Batteria da ricaricare staccata (come da schema).
Senza R1,R2 e con R15,R16,R13,R14 "messe a caso" ossia da pollo ho messo i valori teorici senza compensarli.
In uscita a V1 avevo 1,18 V al posto dei teorici 0V (nessuna corrente scorre in R).
Per fortuna avevo marcato i valori delle resistenze (più o meno) e con un paio di prove ho inserito una resistenza in parallelo a R14 e R15 (quelle più alte) per riportarle similari a R13 e R16. Ora in uscita ho 258 mV.
Diciamo che mi stà bene.
Ho calcolato il guadagno del differenziale effettivo (3,96) e misurato la R (4,66 ohm), quindi ho un valore in V1 di circa 18,5 volte la corrente che scorre in R.
Ora viene il prb e quindi la domanda:
Decido di aggiungere un partitore R1/R2 per avere in uscita V=I da mandare a un piccolo volmetro o da leggere con tester...
R1 = 18k e R2 = 1K (circa), Risultato in V1 corretto, in V2 sbagliato. Se provo a leggere con il tester la resistenza R1 mi dice che vale 11k (corrisponde alla tensione che leggo in V2), ma la resistenza è da 18k.
Se cambio R1 = 180k e R2 a 10k, la resistenza R1 la leggo come 32k confermato da V2 (sempre V1 ok).
Idem se metto R1 = 1800 e R2 = 100.
Il valore di V1 è sempre corretto, ma V2, no.
Se (senza alimentazione) giro il pot1, il valore della resistenza letta cambia... Tutto questo lo posso capire senza alimentazione perché il tester chiude tutti i circuiti che trova collegati.
Attualmente ho una R1 da 180k e una R2 da 2k2 e in uscita ho i valori corretti, ma il partitore teoricamente è sbagliato.
Sicuramente c'è qualche cosa che non capisco, ma non so cosa... più che raspare come una gallina infelice non riesco a fare
Mi potreste spiegare cosa sbaglio ?
Grazie


