varie su calcolo punto di lavoro BJT
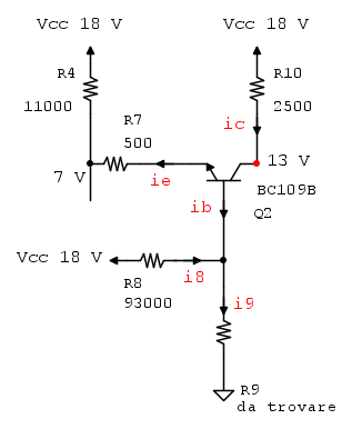
Inun esercizio di scuola ho un BJT npn BC109B di cui devo trovare il punto di lavoro, alla base sono collegate due resistenze: R1 e R2
R1 e R2 hanno in comune la base, R1 all'altra estremità ha collegato la vcc mentre R2 la massa.
Mi chiedo se il verso della corrente di base ib debba essere considerata sempre come entrante.
Il verso delle due correnti i1 e i2 posso sceglierlo arbitrariamente ma ho visto che sono vincolato nella scelta della corrente di base come entrante altrimenti l'esercizio non torna (lo vedo dallo svolgimento della soluzione), vi chiedo conferma del verso di ib.
Non trovo alcun criterio che mi possa stabilire il verso corretto della corrente ib.
Ipotizzo inoltre che il transistor si trovi in zona attiva diretta e verifico poi che la Vce > Vce saturazione ma mi chiedo se normalmente la Vce di saturazione va ricavata dal datasheet del transistor oppure se posso utilizzare un valore standard visto che normalmente negli esercizi prevedono BC107-108 e 109, cioè se sono valori molto vicini. Normalmente come fate ?
Grazie
R1 e R2 hanno in comune la base, R1 all'altra estremità ha collegato la vcc mentre R2 la massa.
Mi chiedo se il verso della corrente di base ib debba essere considerata sempre come entrante.
Il verso delle due correnti i1 e i2 posso sceglierlo arbitrariamente ma ho visto che sono vincolato nella scelta della corrente di base come entrante altrimenti l'esercizio non torna (lo vedo dallo svolgimento della soluzione), vi chiedo conferma del verso di ib.
Non trovo alcun criterio che mi possa stabilire il verso corretto della corrente ib.
Ipotizzo inoltre che il transistor si trovi in zona attiva diretta e verifico poi che la Vce > Vce saturazione ma mi chiedo se normalmente la Vce di saturazione va ricavata dal datasheet del transistor oppure se posso utilizzare un valore standard visto che normalmente negli esercizi prevedono BC107-108 e 109, cioè se sono valori molto vicini. Normalmente come fate ?
Grazie

