I2C Bus Extender
Mi trovo a dover leggere i dati da due accelerometri MPU-6050 con comunicazione I2C a circa 3 metri di distanza dalla scheda con il microcontrollore; ora so che non è proprio l'ideale visto che l'I2C non permetterebbe di raggiungere tali distanze senza avere attenuazioni o disturbi sulla linea dati, ma cercando una soluzione mi sono imbattuto su questi "I2C Bus Extender" e in particolare sul P82B715 per cui mi sono detto "proviamo questa via
".
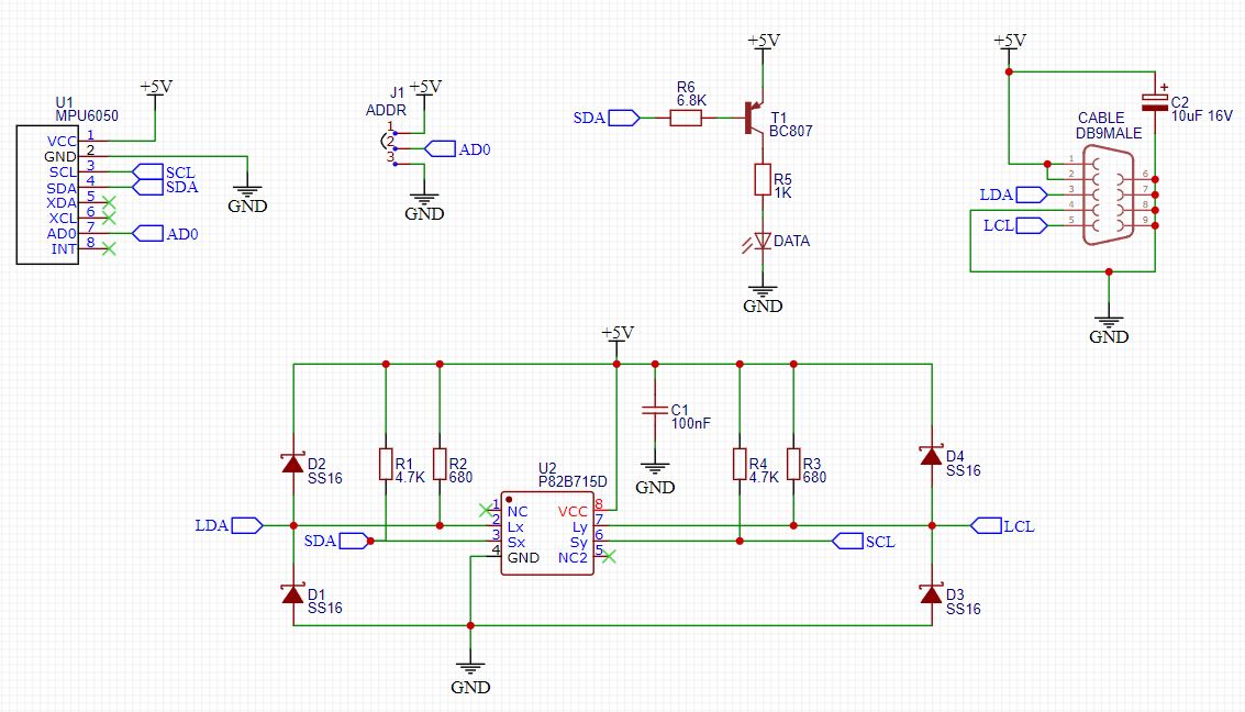
Ho buttato giù uno schema e uno sbroglio per creare una schedina che ospiti anche l'extender:
so che poi nella scheda con il micro dovrò integrarne altri due per le stesse linee.
Unico dubbio che mi sorge sulle resistenze di pull-up che dovrebbero essere calcolare con:
voi cosa ne pensate ? è possibile calcolarle umanamente o meglio fare qualche prova e trovare i giusti valori ?
Consigli e commenti sempre ben accetti, anche per quanto riguarda il progetto in generale.
Ho buttato giù uno schema e uno sbroglio per creare una schedina che ospiti anche l'extender:
so che poi nella scheda con il micro dovrò integrarne altri due per le stesse linee.
Unico dubbio che mi sorge sulle resistenze di pull-up che dovrebbero essere calcolare con:
- Codice: Seleziona tutto
R = 1 μs/(Cdevice + Cwiring)
where
• Cdevice = Sum of any connected device capacitances
• Cwiring = Total wiring and stray capacitance on the bus section
voi cosa ne pensate ? è possibile calcolarle umanamente o meglio fare qualche prova e trovare i giusti valori ?
Consigli e commenti sempre ben accetti, anche per quanto riguarda il progetto in generale.

