Progetto stimolatore per elettrodo
Salve a tutti,
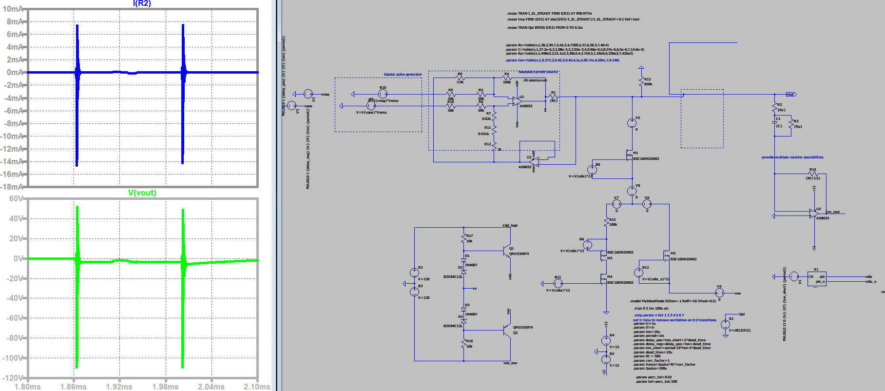
sto progettando uno stimolatore (pulse current generator) per un elettrodo (modello : R2 serie R3 || C1),
tipicamente potete pensare il carico come un semplice condensatore.
il circuito e' riportato in allegato.
il circuito si basa su:
https://www.ti.com/lit/ml/slyy054/slyy054.pdf
Ho bisogno di cortocircuitare il carico per scaricare l'elettrodo.
ho provato a scaricare l'elettrodo con diversi tipi di circuito con MOSFET, ma tutti i miei tentativi introducevano dei picchi di corrente nell'ordine delle decine di uA sul carico.
Specifico che i picchi non voluti accadono quando disconnetto o connetto i mosfet che dovrebbero
cortocircuitare il carico. Voglio anche precisare che si e' vero che un picchetto seguito da una rampa
e' da aspettarsi dovuto alla scarica del carico, ma i picchi di cui sto parlando non si riferiscono questo picco.
Nel mio caso questi picchi non voluti non sono accettabili poiche'
sono nello stesso ordine della corrente erogata nel normale funzionamento.
Aggiungo anche che la tensione sul carico puo raggiunger i +/-100V
Dalle simulazioni in LTSPICE, vedo che il principale problema sono le non idealita' dei mosfet (NMOS) usati per scaricare il carico. Specificatamente le capacita' parassite.
A questo punto sto cercando uno switch tipo relay integrato che supporti fino a 100V se non di piu e che abbia perdite di pochi uA, max 10uA a T=25C. inoltre il tempo di aperture e chiusura deve essere se possible al massimo di 200us (meglio se fosse piu veloce).
Da quanto so i relay sono abbastanza lenti , diciamo nell ordine dei ms.
Quindi la mia domanda e' : sapete se esiste un circuito con mosfet che puo' cortocircuitare il mio carico?
Sapete se esiste uno switch elettromecanico con le specifiche che ho menzionato sopra?
un ringraziamento a tutti coloro che risponderanno
sto progettando uno stimolatore (pulse current generator) per un elettrodo (modello : R2 serie R3 || C1),
tipicamente potete pensare il carico come un semplice condensatore.
il circuito e' riportato in allegato.
il circuito si basa su:
https://www.ti.com/lit/ml/slyy054/slyy054.pdf
Ho bisogno di cortocircuitare il carico per scaricare l'elettrodo.
ho provato a scaricare l'elettrodo con diversi tipi di circuito con MOSFET, ma tutti i miei tentativi introducevano dei picchi di corrente nell'ordine delle decine di uA sul carico.
Specifico che i picchi non voluti accadono quando disconnetto o connetto i mosfet che dovrebbero
cortocircuitare il carico. Voglio anche precisare che si e' vero che un picchetto seguito da una rampa
e' da aspettarsi dovuto alla scarica del carico, ma i picchi di cui sto parlando non si riferiscono questo picco.
Nel mio caso questi picchi non voluti non sono accettabili poiche'
sono nello stesso ordine della corrente erogata nel normale funzionamento.
Aggiungo anche che la tensione sul carico puo raggiunger i +/-100V
Dalle simulazioni in LTSPICE, vedo che il principale problema sono le non idealita' dei mosfet (NMOS) usati per scaricare il carico. Specificatamente le capacita' parassite.
A questo punto sto cercando uno switch tipo relay integrato che supporti fino a 100V se non di piu e che abbia perdite di pochi uA, max 10uA a T=25C. inoltre il tempo di aperture e chiusura deve essere se possible al massimo di 200us (meglio se fosse piu veloce).
Da quanto so i relay sono abbastanza lenti , diciamo nell ordine dei ms.
Quindi la mia domanda e' : sapete se esiste un circuito con mosfet che puo' cortocircuitare il mio carico?
Sapete se esiste uno switch elettromecanico con le specifiche che ho menzionato sopra?
un ringraziamento a tutti coloro che risponderanno
