Generare segnale PWM da tensione
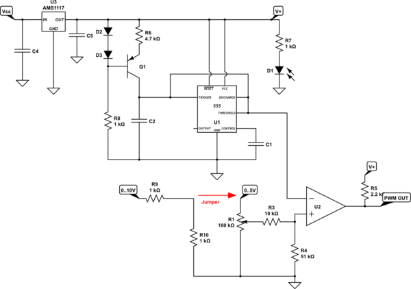
Ciao a tutti, dovendo regolare l'intensità di luce di un led vorrei realizzare un circuito tipo questo però con componenti reperibili. Potreste darmi un aiuto su come si potrebbe dimensionare? Guardando il circuito è presente un generatore di segnali a rampa. Di sicuro quel transistor non lo trovo, così ho pensato di cercare uno schema un po più accessibile tipo questo. Come transistor ho a disposizione un bc807, in che modo posso dimensionare la rete resistiva? Ho fatto una prova a fare qualche calcolo, ma mi risulta un partitore con resistenze molto elevate e facendo la prova a misurare la corrente di corto circuito il valore risulta circa la metà di quello calcolato...

.