Sorgente di corrente
Apro un thread separato su questo argomento già in discussione perché il dislivello di competenze sarebbe un po' esagerato.
La mia piccola mania è diventata quella di fare tutto il possibile in software.
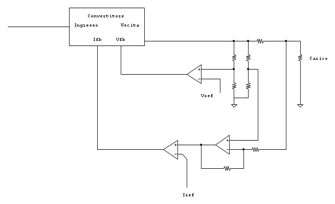
Una cosa del genere potrebbe funzionare, magari mettendo dei resistori selezionati nei due partitori?
La mia piccola mania è diventata quella di fare tutto il possibile in software.
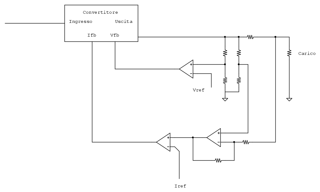
Una cosa del genere potrebbe funzionare, magari mettendo dei resistori selezionati nei due partitori?


