Mini Amplificatore 1W
Buonasera a tutti,
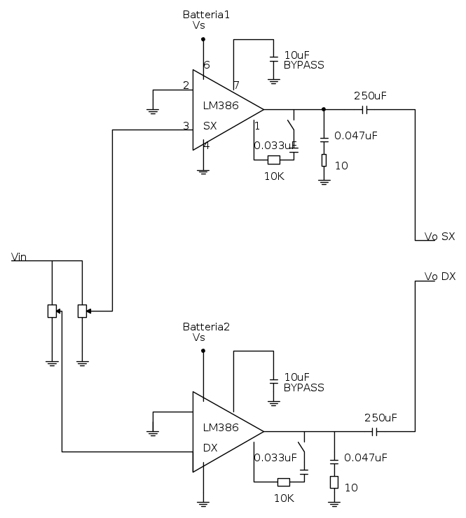
sto realizzando un piccolo amplificatore per delle cuffie.
Questo è lo schema, (i potenziometri in ingresso sarebbero un unico potenziometro stereo, ma non sapevo come rappresentarlo
):
E queste sono le mie domande relative ad esso:
1- Il condensatore di bypass a cosa serve esattamente? da quanto mi consigliate di metterlo?
2-Ogni singolo amplificatore ha bisogno di 9V, quindi secondo voi è meglio mettere una battteria da 9V per ognuno o è meglio mettere in parallelo le batterie e poi alimentarli assieme?
3-Secondo voi è sensato mettere un interruttore nell'anello RC, per poter scegliere se utilizzare o meno il passa-basso e quindi fare una specie di bass-boost?
Grazie anticipatamente
Luca
sto realizzando un piccolo amplificatore per delle cuffie.
Questo è lo schema, (i potenziometri in ingresso sarebbero un unico potenziometro stereo, ma non sapevo come rappresentarlo
E queste sono le mie domande relative ad esso:
1- Il condensatore di bypass a cosa serve esattamente? da quanto mi consigliate di metterlo?
2-Ogni singolo amplificatore ha bisogno di 9V, quindi secondo voi è meglio mettere una battteria da 9V per ognuno o è meglio mettere in parallelo le batterie e poi alimentarli assieme?
3-Secondo voi è sensato mettere un interruttore nell'anello RC, per poter scegliere se utilizzare o meno il passa-basso e quindi fare una specie di bass-boost?
Grazie anticipatamente
Luca

