Modifica preamplificatore
Salve a tutti,
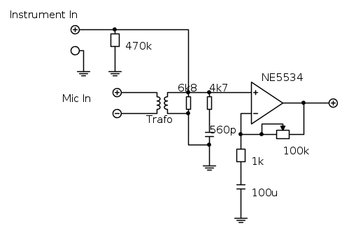
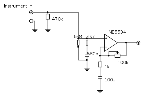
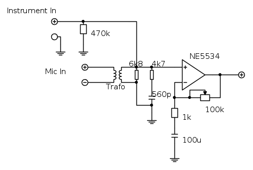
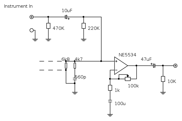
ho sotto mano un preamplificatore microfonico, con un ingresso XLR per microfono appunto. Vorrei aggiungerci un ingresso per strumenti ad alta impedenza (chitarre, bassi, ecc).
Avrei pensato di mandare il segnale proveniente dal + dell'ingresso (a Jack) direttamente all'ingresso dell'op-amp che amplifica il segnale. Può funzionare, o ho problemi di impedenze? Forse devo aggiungere un inseguitore di tensione tra il Jack e l'op amp di amplificazione?
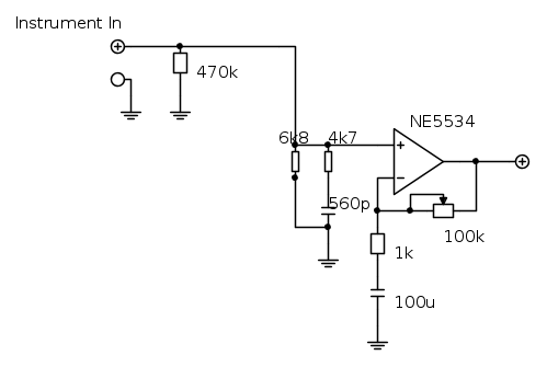
ho sotto mano un preamplificatore microfonico, con un ingresso XLR per microfono appunto. Vorrei aggiungerci un ingresso per strumenti ad alta impedenza (chitarre, bassi, ecc).
Avrei pensato di mandare il segnale proveniente dal + dell'ingresso (a Jack) direttamente all'ingresso dell'op-amp che amplifica il segnale. Può funzionare, o ho problemi di impedenze? Forse devo aggiungere un inseguitore di tensione tra il Jack e l'op amp di amplificazione?



