abbassare il volume quando c'è la pubblicità
Salve a tutti
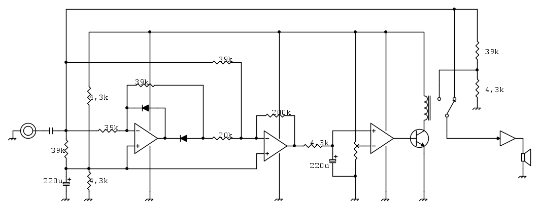
Siccome trovo molto fastidioso il repentino aumento di volume della pubblicità durante i film, vorrei costruire un circuito che rilevi l'inizio della pubblicità con una soglia regolabile con un trimmer e abbassi il volume di circa 20dB, per poi ritornare nelle condizioni normali quando ricomncia il film.
secondo voi questo schema può funzionare?
la costante di tempo dovrebbe essere intorno ai due secondi
oppure avete idee migliori?
Non voglio un compressore, che al massimo mantiene costante il volume, vorrei che proprio lo abbassasse ad un livello minore di quello del film.
Attualmente sto utilizzando un compressore (due canali di un behringer 4 canali che avevo in magazzino inutilizzato), ma anche se migliora molto il problema, non mi soddisfa appieno perché devo schiacciare la dinamica del sonoro dei film, trasformandolo in una telecronaca, e perché la pubblicità avendo un fattore di cresta molto più basso di qualsiasi film, esce comunque leggermente più forte.
Grazie
Siccome trovo molto fastidioso il repentino aumento di volume della pubblicità durante i film, vorrei costruire un circuito che rilevi l'inizio della pubblicità con una soglia regolabile con un trimmer e abbassi il volume di circa 20dB, per poi ritornare nelle condizioni normali quando ricomncia il film.
secondo voi questo schema può funzionare?
la costante di tempo dovrebbe essere intorno ai due secondi
oppure avete idee migliori?
Non voglio un compressore, che al massimo mantiene costante il volume, vorrei che proprio lo abbassasse ad un livello minore di quello del film.
Attualmente sto utilizzando un compressore (due canali di un behringer 4 canali che avevo in magazzino inutilizzato), ma anche se migliora molto il problema, non mi soddisfa appieno perché devo schiacciare la dinamica del sonoro dei film, trasformandolo in una telecronaca, e perché la pubblicità avendo un fattore di cresta molto più basso di qualsiasi film, esce comunque leggermente più forte.
Grazie
