Rilevare presenza tensione di rete tramite microcontrollore
Ciao a tutti,
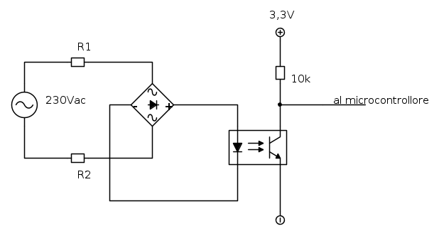
non sono abituato ad interfacciare i microcontrollori con la rete di casa a 230V, ora però ne ho la necessità.
qual è il metodo più sicuro e relativamente semplice per rilevare la presenza di tensione di rete tramite un microcontrollore?
Sto sperimentando con il TCPIP Stack di Microchip per costruire un webserver e vorrei monitorare diversi carichi di casa che utilizzano la tensione di rete.
Avete qualche consiglio?
Grazie
non sono abituato ad interfacciare i microcontrollori con la rete di casa a 230V, ora però ne ho la necessità.
qual è il metodo più sicuro e relativamente semplice per rilevare la presenza di tensione di rete tramite un microcontrollore?
Sto sperimentando con il TCPIP Stack di Microchip per costruire un webserver e vorrei monitorare diversi carichi di casa che utilizzano la tensione di rete.
Avete qualche consiglio?
Grazie


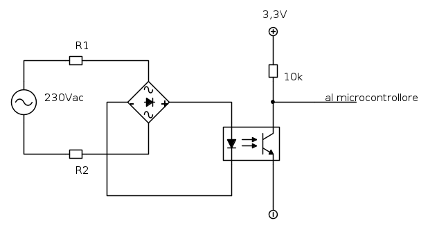
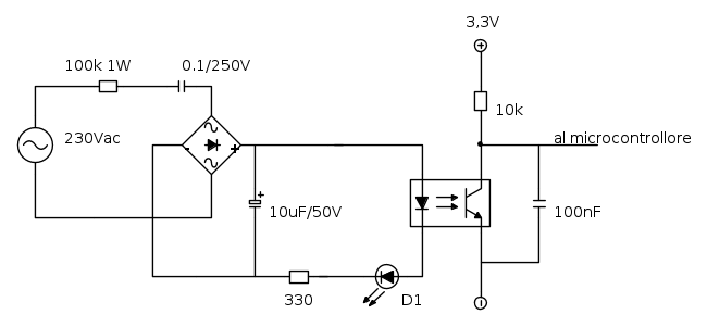
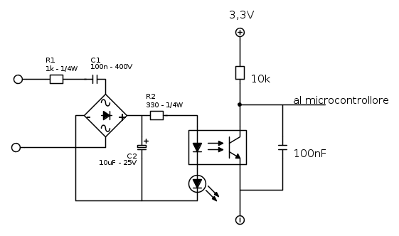
dovendo monitorare carichi sottoposti a tensione di rete, ho scritto questo post.