Pagina 1 di 2
Circuito che ogni minuto inverte polarità

Inviato:
8 feb 2012, 20:26
da ricklen
Salve! Chiedo, come da titolo, se sia possibile realizzare uno schema in grado di inviare un impulso elettrico ogni minuto cambiando polarità, da funzionare quindi come un orologio pilota che comanda uno secondario. Su internet ho trovato questo
http://www.nebenuhrsteuerung.de/Preise.htm ma però arriva dalla Germania e il prezzo è un po' altino per quello che mi serve. Ciononostante, se possibile, preferirei prendermi il materiale in una fiera dell'elettronica e mettermi al lavoro... di schemi elettrici però me ne intendo poco e mi chiedevo se potreste fornirmi i dettagli per la realizzazione di questo progetto... potrebbe essereil mio primo approccio con il mondo dell'elettronica!
Re: Circuito che ogni minuto inverte polarità

Inviato:
8 feb 2012, 21:06
da IsidoroKZ
Ho l'impressione che ti convenga comprarlo. I circuiti che hai mostrato mi pare che abbiano tutti un microcontrollore. Realizzarlo a integrati "semplici" puo` essere anche piu` complicato: sono circuiti fattibili ma ci vuole un po' di esperienza a leggere gli schemi, montare, saldare...
Re: Circuito che ogni minuto inverte polarità

Inviato:
8 feb 2012, 21:13
da ricklen
dici che come prezzi siano fattibili o ne approfittano?
Re: Circuito che ogni minuto inverte polarità

Inviato:
8 feb 2012, 21:23
da Candy
Non capendo bene il tedesco non mi sono fatto una idea precisissima. Pero' ti assicuro che se e' quello che desideri i prezzi sono ragionevolissimi.
Re: Circuito che ogni minuto inverte polarità

Inviato:
8 feb 2012, 21:31
da ricklen
Google chrome ti fa la traduzione... Comunque da quanto ho capito ci sono delle varianti: ad esempio uno che è in grado di ricevere il segnale dell'ora esatta da Francoforte e quindi di autoregolarsi, mentre altri che settati danno 60 impulsi per andare avanti di un'ora... alla fine sarei propenso ad acquistare quello da 45 euro che è il modello "base"
Re: Circuito che ogni minuto inverte polarità

Inviato:
8 feb 2012, 21:47
da carlomariamanenti
Ciao, non so quale la precisione da te richiesta perché non descrivi l'applicazione. Forse questo kit di montaggio può risolvere il tuo problema:
http://www.cgekit.com/shopping/scheda.a ... DgodKhG-hA 
Re: Circuito che ogni minuto inverte polarità

Inviato:
8 feb 2012, 21:52
da ricklen
Non devo fare altro che collegare il circuito a un orologio flip che capta l'inversione dei poli ogni 60 secondi così da "cambiare" minuto, il funzionamento dovrebbe essere più o meno quello di questo video...
http://www.youtube.com/watch?v=YmkngqGv ... r_embedded
Re: Circuito che ogni minuto inverte polarità

Inviato:
13 feb 2012, 18:08
da sebasera
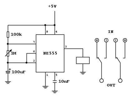
Potresti provare con un relè deviatore a 2 scambi e un oscillatore (in questo caso NE555).
Agli ingressi del relè colleghi la tensione che vorrai mandare al tuo circuito secondatrio, all'uscita otterrai la stessa tensione che però cambia polarità periodicamente a seconda di come imposti il valore di resistenza variabile collegata all'integrato, che dovrai regolarla in modo da ottenere lo scambio una volta al minuto.
Spero di essere stato utile.

Re: Circuito che ogni minuto inverte polarità

Inviato:
13 feb 2012, 19:15
da IsidoroKZ
Quello che deve generare il circuito non e` un segnale a 2 livelli (+E e -E) che cambia ogni minuto, ma un segnale a 3 livelli: impulso positivo di 1.5s circa, tensione nulla fino allo scadere del minuto, impulso negativo di 1.5s circa, tensione nulla fino allo scadere del minuto ecc. ecc.
Re: Circuito che ogni minuto inverte polarità

Inviato:
14 feb 2012, 1:39
da djdanielb
Salve ragazzi anche io per testardaggine ci sto sbattendo sopra per fare un circuito simile.
Ho provveduto a disegnare il prototipo prendendo lo spunto da uno schema trovato in rete ( cercate Driver Solari Udine sul motore di ricerca) ora ho sottoposto loschema ad un prof di elettronica che mi ha criticato lo schema poiché non è quarzato ma usa un ne555 e un trimmer multigiri per taratura. Ora mi chiedo quanto può non essere preciso? Come trasformarlo quarzato? Se si unasse una PIC chi o dovre prendere il programmino da caricarci ?
Grazie mille daniele