Analisi guasti PCBA. Da dove partire?
Ciao a tutti,
ho progettato un sistema di controllo embedded che gestisce i teleruttori posti in serie ad un caricabatterie ad uso industriale da 24 V, 300 A circa.
Durante una carica a circa 70 A, per un errore FW, il controllo della scheda ha fatto si che si aprisse un teleruttore, cosa che di solito cerco di fare solo a correnti prossime allo zero per evitare archi.
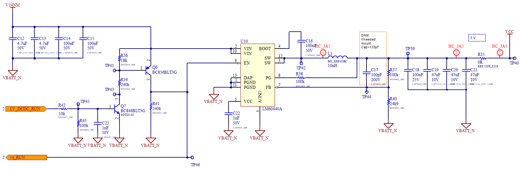
La scheda di controllo si è rotta al momento dell'apertura ed il DC/DC converter principale è lettaralmente "esploso".Questo buck converter si alimenta dalla tensione di batteria e converte i 24 V nominali (circa 20-30 V il range reale di ingresso) in 5 V DC con correnti max di 3 A anche se i consumi nominali sono di poche centinaia di mA. A valle ci sono degli LDO per la conversione a 3,3 V e 3,6 V ed altri IC, fra cui microcontrollori, opamp, low-side ed high-side switches a MOS, fotoaccoppiatori, transceiver CAN, RS485, ethernet, ecc. Posto di seguito lo schema circuitale del DC/DC:
Ho controllato tutti le connessioni della scheda verso i dispositivi esterni e fatto un'approfondita analisi circuitale e non mi sembra di aver fatto errori. D'altra parte, la scheda ha funzionato qualche settimana senza grossi problemi.
Qualcosa che non mi piace l'ho trovato ma non so se possa essere la causa del guasto.
Avete qualche consiglio su come procedere alla ricerca della causa?
ho progettato un sistema di controllo embedded che gestisce i teleruttori posti in serie ad un caricabatterie ad uso industriale da 24 V, 300 A circa.
Durante una carica a circa 70 A, per un errore FW, il controllo della scheda ha fatto si che si aprisse un teleruttore, cosa che di solito cerco di fare solo a correnti prossime allo zero per evitare archi.
La scheda di controllo si è rotta al momento dell'apertura ed il DC/DC converter principale è lettaralmente "esploso".Questo buck converter si alimenta dalla tensione di batteria e converte i 24 V nominali (circa 20-30 V il range reale di ingresso) in 5 V DC con correnti max di 3 A anche se i consumi nominali sono di poche centinaia di mA. A valle ci sono degli LDO per la conversione a 3,3 V e 3,6 V ed altri IC, fra cui microcontrollori, opamp, low-side ed high-side switches a MOS, fotoaccoppiatori, transceiver CAN, RS485, ethernet, ecc. Posto di seguito lo schema circuitale del DC/DC:
Ho controllato tutti le connessioni della scheda verso i dispositivi esterni e fatto un'approfondita analisi circuitale e non mi sembra di aver fatto errori. D'altra parte, la scheda ha funzionato qualche settimana senza grossi problemi.
Qualcosa che non mi piace l'ho trovato ma non so se possa essere la causa del guasto.
- Il condensatore C17, "Cff" è montato quando invece avevo scelto di non montarlo in un primo prototipo. Questo aumenta la reattività del DC/DC a scapito del margine di fare ma non riesco a capire se un'eventuale instabilità possa portare a rotture del genere. In caso di risposta affermativa credo che i vari disturbi EMC prodotti da un teleruttore che interrrompe una corrente di 70 A possano aver contribuito.
- Un altro punto debole sembrerebbe essere il gruppo di condensatori ceramici in ingresso, da quel che leggo sui vari forum sembrerebbe che una ridotta ESR dei ceramici potrebbe portare ad oscillazioni elevati della Vin (V24NM). Diversi utenti consigliano condensatori elettrolitici.Io ho qualche dubbio dato che il guasto non si è presentato alla connessione della scheda con la V24NM ma in un momento successivo ma devo approfondire.
Avete qualche consiglio su come procedere alla ricerca della causa?

