Controllo livello serbatoio acqua
Ciao a tutti
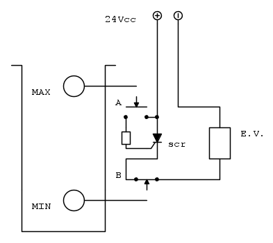
Devo realizzare un controllo che regola il livello di acqua in un serbatoio.
All interno di questo serbatoio metterò un interruttore galleggiante, quando l’acqua supera il livello deve far partire un elettrovalvola (24 V) che svuota il serbatoio per un tempo prestabilito.
Io avevo pensato di utilizzare un semplice relè temporizzato luci scale.
Quando il galleggiante interviene, chiude il contatto, aziona il relè, che chiude il contatto verso l eletrrovalvola per 10 minuti (esempio).
Può funzionare ?
Devo realizzare un controllo che regola il livello di acqua in un serbatoio.
All interno di questo serbatoio metterò un interruttore galleggiante, quando l’acqua supera il livello deve far partire un elettrovalvola (24 V) che svuota il serbatoio per un tempo prestabilito.
Io avevo pensato di utilizzare un semplice relè temporizzato luci scale.
Quando il galleggiante interviene, chiude il contatto, aziona il relè, che chiude il contatto verso l eletrrovalvola per 10 minuti (esempio).
Può funzionare ?
