Salve, a tutti. Mi sono appena iscritto in università e nello svolgere un progetto ho le idee poco chiare... non so proprio da dove iniziare. Devo svolgere la seguente traccia:
______________________________________________________________________________________________
Il movimento dei due assi (X,Y) di una macchina per il taglio laser 2D è azionato da due motori DC identici. Il moto rotatorio dei motori viene trasformato in traslazione mediante un apposito meccanismo. I parametri del motore sono i seguenti:
R = 1 ohm; L = 1 mH; J = 0,1; B = 0,029 (motore + carico) ; Ke = 0,6 (Vs)/(rad) ; Kt = 0,6 (N·m)/(A) ; Pmax = 4KW;
Imax = 20A; Vmax = 150V .
Il meccanismo che trasforma la rotazione in traslazione ha un coefficiente di trasformazione pari a: 1m = 1000 giri .
Inoltre per ogni motore è possibile misurare la corrente di armatura, la velocità di rotazione ( rad/sec ) e l'angolo (rad).
Devo sviluppare un segnale di riferimento in modo che la macchina da taglio sia in grado di estrarre un cerchio, un triangolo e un semicircolo da una lastra rettangolare. La posizione di riposo della macchina e' nell'angolo superiore destro della piastra.
______________________________________________________________________________________________
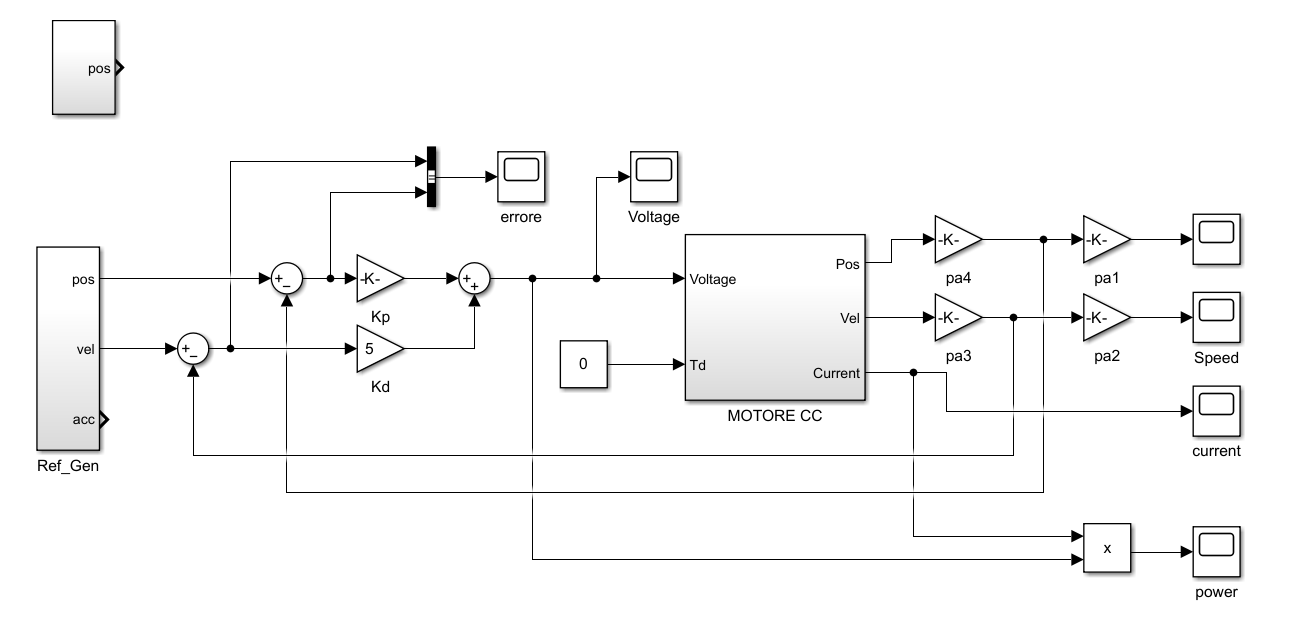
Per comodità ho creato l'immagine con le rispettive coordinate delle forme ecc. Dovrei svolgere il seguente lavoro su simulink, e ho cercato di creare il motore.... il problema è che non so andare avanti ora. Allego quanto fatto...
Grazie in anticipo per l'aiuto.
- - -
Nota di moderazione: rettifica le unità di misura, grazie.
WALTERmwp
- - -
Reference signal on a laser cutting machine
Moderatori:
dimaios,
carlomariamanenti
8 messaggi
• Pagina 1 di 1
0
voti
Mi sono appena iscritto in università e nello svolgere un progetto
Ti sei iscritto al terzo o quarto o quinto anno di cosa? meccatronica?
R = 1 ohm; L = 1 mH; J = 0,1; B = 0,029 (motore + carico) ; Ke = 0,6 (Vs)/(rad) ; Kt = 0,6 (N·m)/(A) ; Pmax = 4KW;
Quali sono le unità di misura e il significato fisico di J e B ?
Sai quale è il modello matematico (le equazioni) di un motore in DC ?
Per riferimento intendi i valori di X, Y, Vx, Vy da fornire agli asservimenti ?
Per una semicirconferenza:
t = t + dt; incremento temporale
X = t;
;VX = (X - XP)/kk; VY = (Y - YP)/kk; kk = costante da definire
XP = X; YP = Y;
ti ho dato qualche spunto su cui ragionare, non è detto che siano tutti corretti e che siano i migliori.
0
voti
domC ha scritto:... macchina per il taglio laser 2D ...
Non l'hai citato, ma suppongo che ti abbiano dato anche i dati relativi al laser, come potenza e velocita' di teglio, indispensabili per programmarci i movimenti ... ma anche se cosi non fosse, non capisco bene, avendo le misure degli oggetti ed il segnale di feedback dei motori, non hai gia anche automaticamente le varie coordinate ?
Voglio dire, "La posizione di riposo della macchina e' nell'angolo superiore destro della piastra.", quindi quando i finecorsa ti dicono che sei li, quelle sono le tue coordinate 0/0, metti che una figura inizi a 10/10, muovi i motori del numero di giri necessario a spostarti li, e sai che in quel momento sei a 10/10, e cosi via ... oppure non ho capito bene io cosa intendevi chiedere, nel caso mi scuso.
"Sopravvivere" e' attualmente l'unico lusso che la maggior parte dei Cittadini italiani,
sia pure a costo di enormi sacrifici, riesce ancora a permettersi.
sia pure a costo di enormi sacrifici, riesce ancora a permettersi.
-

Etemenanki
9.482 3 6 10 - Master

- Messaggi: 5910
- Iscritto il: 2 apr 2021, 23:42
- Località: Dalle parti di un grande lago ... :)
0
voti
Ciao, grazie per le risposte. Comunque B è l'attrito mentre J indica il momento di inerzia per la rotazione del motore.
In quanto alla richiesta, io dovrei, usando Simulink, creare un segnale che mi produca questi tre tagli. Quindi il motore deve (partendo dalla posizione di riposo in alto a dx) prima andare nel vertice del triangolo e tagliare passando per i tre vertici... Poi penso debba tornare nella posizione di riposo a laser off e fare lo stesso per le altre due figure, ovvero semicirconferenza e circonferenza.
Purtroppo sono ad inizio magistrale e non so come fare perché è la prima volta che uso Simulink e in generale problemi del genere. Grazie mille in anticipo
In quanto alla richiesta, io dovrei, usando Simulink, creare un segnale che mi produca questi tre tagli. Quindi il motore deve (partendo dalla posizione di riposo in alto a dx) prima andare nel vertice del triangolo e tagliare passando per i tre vertici... Poi penso debba tornare nella posizione di riposo a laser off e fare lo stesso per le altre due figure, ovvero semicirconferenza e circonferenza.
Purtroppo sono ad inizio magistrale e non so come fare perché è la prima volta che uso Simulink e in generale problemi del genere. Grazie mille in anticipo
0
voti
Non conosco simulink e su quello non ti so rispondere, ma sarebbe interessante sapere se e' solo un'esercizio di concetto o se devi simulare una vera laser cutter, perche' in quel caso la sequenza di azioni e' differente (ci ho lavorato un po, con una CNC laser da 2kW)
Se e' solo un'esercizio concettuale che non deve simulare un vero taglio laser, allora puoi recarti in un punto qualsiasi della figura, accendere il laser, tracciarla fino a ritornare al punto di origine, spegnere il laser, da li ti sposti direttamente su un punto della successiva, e cosi via (dovresti tornare al punto zero per riazzerare solo se la macchina non fosse in grado di garantire e rilevare correttamente il manteimento delle coordinate durante il movimento, ma a quel punto non sarebbe neppure in grado di garantirti la tracciatura corretta delle figure, e l'esercizio non avrebbe senso).
Se invece devi simulare il reale funzionamento di una tagliatrice laser, ci sono altre cose che devi tenere in considerazione, come ad esempio il fatto che non puoi accendere il laser da taglio mentre ti trovi sul percorso del taglio, per evitare un punto bruciato e deformato sul profilo, ma devi iniziare dall'esterno del profilo (anche solo di pochi mm), poi muovere durante il taglio, inoltre non puoi fare angoli stretti (di solito max 90 gradi) nel profilo di taglio per lo stesso motivo, ad esempio, sul vertice del triangolo, dovresti proseguire per la retta del lato per alcuni mm oltre il punto di vertice, fare un cerchio o un rombo per allinearti con il lato successivo, poi rientrare seguendolo, e cosi via, per ogni angolo, per evitare che i vertici si rovinino il piu possibile, e cosi via.
Sarebbe meglio forse chiedere a chi ti ha dato l'esercizio cosa vuole realmente, prima.
Se e' solo un'esercizio concettuale che non deve simulare un vero taglio laser, allora puoi recarti in un punto qualsiasi della figura, accendere il laser, tracciarla fino a ritornare al punto di origine, spegnere il laser, da li ti sposti direttamente su un punto della successiva, e cosi via (dovresti tornare al punto zero per riazzerare solo se la macchina non fosse in grado di garantire e rilevare correttamente il manteimento delle coordinate durante il movimento, ma a quel punto non sarebbe neppure in grado di garantirti la tracciatura corretta delle figure, e l'esercizio non avrebbe senso).
Se invece devi simulare il reale funzionamento di una tagliatrice laser, ci sono altre cose che devi tenere in considerazione, come ad esempio il fatto che non puoi accendere il laser da taglio mentre ti trovi sul percorso del taglio, per evitare un punto bruciato e deformato sul profilo, ma devi iniziare dall'esterno del profilo (anche solo di pochi mm), poi muovere durante il taglio, inoltre non puoi fare angoli stretti (di solito max 90 gradi) nel profilo di taglio per lo stesso motivo, ad esempio, sul vertice del triangolo, dovresti proseguire per la retta del lato per alcuni mm oltre il punto di vertice, fare un cerchio o un rombo per allinearti con il lato successivo, poi rientrare seguendolo, e cosi via, per ogni angolo, per evitare che i vertici si rovinino il piu possibile, e cosi via.
Sarebbe meglio forse chiedere a chi ti ha dato l'esercizio cosa vuole realmente, prima.
"Sopravvivere" e' attualmente l'unico lusso che la maggior parte dei Cittadini italiani,
sia pure a costo di enormi sacrifici, riesce ancora a permettersi.
sia pure a costo di enormi sacrifici, riesce ancora a permettersi.
-

Etemenanki
9.482 3 6 10 - Master

- Messaggi: 5910
- Iscritto il: 2 apr 2021, 23:42
- Località: Dalle parti di un grande lago ... :)
0
voti
Ne ho approfittato per seguire un tutorial elementare su Simulink che non conoscevo.
Trovo la programmazione grafica bella , ma forse poco applicabile agli algoritmi di programmazione che forse sono rappresentabili meglio con un linguaggio a riga di comando come Python, Processing, C++.
Riguardo al mio precedente post, avevo indicato " t = t + dt; incremento temporale " ma non avevo esplicitato la necessità di seguire un percorso del laser a velocità in modulo costante.
Dalle caratteristiche del motore e inerzia totale, si deve calcolare la possibile rampa di velocità per passare da motore fermo alla velocità di taglio voluta. Ma certamente non sono capace in poco tempo di approfondire le tecniche che hanno ottimizzato in 50 anni di controlli numerici.
Riguardo alla simulazione: serve a verificare come si comporta il sistema progettato, ma per il progetto occorre capirne prima le equazioni che ne regolano il funzionamento e dimensionarlo analiticamente anche solo con un modello grossolano.
Non è conveniente simulare prima e poi migliorare il sistema con tentativi a caso.

La velocità massima del motore dovrebbe essere 250 rad/s 2400 RPM concordate ?
Trovo la programmazione grafica bella , ma forse poco applicabile agli algoritmi di programmazione che forse sono rappresentabili meglio con un linguaggio a riga di comando come Python, Processing, C++.
Riguardo al mio precedente post, avevo indicato " t = t + dt; incremento temporale " ma non avevo esplicitato la necessità di seguire un percorso del laser a velocità in modulo costante.
Dalle caratteristiche del motore e inerzia totale, si deve calcolare la possibile rampa di velocità per passare da motore fermo alla velocità di taglio voluta. Ma certamente non sono capace in poco tempo di approfondire le tecniche che hanno ottimizzato in 50 anni di controlli numerici.
Riguardo alla simulazione: serve a verificare come si comporta il sistema progettato, ma per il progetto occorre capirne prima le equazioni che ne regolano il funzionamento e dimensionarlo analiticamente anche solo con un modello grossolano.
Non è conveniente simulare prima e poi migliorare il sistema con tentativi a caso.

La velocità massima del motore dovrebbe essere 250 rad/s 2400 RPM concordate ?
0
voti
Grazie mille per le risposte, vi ringrazio per esservi interessati. Purtroppo anche per me è qualcosa di nuovo e penso sia strano usare Simulink per una roba del genere, io esercizi del genere li ho fatti esclusivamente usando il "GCode". Proverò a chiedere al professore. Vi ringrazio... in caso di problema spero di non disturbarvi chiedendovi un ulteriore aiuto. Grazie
8 messaggi
• Pagina 1 di 1
Torna a Automazione industriale ed azionamenti
Chi c’è in linea
Visitano il forum: Nessuno e 3 ospiti

Elettrotecnica e non solo (admin)
Un gatto tra gli elettroni (IsidoroKZ)
Esperienza e simulazioni (g.schgor)
Moleskine di un idraulico (RenzoDF)
Il Blog di ElectroYou (webmaster)
Idee microcontrollate (TardoFreak)
PICcoli grandi PICMicro (Paolino)
Il blog elettrico di carloc (carloc)
DirtEYblooog (dirtydeeds)
Di tutto... un po' (jordan20)
AK47 (lillo)
Esperienze elettroniche (marco438)
Telecomunicazioni musicali (clavicordo)
Automazione ed Elettronica (gustavo)
Direttive per la sicurezza (ErnestoCappelletti)
EYnfo dall'Alaska (mir)
Apriamo il quadro! (attilio)
H7-25 (asdf)
Passione Elettrica (massimob)
Elettroni a spasso (guidob)
Bloguerra (guerra)

