Regolare la corrente ad un alimentatore con LM317
Buona sera Forum,
avrei la necessità di regolare una tensione fissa, già in DC, prelevata da un dispositivo a 24 V.
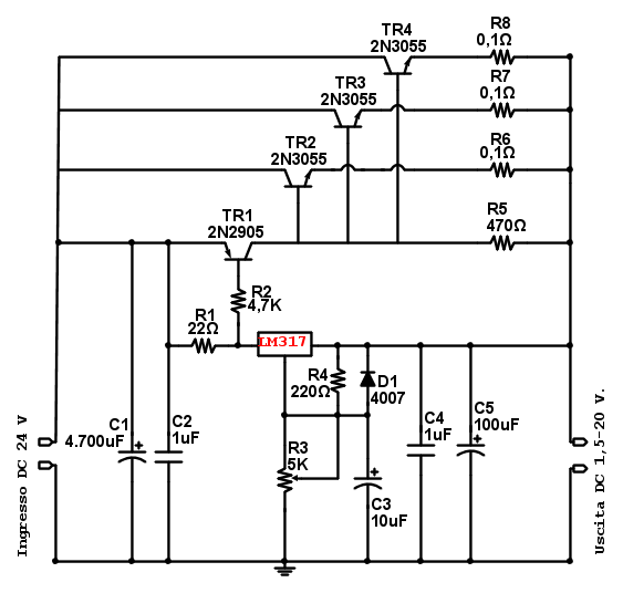
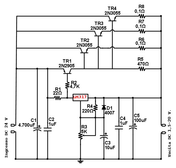
Non avendo una soluzione pronta per provare ad alimentare degli utilizzatori funzionanti a tensioni inferiori, ho cercato e trovato in rete lo schema che ho disegnato in FidoCad e che pubblico di seguito.
Non ho particolari esigenze di sofisticazione circuitale in quanto come ho detto devo poter ridurre la tensione regolandola, per quel che attualmente mi occorre, a 9, 12 e 15V. La corrente, parametrata a 12V, sarebbe auspicabile che fosse di 5 o 6 Ampere mentre per le altre tensioni mi andrebbe bene il valore che circuitalmente risulterà ottenibile.
Avendo trovato lo schema in rete, spero che sia stato progettato correttamente. Il circuito originale era dotato di un solo transistor finale 2N3055 ma avendo a disposizione una piastra di dissipazione già cablata con 3 finali 2N3055 più la schedina in vetronite per il collegamento, ho integrato lo schema originale con altri 2 transistor finali.
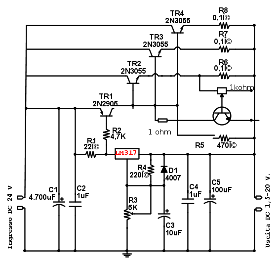
Quello che non sono riuscito a trovare in rete è un circuito analogo dotato di regolazione di corrente. Ora, l’aiuto che chiedo al Forum è, prioritariamente, un’informazione per sapere se in un circuito del genere è possibile inserire un regolatore di corrente mediante potenziometro, ma mi andrebbe anche bene una “dritta”, ancorché non prettamente “ortodossa”, per regolare, più o meno linearmente, la corrente a livello di transistor, qualora non fosse possibile intervenire sull’integrato, in quanto non dotato di naturale connessione per la regolazione della corrente.
Dispongo già di una PCB per LM317, il dissipatore e tutti i componenti facenti parte dello schema.
Esiste qualche possibile soluzione o devo accontentarmi della regolazione di tensione?
Grazie per l’aiuto e disponibilità.
avrei la necessità di regolare una tensione fissa, già in DC, prelevata da un dispositivo a 24 V.
Non avendo una soluzione pronta per provare ad alimentare degli utilizzatori funzionanti a tensioni inferiori, ho cercato e trovato in rete lo schema che ho disegnato in FidoCad e che pubblico di seguito.
Non ho particolari esigenze di sofisticazione circuitale in quanto come ho detto devo poter ridurre la tensione regolandola, per quel che attualmente mi occorre, a 9, 12 e 15V. La corrente, parametrata a 12V, sarebbe auspicabile che fosse di 5 o 6 Ampere mentre per le altre tensioni mi andrebbe bene il valore che circuitalmente risulterà ottenibile.
Avendo trovato lo schema in rete, spero che sia stato progettato correttamente. Il circuito originale era dotato di un solo transistor finale 2N3055 ma avendo a disposizione una piastra di dissipazione già cablata con 3 finali 2N3055 più la schedina in vetronite per il collegamento, ho integrato lo schema originale con altri 2 transistor finali.
Quello che non sono riuscito a trovare in rete è un circuito analogo dotato di regolazione di corrente. Ora, l’aiuto che chiedo al Forum è, prioritariamente, un’informazione per sapere se in un circuito del genere è possibile inserire un regolatore di corrente mediante potenziometro, ma mi andrebbe anche bene una “dritta”, ancorché non prettamente “ortodossa”, per regolare, più o meno linearmente, la corrente a livello di transistor, qualora non fosse possibile intervenire sull’integrato, in quanto non dotato di naturale connessione per la regolazione della corrente.
Dispongo già di una PCB per LM317, il dissipatore e tutti i componenti facenti parte dello schema.
Esiste qualche possibile soluzione o devo accontentarmi della regolazione di tensione?
Grazie per l’aiuto e disponibilità.



