Carico Elettronico - Un parere su questo progetto Diy?
Salve a tutti, (...tutti quelli che non sono in vacanza
)
Vorrei procurarmi un carico elettronico per effettuare test e misure su alimentatori.
A parte i Kit Cinesi da pochi euro (che mi danno pochissima affidabilità), ho visto che strumenti più professionali hanno costi decisamente alti. Diciamo dai 300 - 400 euro, a oltre mille e più.
Come alternativa a strumenti finiti, ho cercato qualche progetto di autocostruzione e uno dei più interessanti che ho trovato impiega un transistor BJT, ed è auto alimentato.
(cito dalla pagina introduttiva):
"...il carico attivo si alimenta "da se", derivando la corrente necessaria dall' alimentatore sotto test, senza richiederne una propria. Questo garantisce anche che non si verifichino loop di terra (ground loop) durante i test."
Questo il link:
http://www.microcontroller.it/Progetti/elettronica/e_load/eload.htm
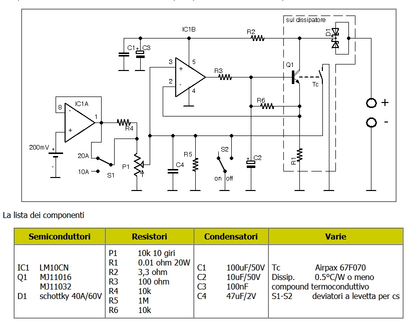
Il progetto è spalmato su 5 pagine e il circuito principale (foto sotto) è descritto a pagina 2:
http://www.microcontroller.it/Progetti/elettronica/e_load/eload_1.htm
Nel circuito Ho trovato qualche piccolo errore / incongruenza, che riporto sotto:
- Condensatori C1 e C3 invertiti, tra schema e dettaglio dei componenti (polarizzato C3, non polarizzato C1).
- Diodo D1 indicato come Schottky 40A/60V, ma a pagina 4 citano componenti da 60A (S60D60, SBL6060).
- Errore di definizione Pin per IC1:
Nello schema, C1 e C3 disaccoppiano il Pin 5 di IC1B (che non viene utilizzato), mentre è il Pin 7 (V+)
ad essere fisicamente connesso a C1 e C3.
A parte questo, alcuni passaggi chiave non sono così chiari, il PCB è solo una immagine a bassa risoluzione (quindi andrebbe ridisegnato) e le piccole immagini della realizzazione pratica fanno riferimento a progetti leggermente diversi.
Ho provato ad inviare una mail di richiesta, una decina di giorni fa, ma per ora nessuna risposta.
Diciamo che prima di partire con la realizzazione, mi piacerebbe un parere sulla bontà del progetto.
Che ne pensate?
Vorrei procurarmi un carico elettronico per effettuare test e misure su alimentatori.
A parte i Kit Cinesi da pochi euro (che mi danno pochissima affidabilità), ho visto che strumenti più professionali hanno costi decisamente alti. Diciamo dai 300 - 400 euro, a oltre mille e più.
Come alternativa a strumenti finiti, ho cercato qualche progetto di autocostruzione e uno dei più interessanti che ho trovato impiega un transistor BJT, ed è auto alimentato.
(cito dalla pagina introduttiva):
"...il carico attivo si alimenta "da se", derivando la corrente necessaria dall' alimentatore sotto test, senza richiederne una propria. Questo garantisce anche che non si verifichino loop di terra (ground loop) durante i test."
Questo il link:
http://www.microcontroller.it/Progetti/elettronica/e_load/eload.htm
Il progetto è spalmato su 5 pagine e il circuito principale (foto sotto) è descritto a pagina 2:
http://www.microcontroller.it/Progetti/elettronica/e_load/eload_1.htm
Nel circuito Ho trovato qualche piccolo errore / incongruenza, che riporto sotto:
- Condensatori C1 e C3 invertiti, tra schema e dettaglio dei componenti (polarizzato C3, non polarizzato C1).
- Diodo D1 indicato come Schottky 40A/60V, ma a pagina 4 citano componenti da 60A (S60D60, SBL6060).
- Errore di definizione Pin per IC1:
Nello schema, C1 e C3 disaccoppiano il Pin 5 di IC1B (che non viene utilizzato), mentre è il Pin 7 (V+)
ad essere fisicamente connesso a C1 e C3.
A parte questo, alcuni passaggi chiave non sono così chiari, il PCB è solo una immagine a bassa risoluzione (quindi andrebbe ridisegnato) e le piccole immagini della realizzazione pratica fanno riferimento a progetti leggermente diversi.
Ho provato ad inviare una mail di richiesta, una decina di giorni fa, ma per ora nessuna risposta.
Diciamo che prima di partire con la realizzazione, mi piacerebbe un parere sulla bontà del progetto.
Che ne pensate?
Max