Carico elettronico attivo DC.
Ciao a tutti,
non so se sia la sezione giusta, nel caso prego i moderatori di spostarlo.
Sarà che mi è servito un paio di volte di recente e che mi sono stufato di saldare insieme resistori e lampadine varie, sarà che ho dato un occhiata nei vari cassetti e che credo di aver quello che mi serve, ho deciso di provare a costruirmene uno.
L' idea sarebbe quella di sfruttare il case e la ventola di un vecchio alimentatore ATX, un dissipatore da processore di un PC, un LM358, e come MOSFET, avrei individuato degli IRF542N, ma ho anche degli IRF530N e degli IRF640N.
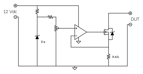
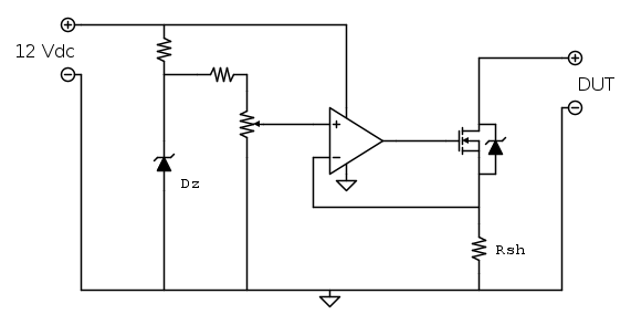
Ho letto un po' a riguardo e lo schema di partenza con il quale ho fatto qualche prova su breadboard è il seguente.
A tal riguardo, avrei un po' di domande, parto dalle piu importanti.
Puo aver senso prevedere due range di corrente?
Se si, com' è meglio procedere?
Usando due resistori Rs con valori diversi (es: 1 ohm per correnti piccole e 0,1 per quelle maggiori) o variando il riferimento di tensione sull' ingresso non invertente dell' operazionale?
Avrei anche un TL431 che potrei usare come riferimento di tensione al posto dello zener da 3,3 V, ci sono grosse differenze in un applicazione simile?
Ho visto che ci sono diverse strade per risolvere eventuali instabilità dell' operazionale, come è meglio procedere ?
un'altra idea, visto che mi rimane un operazionale libero, sarebbe quella di usarlo per controllare un secondo MOSFET in parallelo, ma prima dovrò fare qualche prova e vedere come si comporta il dissipatore che ho e capire se puo avere senso.
Lo so che i progetti andrebbero fatti al contrario, ma almeno in questo caso, dove vorrei riutilizzare un po di roba di recupero, concedetemelo....
non so se sia la sezione giusta, nel caso prego i moderatori di spostarlo.
Sarà che mi è servito un paio di volte di recente e che mi sono stufato di saldare insieme resistori e lampadine varie, sarà che ho dato un occhiata nei vari cassetti e che credo di aver quello che mi serve, ho deciso di provare a costruirmene uno.
L' idea sarebbe quella di sfruttare il case e la ventola di un vecchio alimentatore ATX, un dissipatore da processore di un PC, un LM358, e come MOSFET, avrei individuato degli IRF542N, ma ho anche degli IRF530N e degli IRF640N.
Ho letto un po' a riguardo e lo schema di partenza con il quale ho fatto qualche prova su breadboard è il seguente.
A tal riguardo, avrei un po' di domande, parto dalle piu importanti.
Puo aver senso prevedere due range di corrente?
Se si, com' è meglio procedere?
Usando due resistori Rs con valori diversi (es: 1 ohm per correnti piccole e 0,1 per quelle maggiori) o variando il riferimento di tensione sull' ingresso non invertente dell' operazionale?
Avrei anche un TL431 che potrei usare come riferimento di tensione al posto dello zener da 3,3 V, ci sono grosse differenze in un applicazione simile?
Ho visto che ci sono diverse strade per risolvere eventuali instabilità dell' operazionale, come è meglio procedere ?
un'altra idea, visto che mi rimane un operazionale libero, sarebbe quella di usarlo per controllare un secondo MOSFET in parallelo, ma prima dovrò fare qualche prova e vedere come si comporta il dissipatore che ho e capire se puo avere senso.
Lo so che i progetti andrebbero fatti al contrario, ma almeno in questo caso, dove vorrei riutilizzare un po di roba di recupero, concedetemelo....



