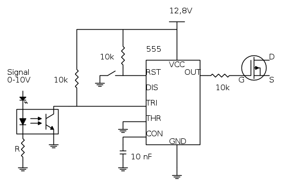
Buonasera, stavo preparando un articoletto per il mio blog di EY, e mi ritrovo un circuito che non posso simulare con il tool che uso attualmente perché non supporta il 555. Posto lo schema fatto con fidocad e sotto spiego il presunto funzionamento
In poche parole il circuito è connesso ad una scheda che produce un segnale di 5 volt in caso di problemi di isolamento. Questo segnale quindi alimenta il led ed il fotoaccoppiatore (si la soluzione è oscena ma avevo fretta di consegnare lo schema del circuito quando me lo chiesero...) e la resistenza limitatrice che non ho ancora calcolato. Nel momento che il segnale diventa HIGH il fotoaccoppiatore manda a terra il pin TRIgger del 555 e l'uscita OUT va a 12v spegnendo il mosfet P.
Premendo reset l'uscita torna LOW richiudendo il circuito. Il funzionamento del 555 l'ho dovuto sperimentare qui
http://www.falstad.com/circuit/#%24+1+4.9999999999999996E-6+10.20027730826997+46+5.0+43%0Av+384+368+384+96+0+0+40.0+5.0+0.0+0.0+0.5%0A165+224+128+240+128+2+5.0%0Aw+288+96+384+96+0%0Ar+416+160+480+160+0+10000.0%0Ar+192+224+128+224+0+10000.0%0Aw+192+224+224+224+0%0Aw+480+160+480+96+0%0Aw+480+96+384+96+0%0Aw+128+224+128+96+0%0Aw+128+96+288+96+0%0Aw+416+160+416+144+0%0Aw+384+368+128+368+0%0Aw+128+368+128+320+0%0Aw+384+368+544+368+0%0Aw+544+368+544+144+0%0Aw+224+256+224+368+0%0Aw+224+368+128+368+0%0Ar+416+192+464+192+0+100.0%0Aw+352+192+416+192+0%0Aw+464+192+512+192+0%0Aw+352+160+416+160+0%0As+512+112+544+112+0+1+true%0As+128+288+176+288+0+1+true%0Aw+128+320+128+288+0%0Aw+192+224+192+288+0%0Aw+192+288+176+288+0%0Aw+544+144+544+112+0%0Aw+512+192+512+368+0%0Aw+512+368+544+368+0%0Aw+416+144+416+112+0%0Aw+416+112+512+112+0%0Ao+20+64+0+38+5.0+9.765625E-5+0+-1%0Ao+5+64+0+38+5.0+9.765625E-5+0+-1%0Ao+18+64+0+38+5.0+0.025+0+-1%0A
A occhio e croce mi pare funzioni, ho solo un dubbio su come usare l'uscita, forse converrebe usare l'open collector su DIScharge?
Funzionerà?? Circuito di reset 555 based
Moderatori:
carloc,
g.schgor,
BrunoValente,
IsidoroKZ
17 messaggi
• Pagina 1 di 2 • 1, 2
1
voti
Il funzionamento del 555 è ben descritto sul datasheet, consiglio di far riferimento prima a tale documento prima di un simulatore.
Un buon simulatore che ha il 555 nella sua libreria standard, è LTspice.
Eviteresti il drop out che hai sul pin 3.
EDIT: Sei sicuro che ti serva il 555?
Un buon simulatore che ha il 555 nella sua libreria standard, è LTspice.
isd88 ha scritto:ho solo un dubbio su come usare l'uscita, forse converrebe usare l'open collector su DIScharge?
Eviteresti il drop out che hai sul pin 3.
EDIT: Sei sicuro che ti serva il 555?
0
voti
Sono un meccanico, di elettronica me ne intendo quanto basta per vivere. Sicuramente ci sono circuiti piu semplici, ma non me ne vengono in mente ora come ora. Mi sembra una soluzione plausibile 
0
voti
il segnale è 0-10, comunque che alternativa mi consigli? fosse anche 0-10 metto un partitore se c è una soluzione piu semplice che non richieda logica programmabile son tutto orecchi
0
voti
uso un fototransistor perche il segnale viene da un IMD (insulation monitoring device) che lavora a 600 volt, non si sa mai non vorrei ritrovarmi i 600 volt nel circuito di bassa tensione del veicolo. il segnale è 0 per il LOW e Vin-2 volt per HIGH, quindi 0 - 10 volt per l alimentazione a 12 volt. Non ho problemi a mettere un partitore di tensione, ma l'isolatore mi da fiducia. Mi pare anche che la terra del segnale sia separata anche se non l ho scritto sullo schema 

2
voti
OK.
Se ho capito bene l' IMD è alimentato a 600V ma come tensione in entrata sull' anodo del LED hai 0 V e 2 V.
Ma cosa succede se per caso, dovuto a un guasto, ti ritrovi i 600V di output? Io metterei un fusibile veloce.
Secondo il funzionamento da te voluto, quando l'ingresso sul LED è a stato logico alto, tu vuoi l'interruttore elettronico aperto (PMOS spento). E quando eventualmente attivi il RESET del 555 vuoi chiudere l'interruttore elettronico (PMOS acceso).
Se non usi il 555 puoi usare un NMOS al posto del PMOS. Così io ho pensato a questo circuito:
Eventualmente si può fare a porte logiche.
EDIT: Usavi il PMOS per sfruttare la caduta di tensione dell'output del 555?
isd88 ha scritto:il segnale è 0 per il LOW e Vin-2 volt per HIGH, quindi 0 - 10 volt per l alimentazione a 12 volt
Se ho capito bene l' IMD è alimentato a 600V ma come tensione in entrata sull' anodo del LED hai 0 V e 2 V.
isd88 ha scritto:non vorrei ritrovarmi i 600 volt nel circuito di bassa tensione del veicolo
Ma cosa succede se per caso, dovuto a un guasto, ti ritrovi i 600V di output? Io metterei un fusibile veloce.
Secondo il funzionamento da te voluto, quando l'ingresso sul LED è a stato logico alto, tu vuoi l'interruttore elettronico aperto (PMOS spento). E quando eventualmente attivi il RESET del 555 vuoi chiudere l'interruttore elettronico (PMOS acceso).
Se non usi il 555 puoi usare un NMOS al posto del PMOS. Così io ho pensato a questo circuito:
Eventualmente si può fare a porte logiche.
EDIT: Usavi il PMOS per sfruttare la caduta di tensione dell'output del 555?
0
voti
grazie innanzitutto per lo schema. comunque quello che desidero io è che una volta aperto il pmos non si richiuda da solo se l emergenza cessi. sul regolament oc è scritto che facendo scattare l imd e poi togliendo il guasto il circuito non si deve richiudere, ma lo dovro richiudere io a mano i nveste di ESO in modo che se qualcuno ci lascia le penne vado in galera io e non l'imd.....
comunque il segnale è 0 LOW 10 HIGH
non t è mai piaciut osto segnale dillo haha
ah uso un pmos perche sono tanti dispositivi in serie e li dovremo chiuder euno per un oin ordine prestabilito affinche funzionino
comunque il segnale è 0 LOW 10 HIGH
ah uso un pmos perche sono tanti dispositivi in serie e li dovremo chiuder euno per un oin ordine prestabilito affinche funzionino
0
voti

"Non farei mai parte di un club che accettasse la mia iscrizione" (G. Marx)
-

claudiocedrone
21,3k 4 7 9 - Master EY

- Messaggi: 15302
- Iscritto il: 18 gen 2012, 13:36
17 messaggi
• Pagina 1 di 2 • 1, 2
Chi c’è in linea
Visitano il forum: Nessuno e 278 ospiti

Elettrotecnica e non solo (admin)
Un gatto tra gli elettroni (IsidoroKZ)
Esperienza e simulazioni (g.schgor)
Moleskine di un idraulico (RenzoDF)
Il Blog di ElectroYou (webmaster)
Idee microcontrollate (TardoFreak)
PICcoli grandi PICMicro (Paolino)
Il blog elettrico di carloc (carloc)
DirtEYblooog (dirtydeeds)
Di tutto... un po' (jordan20)
AK47 (lillo)
Esperienze elettroniche (marco438)
Telecomunicazioni musicali (clavicordo)
Automazione ed Elettronica (gustavo)
Direttive per la sicurezza (ErnestoCappelletti)
EYnfo dall'Alaska (mir)
Apriamo il quadro! (attilio)
H7-25 (asdf)
Passione Elettrica (massimob)
Elettroni a spasso (guidob)
Bloguerra (guerra)



