Sto cercando di mettere su un trasmettitore AM a stato per ragioni puramente hobbistiche e ho ovviamente bisogno di voi
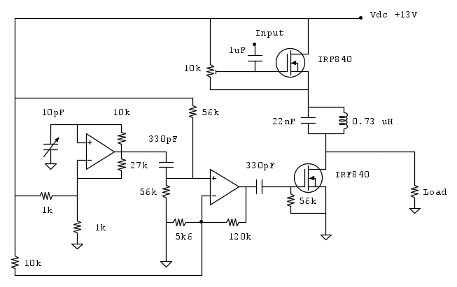
Ho iniziato montando degli IRF840 su un bel dissipatore e realizzato il circuito LC costruendomi da solo l'induttore. Sostanzialmente lo stadio modulatore non è ancora stato testato, mentre circuito LC e stadio di uscita sembrano funzionare (testati con generatore di segnale e partitori resistivi vari).
Ho quindi messo su un oscillatore a sfasamento usando una sezione di un integrato quad RC4136N: anche qui tutto ok. L'oscillatore esce con 300mV pp e una frequenza stabile e pulita di 1.25 MHz.
A questo punto ho provato a mettere su quello che credevo essere il punto più semplice, ovvero un amplificatore per portare un segnale AF opportunamente ampio sul gate del mosfet adibito a mixer. Siccome sono in fase progettuale e sto alimentando tutto a tensione ridotta ho impostato un guadagno di circa 20, in modo da non saturare l'uscita dell'opamp per via della bassa tensione di alimentazione. Comunque l'amplificatore non da segni di vita. Temo sia una cavolata, ma è tutto il giorno che ci sto sbattendo la testa.
Avete suggerimenti? Ho controllato tensioni e connessioni decine di volte, sembra veramente tutto ok. Tranne l'uscita assente. Ho fatto anche diverse prove isolando completamente l'amplificatore dal resto del circuito, ma continua a non funzionare.
Grazie in anticipo a chi vorrà aiutarmi
Damiano

Elettrotecnica e non solo (admin)
Un gatto tra gli elettroni (IsidoroKZ)
Esperienza e simulazioni (g.schgor)
Moleskine di un idraulico (RenzoDF)
Il Blog di ElectroYou (webmaster)
Idee microcontrollate (TardoFreak)
PICcoli grandi PICMicro (Paolino)
Il blog elettrico di carloc (carloc)
DirtEYblooog (dirtydeeds)
Di tutto... un po' (jordan20)
AK47 (lillo)
Esperienze elettroniche (marco438)
Telecomunicazioni musicali (clavicordo)
Automazione ed Elettronica (gustavo)
Direttive per la sicurezza (ErnestoCappelletti)
EYnfo dall'Alaska (mir)
Apriamo il quadro! (attilio)
H7-25 (asdf)
Passione Elettrica (massimob)
Elettroni a spasso (guidob)
Bloguerra (guerra)








