Per il momento resto sul generico, del caso, se desiderato, posso entrare più nel dettaglio con gli schemi
In un amplificatore a valvole che sfrutta come sfasatrice un triodo in configurazione Concertina
Si può inserire un Feedback Negativo restando entro la parte di circuito Sfasatrice - Finali - TU ?
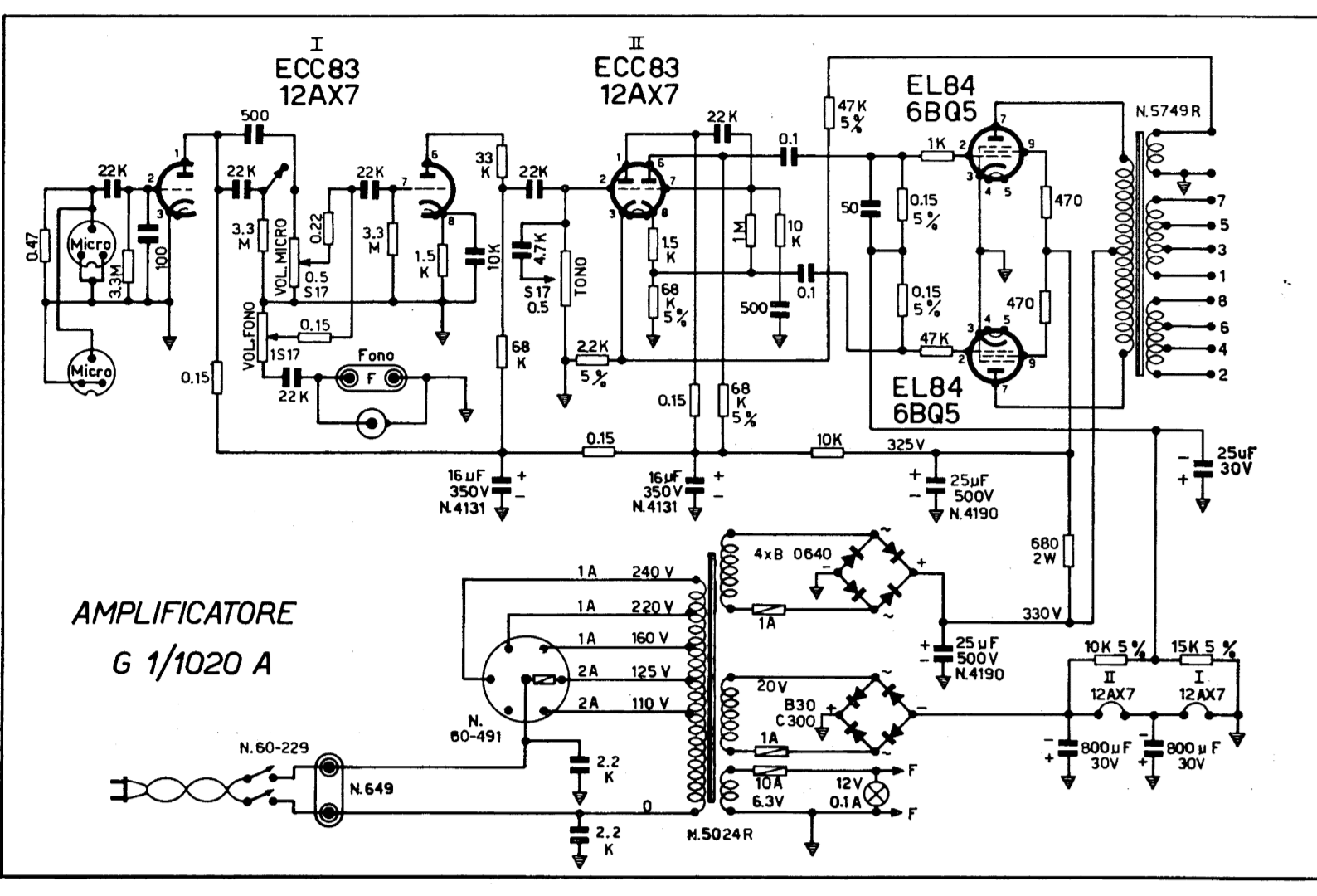
Non vorrei essere prolisso, si tratta della conversione di un vecchio amplificatore Geloso G1 1020 A da Public Address ad amplificatore da chitarra
il pre scelto (e, se ne è discuso, vuole quello) sfrutta tutti i 3 triodi disponibili (una 12ax7 + 1/2 12ax7) e, sfortunatamente, il controllo toni è posizionato tra l'ultimo triodo e la sfasatrice
Nello schema originario il Feedback Negativo era collegato al catodo del triodo che precede la Sfasatrice ma se si mantenesse quel collegamento il Controllo Toni si troverebbe nel bel mezzo e per quanto ho sempre saputo la cosa non va assolutamente bene
Grazie
K
Domanda generica su amplificatore valvolare
Moderatori:
carloc,
g.schgor,
BrunoValente,
IsidoroKZ
0
voti
[1] Domanda generica su amplificatore valvolare
0
voti
[3] Re: Domanda generica su amplificatore valvolare
Grazie
EcoTan
Un venti minuti fa mi sono ricordato di aver letto un thread ieri o l'altro ieri dove si parlava di un qualche amplificatore che aveva una resistenza messa in modo particolare sulle finali e si accennava al fatto che fosse un modo per fare un feedback locale ma stante che visito decine e decine di siti e thread al giorno (quando posso) non son più capace di ritrovare il tutto
K
Un venti minuti fa mi sono ricordato di aver letto un thread ieri o l'altro ieri dove si parlava di un qualche amplificatore che aveva una resistenza messa in modo particolare sulle finali e si accennava al fatto che fosse un modo per fare un feedback locale ma stante che visito decine e decine di siti e thread al giorno (quando posso) non son più capace di ritrovare il tutto
K
0
voti
[4] Re: Domanda generica su amplificatore valvolare
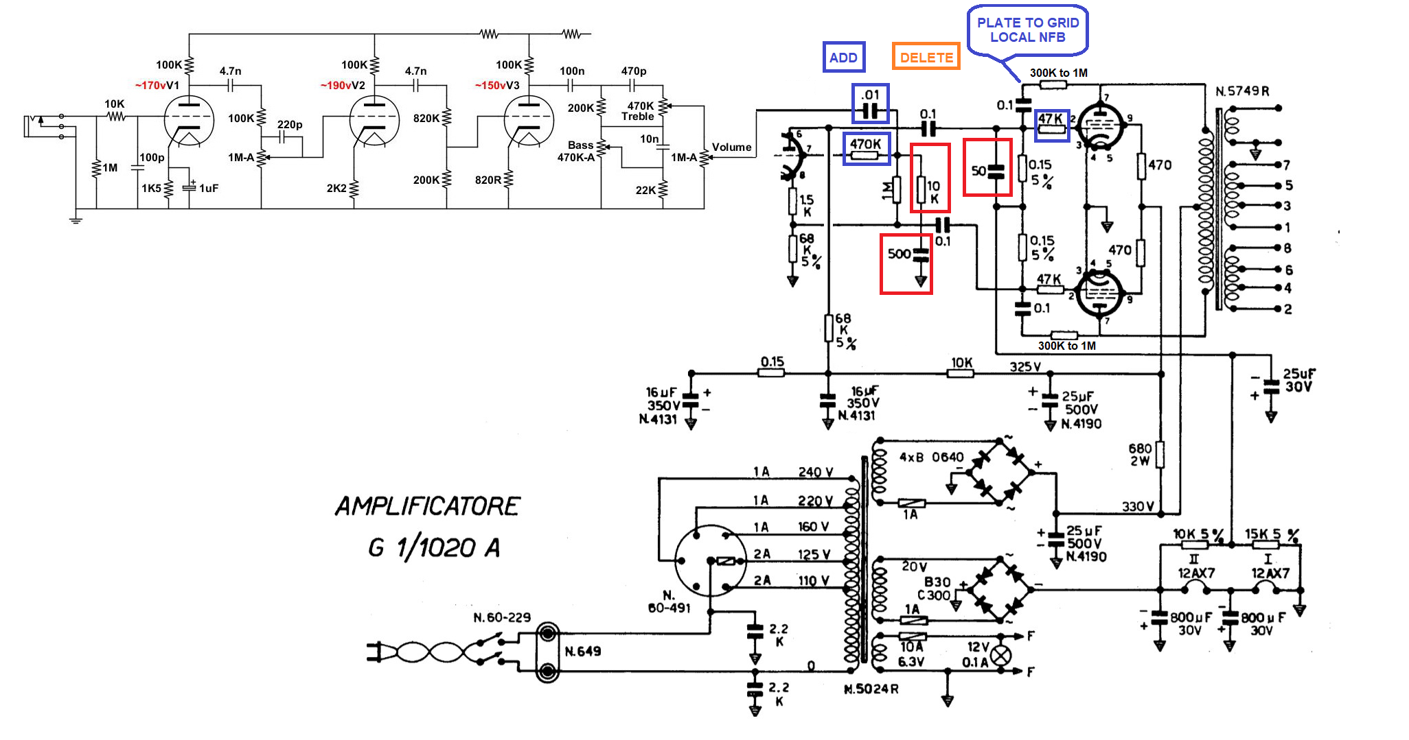
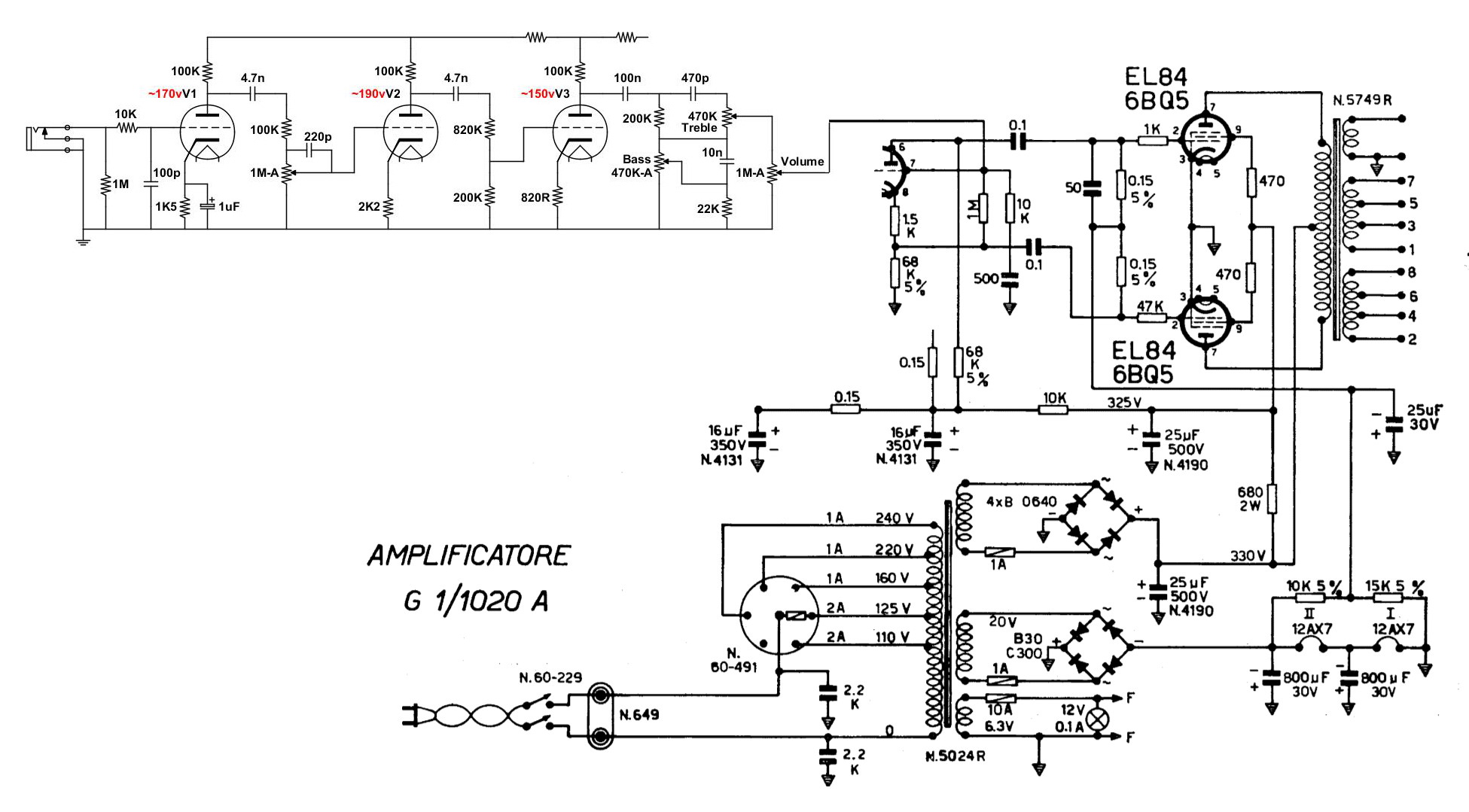
Un forumer di EL34World (dove bazzico da anni) mi ha disegnato una mod che risolve altre cose, separa la Concertina dal Master Volume, previene la Bloking Distortion, reduce l'HF Roll-Off (mannaggia se mi ricordassi cos'è sta cosa che ha a che fare con l'Alta Frequenza) e, dulcis in fundo, crea un Feedback Locale sulle finali (la resistenza con in serie il condensatore tra la placca e G1)
Tra le altre cose ha portato la Grid Stopper che era da 1K a 47K, la cosa strana è che l'altra valvola aveva già una 47k, e se la Geloso l'aveva fatto (1k da una parte e 47k dall'altra) di sicuro un motivo deve averlo avuto
Purtroppo credo che non si potrà usare un potenziometro (doppio) collegato a reostato al posto della resistenza usata per il Feedback Locale, per il fatto che siamo sull'anodica (per quanto un potenziometro 500V dovrebbe anche reggerli se è quello giusto e lì siamo attorno ai 300V)
Ecco gli schemi
Originale
Modificato Preamplificatore (da ultimare alimentazione)
Proposta di modifiche alla parte finale con Local Feedback
Mi farebbe proprio piacere avere dei pareri in merito, io non sono in grado di fare simili valutazioni
GRAZIE
K
Tra le altre cose ha portato la Grid Stopper che era da 1K a 47K, la cosa strana è che l'altra valvola aveva già una 47k, e se la Geloso l'aveva fatto (1k da una parte e 47k dall'altra) di sicuro un motivo deve averlo avuto
Purtroppo credo che non si potrà usare un potenziometro (doppio) collegato a reostato al posto della resistenza usata per il Feedback Locale, per il fatto che siamo sull'anodica (per quanto un potenziometro 500V dovrebbe anche reggerli se è quello giusto e lì siamo attorno ai 300V)
Ecco gli schemi
Originale
Modificato Preamplificatore (da ultimare alimentazione)
Proposta di modifiche alla parte finale con Local Feedback
Mi farebbe proprio piacere avere dei pareri in merito, io non sono in grado di fare simili valutazioni
GRAZIE
K
1
voti
[5] Re: Domanda generica su amplificatore valvolare
Kagliostro ha scritto:e se la Geloso l'aveva fatto (1k da una parte e 47k dall'altra) di sicuro un motivo deve averlo avuto
Sì, dal lato anodo abbiamo già una resistenza mentre dal lato catodo la resistenza (differenziale) è più bassa.
Commenti? Triodi ce ne sono in abbondanza, buone sperimentazioni, e attenzione a mettere le dita.
0
voti
[6] Re: Domanda generica su amplificatore valvolare
Allora, mi sono un po' documentato
anche altri amplificatori (anche la Marshall) adottano grid stopper di valore diverso sui due rami del PP
l'effetto è che nei transienti vi è un incremento temporaneo delle seconde armoniche
K
anche altri amplificatori (anche la Marshall) adottano grid stopper di valore diverso sui due rami del PP
l'effetto è che nei transienti vi è un incremento temporaneo delle seconde armoniche
K
1
voti
[7] Re: Domanda generica su amplificatore valvolare
Curiose le resistenze da 1k e 47k in serie alle griglie controllo dei pentodi.
Non lo sapevo, credevo che nel funzionamento classico dei tubi in classe A AB, le griglie fossero sempre negative rispetto ai catodi, quindi non assorbono corrente, e il valore delle resistenze è ininfluente.
Vuol dire che le griglie per qualche istante del periodo diventano positive rispetto ai catodi e assorbono corrente.

Non lo sapevo, credevo che nel funzionamento classico dei tubi in classe A AB, le griglie fossero sempre negative rispetto ai catodi, quindi non assorbono corrente, e il valore delle resistenze è ininfluente.
Vuol dire che le griglie per qualche istante del periodo diventano positive rispetto ai catodi e assorbono corrente.

1
voti
[8] Re: Domanda generica su amplificatore valvolare
Adesso sto guardando le resistenze in parallelo alle griglie delle finali. C'è scritto "0.15 5%" ma 0.15 cosa? MegaOhm? E quel condensatore da 50 cosa significa? 50 picoFarad?
0
voti
[9] Re: Domanda generica su amplificatore valvolare
Sono le vecchie notazioni
0.15 sta per 150K, mente 5K sta per 5000pf
K
0.15 sta per 150K, mente 5K sta per 5000pf
K
0
voti
[10] Re: Domanda generica su amplificatore valvolare
La mia opinione, da prendere con le pinze, è che quella differenza tra i valori delle R in serie alle griglie sia un errore di stampa e che il valore corretto sia 1k per entrambe.
Non capisco come possa servire ad incrementare le armoniche pari, cosa significa? Che se nel segnale sono presenti armoniche pari le amplifica di più? Armoniche pari di cosa? Come fa a riconoscerle dalle dispari? Tutt'al più quella asimmetria potrebbe peggiorare la distorsione di ordine pari, visto che invece la normale simmetria degli stadi finali tenderebbe a sopprimerla... ma la pippa di voler produrre un suono distorto mi pare sia cosa piuttosto recente, all'epoca della costruzione di quegli amplificatori mi risulta invece che si cercasse di farli distorcere il meno possibile. Sbaglio?
Anche lo scopo di quel condensatore da 50pF messo in quel modo mi è poco chiaro, a conti fatti mi pare che il suo effetto sia ininfluente al di sotto di 60kHz, ipotizzo che sia stato messo empiricamente per spegnere qualche auto-oscillazione del circuito.
Non capisco come possa servire ad incrementare le armoniche pari, cosa significa? Che se nel segnale sono presenti armoniche pari le amplifica di più? Armoniche pari di cosa? Come fa a riconoscerle dalle dispari? Tutt'al più quella asimmetria potrebbe peggiorare la distorsione di ordine pari, visto che invece la normale simmetria degli stadi finali tenderebbe a sopprimerla... ma la pippa di voler produrre un suono distorto mi pare sia cosa piuttosto recente, all'epoca della costruzione di quegli amplificatori mi risulta invece che si cercasse di farli distorcere il meno possibile. Sbaglio?
Anche lo scopo di quel condensatore da 50pF messo in quel modo mi è poco chiaro, a conti fatti mi pare che il suo effetto sia ininfluente al di sotto di 60kHz, ipotizzo che sia stato messo empiricamente per spegnere qualche auto-oscillazione del circuito.

Elettrotecnica e non solo (admin)
Un gatto tra gli elettroni (IsidoroKZ)
Esperienza e simulazioni (g.schgor)
Moleskine di un idraulico (RenzoDF)
Il Blog di ElectroYou (webmaster)
Idee microcontrollate (TardoFreak)
PICcoli grandi PICMicro (Paolino)
Il blog elettrico di carloc (carloc)
DirtEYblooog (dirtydeeds)
Di tutto... un po' (jordan20)
AK47 (lillo)
Esperienze elettroniche (marco438)
Telecomunicazioni musicali (clavicordo)
Automazione ed Elettronica (gustavo)
Direttive per la sicurezza (ErnestoCappelletti)
EYnfo dall'Alaska (mir)
Apriamo il quadro! (attilio)
H7-25 (asdf)
Passione Elettrica (massimob)
Elettroni a spasso (guidob)
Bloguerra (guerra)






