Ciao a tutti, tempo fa ho costruito un alimentatore duale con LM317/LM337 con grande aiuto del forum, che ringrazio ancora.
Ora ne sto costruendo uno nuovo, con più corrente in uscita e al quale poi voglio fare delle modifiche che mi permetteranno di settare tensione e corrente con potenziometri digitali e usando il uC usarlo anche come generatore di corrente costante.
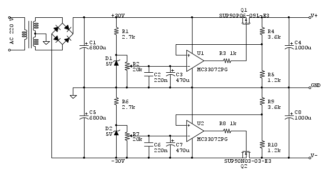
Lo schema base di partenza l'ho trovato in rete ed è questo:
Ps: Per semplicità ho tolto dallo schema la parte relativa al controllo in corrente che applicherò poi.
I miei problemi sono questi:
Ho simulato il circuito con Proteus ma i Mosfet e l'opamp non ci sono in libreria e sono pure difficili da reperire quindi li ho sostituiti con:
SUP90P06-09L-E3 => IRF9540NL
SUP90N03-03-E3 => IRF540
MC33072PG => OP15FZ oppure OP215FP
Durante la simulazione il ramo positivo sembra funzionare perfettamente mentre il ramo negativo muovendo il potenziometro passa di scatto da 0 a -28.5.
C'è qualche errore nel circuito?
Ho scelto male i componenti sostitutivi?
Mosfet e Opamp obsoleti
Moderatori:
carloc,
g.schgor,
BrunoValente,
IsidoroKZ
24 messaggi
• Pagina 1 di 3 • 1, 2, 3
0
voti
wimatech ha scritto:Lo schema base di partenza l'ho trovato in rete ed è questo:
Dove?
wimatech ha scritto:I miei problemi sono questi:
Ho simulato il circuito con Proteus ma i Mosfet e l'opamp non ci sono in libreria e sono pure difficili da reperire quindi li ho sostituiti con:
SUP90P06-09L-E3 => IRF9540NL
SUP90N03-03-E3 => IRF540
MC33072PG => OP15FZ oppure OP215FP
Durante la simulazione il ramo positivo sembra funzionare perfettamente mentre il ramo negativo muovendo il potenziometro passa di scatto da 0 a -28.5.
C'è qualche errore nel circuito?
Ho scelto male i componenti sostitutivi?
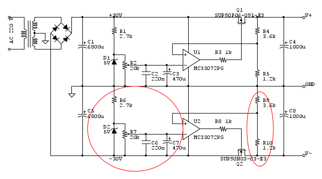
I componenti cerchiati di rosso devono essere "girati": riferiti a massa
0
voti
wimatech ha scritto: potenziometri digitali e usando il uC usarlo anche come generatore di corrente costante
Prima di intraprendere" l'impresa"
Io le poche volte che ho usato i potenziometri digitali mi sono trovato abbastanza male, tanto che una volta ho usato un DAC come riferimento di tensione. Un limite non da poco è la tensione di alimentazione si trova poco che regge alte tensioni e costano tanto
Prova a guardare per realizare lo stesso alimentatore ma in Switching è molto più facile da interfacciare con un uC

0
voti
L'idea sarebbe quella di non usare i transistor come limitatori di corrente e nemmeno di usare le resistenze di sense ma di mettere due ACS712 uno per il V+ e uno per il V- degli ADC che leggano in maniera precisa la loro risposta e appunto gestire poi il tutto con uC in modo da poter poi dare priorità alla corrente o alla tensione.
Il problema che posso trovare coi pot digit qual è?
per la corrente in teoria non dovrebbe essere un problema visto che si trova in parallelo allo zener o sbaglio?
Il problema che posso trovare coi pot digit qual è?
per la corrente in teoria non dovrebbe essere un problema visto che si trova in parallelo allo zener o sbaglio?
0
voti
wimatech ha scritto:non usare i transistor come limitatori di corrente e nemmeno di usare le resistenze di sense ma di mettere due ACS712 uno per il V+ e uno per il V- degli ADC che leggano in maniera precisa la loro risposta e appunto gestire poi il tutto con uC in modo da poter poi dare priorità alla corrente o alla tensione
o alle fiamme
Scusa la battutaccia.
Qual e' la velocita' di risposta del sistema ACS712 + uC nel limitare la corrente?
Quella di "fottitura" di un semiconduttore (e talvolta del carico alimentato) e' "maggiore" (la velocita' - ci mette meno tempo a fottersi)
0
voti
eh ci avevo pensato anch'io a questo e non l'ho scritto nei post precedenti per non fare casino e per lo stesso motivo non inserito nello schema ma comunque è previsto anche di aggiungere un ulteriore coppia di potenziometri che diano il riferimento per la corrente massima e usare dei comparatori che provvederanno all'occorrenza a staccare i relè posti in uscita verso il carico e a comandare dei transistor che azzerano l'uscita.
24 messaggi
• Pagina 1 di 3 • 1, 2, 3
Chi c’è in linea
Visitano il forum: Nessuno e 109 ospiti

Elettrotecnica e non solo (admin)
Un gatto tra gli elettroni (IsidoroKZ)
Esperienza e simulazioni (g.schgor)
Moleskine di un idraulico (RenzoDF)
Il Blog di ElectroYou (webmaster)
Idee microcontrollate (TardoFreak)
PICcoli grandi PICMicro (Paolino)
Il blog elettrico di carloc (carloc)
DirtEYblooog (dirtydeeds)
Di tutto... un po' (jordan20)
AK47 (lillo)
Esperienze elettroniche (marco438)
Telecomunicazioni musicali (clavicordo)
Automazione ed Elettronica (gustavo)
Direttive per la sicurezza (ErnestoCappelletti)
EYnfo dall'Alaska (mir)
Apriamo il quadro! (attilio)
H7-25 (asdf)
Passione Elettrica (massimob)
Elettroni a spasso (guidob)
Bloguerra (guerra)







