Cos'è ElectroYou | Login Iscriviti

ElectroYou - la comunità dei professionisti del mondo elettrico

Crepuscolare con fotodiodo e operazionale

Elettronica lineare e digitale: didattica ed applicazioni

Moderatori: Foto Utentecarloc, Foto Utenteg.schgor, Foto UtenteBrunoValente, Foto UtenteIsidoroKZ

0
voti

[11] Re: Crepuscolare con fotodiodo e operazionale

Messaggioda Foto Utenteilluminor » 24 mar 2014, 17:00

fatto resta che il fotodiodo non lo si riesce a inserire,
faccio una domanda,
ma non basta sostituirlo al posto del la fotoresistenza? :-k :oops:
Avatar utente
Foto Utenteilluminor
42 1 4 7
Sostenitore
Sostenitore
 
Messaggi: 508
Iscritto il: 10 mag 2012, 17:54

0
voti

[12] Re: Crepuscolare con fotodiodo e operazionale

Messaggioda Foto Utentemarco438 » 24 mar 2014, 18:10

illuminor ha scritto:Buon giorno, O_/
Ho girirato per la rete alla ricerca di uno schema a campione su come inserire un fotodiodo al posto della fotoresistenza non trovo niente sono quasi tutti con la foteresistrenza :(

Evidentemente hai cercato poco e non hai guardato qui.
marco
Avatar utente
Foto Utentemarco438
37,1k 7 11 13
-EY Legend-
-EY Legend-
 
Messaggi: 16323
Iscritto il: 24 mar 2010, 15:09
Località: Versilia

0
voti

[13] Re: Crepuscolare con fotodiodo e operazionale

Messaggioda Foto Utenteilluminor » 25 mar 2014, 0:45

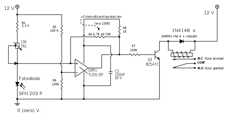
Per ora inserisco questo schema e mi affido a qualcuno che lo sappia gestire nell apportargli eventuali miglioramenti.
Avatar utente
Foto Utenteilluminor
42 1 4 7
Sostenitore
Sostenitore
 
Messaggi: 508
Iscritto il: 10 mag 2012, 17:54

0
voti

[14] Re: Crepuscolare con fotodiodo e operazionale

Messaggioda Foto Utenteg.schgor » 25 mar 2014, 8:38

Ma il fotodiodo non è messo al contrario?
Avatar utente
Foto Utenteg.schgor
57,8k 9 12 13
G.Master EY
G.Master EY
 
Messaggi: 16971
Iscritto il: 25 ott 2005, 9:58
Località: MILANO

0
voti

[15] Re: Crepuscolare con fotodiodo e operazionale

Messaggioda Foto Utenteilluminor » 25 mar 2014, 12:14

ha si si hai ragione, ora però non lo posso piu modificare dovrei inserire un altro schema, solo voi potete modificarlo mi sembra.
Avatar utente
Foto Utenteilluminor
42 1 4 7
Sostenitore
Sostenitore
 
Messaggi: 508
Iscritto il: 10 mag 2012, 17:54

0
voti

[16] Re: Crepuscolare con fotodiodo e operazionale

Messaggioda Foto Utenteg.schgor » 25 mar 2014, 18:29

Per il dimensionamento del comparatore con isteresi
puoi vedere questo articolo.
Avatar utente
Foto Utenteg.schgor
57,8k 9 12 13
G.Master EY
G.Master EY
 
Messaggi: 16971
Iscritto il: 25 ott 2005, 9:58
Località: MILANO

0
voti

[17] Re: Crepuscolare con fotodiodo e operazionale

Messaggioda Foto Utenteilluminor » 25 mar 2014, 23:13

ho aperto e letto l'articolo ma non sono in grado di dare migliorie allo schema credo che in mancanza di suggerimenti o miglirie proverò a tentativi. ?^!
Avatar utente
Foto Utenteilluminor
42 1 4 7
Sostenitore
Sostenitore
 
Messaggi: 508
Iscritto il: 10 mag 2012, 17:54

0
voti

[18] Re: Crepuscolare con fotodiodo e operazionale

Messaggioda Foto Utenteilluminor » 25 mar 2014, 23:42

Vorrei chiedere se i collegamenti sul componente TL331CP disegnato diversamente possono essere coretti?

Avatar utente
Foto Utenteilluminor
42 1 4 7
Sostenitore
Sostenitore
 
Messaggi: 508
Iscritto il: 10 mag 2012, 17:54

0
voti

[19] Re: Crepuscolare con fotodiodo e operazionale

Messaggioda Foto Utenteg.schgor » 26 mar 2014, 0:08

Direi che sarebbe meglio procedere per gradi esaminando per primo
il comportamento del fotodiodo (mi sembrano troppo basse le resistenze
in serie).
Stabilite le variazioni con fotodiodo illuminato e no, e le soglie
di intervento del comparatore, si possono definire i valori di questo.
Se mi dai i valori, posso fare una simulazione (ma non ho il modello
di quel fotodiodo).
Avatar utente
Foto Utenteg.schgor
57,8k 9 12 13
G.Master EY
G.Master EY
 
Messaggi: 16971
Iscritto il: 25 ott 2005, 9:58
Località: MILANO

0
voti

[20] Re: Crepuscolare con fotodiodo e operazionale

Messaggioda Foto Utenteilluminor » 26 mar 2014, 15:54

Salve G.Schgor, O_/

momentaneamente volevo solo finire di sistemare lo schema, ma se ben ho capito per finirlo bisogna avere anche il circuito per verificare i valori, il problema è che al momento il circuito non ce lò, ho ordinato qualche gg. fa il comparatore TL331CP mi dovrebbe arrivare inizio prossima settimana, il fotodiodo non sapendo quale acquistare girando per vari schemi in rete ho trovato il SFH 203 P cosi ho inserito quello nello schema ma se mi sa suggerire qualcosa di meglio provvedo ad aquistarlo L'sfh203p non l'ho ancora aquistato perché non sapevo se andasse bene.

Meglio per ora ci fermiamo qui ed appena ho tutti i componenti per allestire per intero il circuito possiamo proseguire cosi facciamo il circuito passo passo.
Avatar utente
Foto Utenteilluminor
42 1 4 7
Sostenitore
Sostenitore
 
Messaggi: 508
Iscritto il: 10 mag 2012, 17:54

PrecedenteProssimo

Torna a Elettronica generale

Chi c’è in linea

Visitano il forum: Nessuno e 87 ospiti