Driver per led 3 W ~ 0.7 A
Moderatori:
carloc,
g.schgor,
BrunoValente,
IsidoroKZ
43 messaggi
• Pagina 2 di 5 • 1, 2, 3, 4, 5
0
voti
Ho studiato superficialmente gli amplificatori operazionali dal mio libro di analogica. Ho R2 = 0.1 Ω, ho utilizzato un partitore al posto di R1 + zener perché non ne ho di valori noti (e poi come faccio a tarare il circuito senza poter agire sulla tensione all'ingresso non invertente?).
Adesso la corrente è stabile e posso avere escursioni a piacere tramite il potenziometro; è normale che ad ogni cambio del carico la corrente diventi totalmente diversa? Forse è una domanda banale ma non ho mai studiato né utilizzato comparatori prima d'ora e non riesco bene a capire.. Inoltre la corrente nel ramo del led aumenta se diminuisco la tensione di alimentazione..
Adesso la corrente è stabile e posso avere escursioni a piacere tramite il potenziometro; è normale che ad ogni cambio del carico la corrente diventi totalmente diversa? Forse è una domanda banale ma non ho mai studiato né utilizzato comparatori prima d'ora e non riesco bene a capire.. Inoltre la corrente nel ramo del led aumenta se diminuisco la tensione di alimentazione..
-

marioursino
5.687 3 9 13 - G.Master EY

- Messaggi: 1598
- Iscritto il: 5 dic 2009, 4:32
5
voti
Hai fatto una cosa così?
Se è così è abbastanza logico che al variare della tensione di alimentazione si modifichi anche la corrente nel carico perché di fatto varia anche la tensione di riferimento in ingresso al comparatore. Lo zener serve appunto per stabilizzare la tensione di riferimento in modo che non segua i cali dovuti allo scaricarsi delle batterie.
Se ti serve fare una regolazione puoi mettere lo zener in serie alla resistenza in modo da stabilizzare e poi un trimmer che prenda la tensione stabilizzata e la regoli a piacimento sull' ingresso non invertente, così:
Poi se stai usando un LM393 non va bene, se guardi lo schema interno di quel comparatore noterai che ha un' uscita di tipo open collector. O metti una resistenza tra la tensione di alimentazione e l' uscita del comparatore oppure cambi il componente e ne scegli uno che abbia un uscita di tipo push-pull. Il mosfet che stai usando non mi piace molto è un componente da 800V con una Rds da 0,65ohm ci sono componenti molto più adatti.
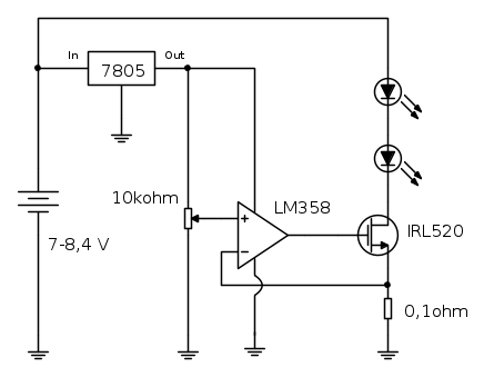
Infine per fare una cosa fatta bene forse ti converrebbe stabilizzare la tensione a 5V dalla quale ricavare sia la tensione di alimentazione per il comparatore, sia la tensione stabilizzata per il riferimento. In questo caso però è quasì d' obbligo un mosfet logic level (tipo l' IRL520 o qualcosa di simile). Come stabilizzatore di tensione devi usarne uno che abbia una caduta di tensione tra ingresso e uscita non superiore ai 2V (solitamente sono chiamati low dropout, sigla LDO). Se come operazionale vuoi stare su un qualcosa di comune potresti provare con un LM358, grosse controindicazioni non le vedo:
Se è così è abbastanza logico che al variare della tensione di alimentazione si modifichi anche la corrente nel carico perché di fatto varia anche la tensione di riferimento in ingresso al comparatore. Lo zener serve appunto per stabilizzare la tensione di riferimento in modo che non segua i cali dovuti allo scaricarsi delle batterie.
Se ti serve fare una regolazione puoi mettere lo zener in serie alla resistenza in modo da stabilizzare e poi un trimmer che prenda la tensione stabilizzata e la regoli a piacimento sull' ingresso non invertente, così:
Poi se stai usando un LM393 non va bene, se guardi lo schema interno di quel comparatore noterai che ha un' uscita di tipo open collector. O metti una resistenza tra la tensione di alimentazione e l' uscita del comparatore oppure cambi il componente e ne scegli uno che abbia un uscita di tipo push-pull. Il mosfet che stai usando non mi piace molto è un componente da 800V con una Rds da 0,65ohm ci sono componenti molto più adatti.
Infine per fare una cosa fatta bene forse ti converrebbe stabilizzare la tensione a 5V dalla quale ricavare sia la tensione di alimentazione per il comparatore, sia la tensione stabilizzata per il riferimento. In questo caso però è quasì d' obbligo un mosfet logic level (tipo l' IRL520 o qualcosa di simile). Come stabilizzatore di tensione devi usarne uno che abbia una caduta di tensione tra ingresso e uscita non superiore ai 2V (solitamente sono chiamati low dropout, sigla LDO). Se come operazionale vuoi stare su un qualcosa di comune potresti provare con un LM358, grosse controindicazioni non le vedo:
2
voti
No dai non sono stato così pessimo
Almeno l'ingresso non invertente l'avevo già fissato con il 7805 che avevo utilizzato nel mio "abominio" di prima
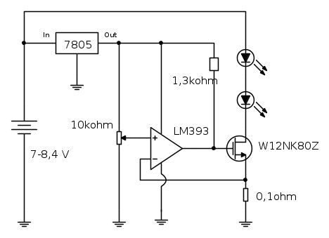
La resistenza di pull-up l'avevo inserita ma non disegnata, in ogni caso di circa 1,3 kohm, il problema è che l'ho collegata alle celle e non alla tensione stabilizzata, per quello faceva un po come voleva. Lo schema del circuito che comunque non funziona (la corrente non raggiunge gli 0,7 A) è il seguente:
La mia ipotesi è che la tensione di soglia del mosfet sia troppo elevata, da diagrammi del datasheet e da prove che ho fatto il transistore si accende per Vgs > 4,6 V il che è alquanto limitante, inoltre vedo che l'IRL520 che mi ha consigliato gode di una Rds,on estremamente più bassa, nonché di una tensione di soglia di circa 2 V.
Dato che vorrei realizzare dei driver per coppie di led in serie mi appresto ad ordinare il seguente da RS:
Transistor IRL520NPBF
OP Amp Dual GP16V/32V 8-Pin PDIP
AC04 Wirewound Resistor, 3.5W, 0R1
6mm RD SMD Trimming Pot, ST Cermet, 10K (lo compro ridotto in modo da poter realizzare il tutto su millefori)
Secondo lei procedo?
Ps: non riesco a capire se il potenziometro sia lineare o logaritmico.
Almeno l'ingresso non invertente l'avevo già fissato con il 7805 che avevo utilizzato nel mio "abominio" di prima
La resistenza di pull-up l'avevo inserita ma non disegnata, in ogni caso di circa 1,3 kohm, il problema è che l'ho collegata alle celle e non alla tensione stabilizzata, per quello faceva un po come voleva. Lo schema del circuito che comunque non funziona (la corrente non raggiunge gli 0,7 A) è il seguente:
La mia ipotesi è che la tensione di soglia del mosfet sia troppo elevata, da diagrammi del datasheet e da prove che ho fatto il transistore si accende per Vgs > 4,6 V il che è alquanto limitante, inoltre vedo che l'IRL520 che mi ha consigliato gode di una Rds,on estremamente più bassa, nonché di una tensione di soglia di circa 2 V.
Dato che vorrei realizzare dei driver per coppie di led in serie mi appresto ad ordinare il seguente da RS:
Transistor IRL520NPBF
OP Amp Dual GP16V/32V 8-Pin PDIP
AC04 Wirewound Resistor, 3.5W, 0R1
6mm RD SMD Trimming Pot, ST Cermet, 10K (lo compro ridotto in modo da poter realizzare il tutto su millefori)
Secondo lei procedo?
Ps: non riesco a capire se il potenziometro sia lineare o logaritmico.
-

marioursino
5.687 3 9 13 - G.Master EY

- Messaggi: 1598
- Iscritto il: 5 dic 2009, 4:32
2
voti
No dai, per favore diamoci del tu che è meglio
...
Prima di comprare componenti nuovi fai due misure.
Alimenta il circuito in modo che i led siano accesi, cerca di impostare il trimmer in modo che la corrente che possa scorrere nei led sia massima, poi prendi il tester (misura in DC fondo scala 20V) e metti il puntale nero sul negativo della batteria e con il rosso vai a toccare :
1 - il punto tra la resistenza da 0,1ohm e il source del mosfet (soltanto per questa misura è meglio se abbassi il fondo scala intorno ai 2V)
2 - il punto tra il drain del mosfet e il primo led
3 - il punto tra i due led
4 - il punto sull' anodo del led più alto (cioè la tensione di alimentazione).
Riporta le misure che vediamo cosa combina il mosfet...
Quale capacità ha il pacco batteria che stai usando, e ormai che ci sei riesci a dirci anche la scarica massima che riescono a sopportare (tipo 5C - 10C - 20C etc.) ?
Prima di comprare componenti nuovi fai due misure.
Alimenta il circuito in modo che i led siano accesi, cerca di impostare il trimmer in modo che la corrente che possa scorrere nei led sia massima, poi prendi il tester (misura in DC fondo scala 20V) e metti il puntale nero sul negativo della batteria e con il rosso vai a toccare :
1 - il punto tra la resistenza da 0,1ohm e il source del mosfet (soltanto per questa misura è meglio se abbassi il fondo scala intorno ai 2V)
2 - il punto tra il drain del mosfet e il primo led
3 - il punto tra i due led
4 - il punto sull' anodo del led più alto (cioè la tensione di alimentazione).
Riporta le misure che vediamo cosa combina il mosfet...
Quale capacità ha il pacco batteria che stai usando, e ormai che ci sei riesci a dirci anche la scarica massima che riescono a sopportare (tipo 5C - 10C - 20C etc.) ?
0
voti
I diodi led li ho ordinati e sono in attesa che arrivino, quindi per ora il circuito è in test con un carico composto da una serie di tre diodi P600K (6 A max mi pare).
Il pacco batteria ha una capacità di 5 Ah e sono dichiarati 30C.
Eseguo comunque le misure, magari con un carico diverso? Grazie di tutto fin ora
Il pacco batteria ha una capacità di 5 Ah e sono dichiarati 30C.
Eseguo comunque le misure, magari con un carico diverso? Grazie di tutto fin ora
-

marioursino
5.687 3 9 13 - G.Master EY

- Messaggi: 1598
- Iscritto il: 5 dic 2009, 4:32
2
voti
Si, dovresti provare ugualmente così verifichiamo che non ci sia dell' altro...
Edit:
Ci ho guardato con più calma perché oggi ero di corsa, rivedrei il valore della resistenza di shunt portandola da 0,1ohm a 1ohm. Questo perché altrimenti non riesci a fare nessuna regolazione, quando scorrono 0,7A su una resistenza da 0,1ohm hai una caduta di tensione di 0,07V, troppo pochi.
Aggiungerei anche una resistenza da 22kohm in serie al trimmer così riduci l' escursione della tensione di riferimento e riesci a lavorare meglio in fase di taratura.
Se lo schema sul quale stai facendo le misure è esattamente uguale a quello sopra riporta i valori misurati nei sei punti in rosso, altrimenti dovresti aggiornare lo schema.
Edit:
Ci ho guardato con più calma perché oggi ero di corsa, rivedrei il valore della resistenza di shunt portandola da 0,1ohm a 1ohm. Questo perché altrimenti non riesci a fare nessuna regolazione, quando scorrono 0,7A su una resistenza da 0,1ohm hai una caduta di tensione di 0,07V, troppo pochi.
Aggiungerei anche una resistenza da 22kohm in serie al trimmer così riduci l' escursione della tensione di riferimento e riesci a lavorare meglio in fase di taratura.
Se lo schema sul quale stai facendo le misure è esattamente uguale a quello sopra riporta i valori misurati nei sei punti in rosso, altrimenti dovresti aggiornare lo schema.
0
voti
Ok, allora procedo immediatamente. È un piacere parlare con gente così disponibile 

-

marioursino
5.687 3 9 13 - G.Master EY

- Messaggi: 1598
- Iscritto il: 5 dic 2009, 4:32
4
voti
Lo schema non va bene. Il 393 non lo si riesce a usare come amplificatore, e` instabile.
Una versione corretta potrebbe essere questa:
L'operazionale puo` essere alimentato direttamente dalla batteria, il MOS deve essere un logic level da qualche decina di volt, non un MOS da 800V. Per la tensione di riferimento meglio usare un integrato da riferimento a 1.25V, poi da abbassarsi con una R e potenziometro. COn quei valori si arriva a fino poco piu` di 1A.
Mancano i componenti della compensazione, che un pochino dipendono anche dal MOS scelto. Appena sono un po' piu` sveglio provo a calcolarli, ma mi serve sapere il MOS.
Una versione corretta potrebbe essere questa:
L'operazionale puo` essere alimentato direttamente dalla batteria, il MOS deve essere un logic level da qualche decina di volt, non un MOS da 800V. Per la tensione di riferimento meglio usare un integrato da riferimento a 1.25V, poi da abbassarsi con una R e potenziometro. COn quei valori si arriva a fino poco piu` di 1A.
Mancano i componenti della compensazione, che un pochino dipendono anche dal MOS scelto. Appena sono un po' piu` sveglio provo a calcolarli, ma mi serve sapere il MOS.
Per usare proficuamente un simulatore, bisogna sapere molta più elettronica di lui
Plug it in - it works better!
Il 555 sta all'elettronica come Arduino all'informatica! (entrambi loro malgrado)
Se volete risposte rispondete a tutte le mie domande
Plug it in - it works better!
Il 555 sta all'elettronica come Arduino all'informatica! (entrambi loro malgrado)
Se volete risposte rispondete a tutte le mie domande
43 messaggi
• Pagina 2 di 5 • 1, 2, 3, 4, 5
Chi c’è in linea
Visitano il forum: Nessuno e 88 ospiti

Elettrotecnica e non solo (admin)
Un gatto tra gli elettroni (IsidoroKZ)
Esperienza e simulazioni (g.schgor)
Moleskine di un idraulico (RenzoDF)
Il Blog di ElectroYou (webmaster)
Idee microcontrollate (TardoFreak)
PICcoli grandi PICMicro (Paolino)
Il blog elettrico di carloc (carloc)
DirtEYblooog (dirtydeeds)
Di tutto... un po' (jordan20)
AK47 (lillo)
Esperienze elettroniche (marco438)
Telecomunicazioni musicali (clavicordo)
Automazione ed Elettronica (gustavo)
Direttive per la sicurezza (ErnestoCappelletti)
EYnfo dall'Alaska (mir)
Apriamo il quadro! (attilio)
H7-25 (asdf)
Passione Elettrica (massimob)
Elettroni a spasso (guidob)
Bloguerra (guerra)






