Sensing di corrente con media
Moderatori:
carloc,
g.schgor,
BrunoValente,
IsidoroKZ
1
voti
Ciao.
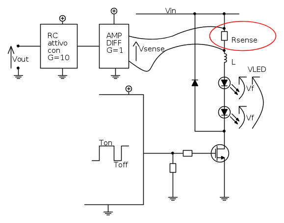
Si però in merito al filtraggio RC che potrebbe anche andarmi bene, devo tenere presente che io poi ho bisogno di una tensione riferita a massa, come segnato nel mio messaggio n [4].
Come potrei fare?
La soluzione che avevo in mente sarebbe cosi:
ma volevo capire se esiste un modo più "compatto" per realizzare la cosa...
Ciao
Stefano
Si però in merito al filtraggio RC che potrebbe anche andarmi bene, devo tenere presente che io poi ho bisogno di una tensione riferita a massa, come segnato nel mio messaggio n [4].
Come potrei fare?
La soluzione che avevo in mente sarebbe cosi:
ma volevo capire se esiste un modo più "compatto" per realizzare la cosa...
Ciao
Stefano
"perché un uomo è grande, GRANDE davvero, quando ritorna bambino di nuovo". Zecchino d'oro '87
3
voti
Ste75 ha scritto:ma volevo capire se esiste un modo più "compatto" per realizzare la cosa...
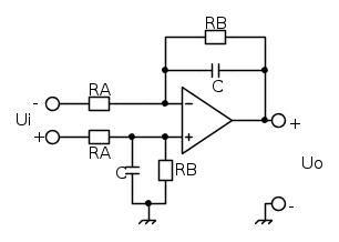
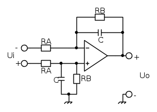
Ciao. Mi permetto di dare questo consiglio:
che è la condensazione di quello che avete discusso. La funzione di trasferimento di questo filtro risulta essere:
.Hai il guadagno in bassa dato dal rapporto fra i due resistori mentre puoi decidere dove posizionare il polo scegliendo opportuni valori di
e
.-

EnChamade
6.498 2 8 12 - G.Master EY

- Messaggi: 588
- Iscritto il: 18 giu 2009, 12:00
- Località: Padova - Feltre
6
voti
Ste75 ha scritto:La soluzione che avevo in mente sarebbe cosi:
Misurerei la corrente di picco sul source, cosi` la si controlla e qualsiasi cosa capita non si fanno i led arrosto. Per la differenza fra corrente di picco e quella media ci sono tre possibilita`:
1) lavorando in modo continuo "profondo" si puo` trascurare la differenza
2) se le tensioni di ingresso e di uscita sono abbastanza costanti, si puo` calcolare a priori l'errore e compensarlo tenendone conto.
3) si usa una rampa di compensazione per togliere quell'errore e la rampa serve anche per correggere l'instabilita` subarmonica.
Aggiungerei comunque un elettrolitico in parallelo ai led, sia per diminuirne lo stress di corrente, sia per ridurre il rumore che si porta in giro se i led non sono vicini al circuito.
Per la misura "appesa" puoi vedere se l'INA117 oppure INA149 bastano. Ci sono altre soluzioni, ad esempio INA139 o INA169 che sono per correnti unidirezionali.
Per usare proficuamente un simulatore, bisogna sapere molta più elettronica di lui
Plug it in - it works better!
Il 555 sta all'elettronica come Arduino all'informatica! (entrambi loro malgrado)
Se volete risposte rispondete a tutte le mie domande
Plug it in - it works better!
Il 555 sta all'elettronica come Arduino all'informatica! (entrambi loro malgrado)
Se volete risposte rispondete a tutte le mie domande
1
voti
Ciao.
L'idea era di lavorare in modo discontinuo, tra l'altro "pesante" cioè con un certo tempo morto, sia per quel discorso che si faceva su una migliore risposta "intrinseca" alle variazioni di Vin e Vled grazie ad una resistenza serie "non dissipativa" più alta e anche per migliorare la stabilità (non avendo memoria del passato).
E' per questo che volevo provare a leggere proprio la corrente "vera" nei led.
Anche perché leggendo solo quando il MOS è chiuso mi viene a mancare la parte di onda durante il toff.
Però se la soluzione con operazionale di complica, non è detto che torno alla soluzione della lettura di corrente riferita a massa.
Anche perché adesso devo decidere cosa farmene di quella tensione proporzionale alla corrente media.
L'idea era di confrontarla con il ref di un 431 e usare l'uscita di questo shunt regulator per modulare, in qualche modo
(quale... boh) il duty dell'oscillatore.
PS:
Posso dire che la corrente letta in questo modo è unidirezionale, giusto? Scorre sempre e comunque dal positivo della alimentazione verso massa....
PS2:
Penso di aver capito, da poco, che con la compensazione si toglie l'instabilità subarmonica. Sinceramente non avrei la più pallida idea di come ottenerla in un eventuale schema di controllo.
Ciao
L'idea era di lavorare in modo discontinuo, tra l'altro "pesante" cioè con un certo tempo morto, sia per quel discorso che si faceva su una migliore risposta "intrinseca" alle variazioni di Vin e Vled grazie ad una resistenza serie "non dissipativa" più alta e anche per migliorare la stabilità (non avendo memoria del passato).
E' per questo che volevo provare a leggere proprio la corrente "vera" nei led.
Anche perché leggendo solo quando il MOS è chiuso mi viene a mancare la parte di onda durante il toff.
Però se la soluzione con operazionale di complica, non è detto che torno alla soluzione della lettura di corrente riferita a massa.
Anche perché adesso devo decidere cosa farmene di quella tensione proporzionale alla corrente media.
L'idea era di confrontarla con il ref di un 431 e usare l'uscita di questo shunt regulator per modulare, in qualche modo
PS:
IsidoroKZ ha scritto:Ci sono altre soluzioni, ad esempio INA139 o INA169 che sono per correnti unidirezionali.
Posso dire che la corrente letta in questo modo è unidirezionale, giusto? Scorre sempre e comunque dal positivo della alimentazione verso massa....
PS2:
IsidoroKZ ha scritto:3) si usa una rampa di compensazione per togliere quell'errore e la rampa serve anche per correggere l'instabilita` subarmonica.
Penso di aver capito, da poco, che con la compensazione si toglie l'instabilità subarmonica. Sinceramente non avrei la più pallida idea di come ottenerla in un eventuale schema di controllo.
Ciao
"perché un uomo è grande, GRANDE davvero, quando ritorna bambino di nuovo". Zecchino d'oro '87
1
voti
Ciao.
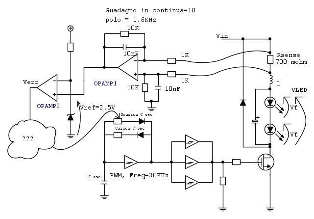
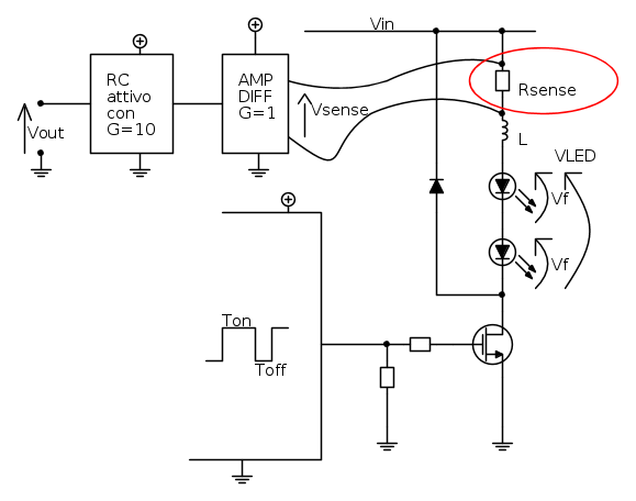
Avrei buttato giu questo schema che 'provo' a descrivere.
Chiedo scusa se rompo sempre chiedendo aiuto...
Eccolo:
Verifico innanzitutto che il sistema sia un sistema retroazionato negativamente.
Il Buck invertito, pilotato dal un PWM a duty variabile e con freq di oscillazione di 30KHz, lavora per ottenere una corrente triangolare sul ramo led/induttanza. In verità ora ho aggiunto anche la capacità che aiuterà a smussare i triangoli.
Il sistema dovrà cercare di imporre e tenere una corrente MEDIA di 350mA sui LED. Sopra ci sarà quindi una oscillazione, più o meno ampia, centrata intorno ai 350mA.
Quindi sulla Rsense mi troverò una tensione oscillante con valor medio di circa 250mV e ripple funzione del ripple di corrente.
All'uscita del primo OPAMP mi trovo una tensione, riferita a massa di circa 2.5V con sopra un PICCOLO ripple, diciamo di frequenze sotto il kHz (dato che ho messo il polo a 1.6KHz).
A questo punto, questa tensione viene confrontata dal secondo operazionale che genererà un segnale di errore (Verr).
Ora viene la parte che mi manca.
Suppongo che questo segnale di errore lavori sul blocco nella nuvoletta (??) in modo tale che un segnale di errore POSITIVO faccia diminuire il duty cicle dell'oscillatore.
Questo dovrebbe poi comportare una retroazione negativa dell'interso sistema.
Infatti:
- Un ipotetico aumento della corrente nei led porterebbe ad un aumento della tensione al morestto NON inveretente del nodo sommaotre
- Questo porterebbe un aumento del segnale di errore
- Tramite il blocco misterioso andrei ad agire sul duty cicle per DIMINUIRLO.
- Una diminuzione di duty provocherebbe una diminuzione della corrente media nei led, a contrastare l'aumento avuto --> retroazione negativa.
Ora il mio problema è realizzare quello che c'è nella nuvoletta...
Mi è venuto in mente che al posto del opamp sommatore potrei usare un shunt regulator 431 che ha già dentro un riferimento preciso a 2.5V e un transistor che tira corrente.
Dite che si trova qualcosa che realizzi il blocco misterioso?
Ciao
Stefano
Avrei buttato giu questo schema che 'provo' a descrivere.
Chiedo scusa se rompo sempre chiedendo aiuto...
Eccolo:
Verifico innanzitutto che il sistema sia un sistema retroazionato negativamente.
Il Buck invertito, pilotato dal un PWM a duty variabile e con freq di oscillazione di 30KHz, lavora per ottenere una corrente triangolare sul ramo led/induttanza. In verità ora ho aggiunto anche la capacità che aiuterà a smussare i triangoli.
Il sistema dovrà cercare di imporre e tenere una corrente MEDIA di 350mA sui LED. Sopra ci sarà quindi una oscillazione, più o meno ampia, centrata intorno ai 350mA.
Quindi sulla Rsense mi troverò una tensione oscillante con valor medio di circa 250mV e ripple funzione del ripple di corrente.
All'uscita del primo OPAMP mi trovo una tensione, riferita a massa di circa 2.5V con sopra un PICCOLO ripple, diciamo di frequenze sotto il kHz (dato che ho messo il polo a 1.6KHz).
A questo punto, questa tensione viene confrontata dal secondo operazionale che genererà un segnale di errore (Verr).
Ora viene la parte che mi manca.
Suppongo che questo segnale di errore lavori sul blocco nella nuvoletta (??) in modo tale che un segnale di errore POSITIVO faccia diminuire il duty cicle dell'oscillatore.
Questo dovrebbe poi comportare una retroazione negativa dell'interso sistema.
Infatti:
- Un ipotetico aumento della corrente nei led porterebbe ad un aumento della tensione al morestto NON inveretente del nodo sommaotre
- Questo porterebbe un aumento del segnale di errore
- Tramite il blocco misterioso andrei ad agire sul duty cicle per DIMINUIRLO.
- Una diminuzione di duty provocherebbe una diminuzione della corrente media nei led, a contrastare l'aumento avuto --> retroazione negativa.
Ora il mio problema è realizzare quello che c'è nella nuvoletta...
Mi è venuto in mente che al posto del opamp sommatore potrei usare un shunt regulator 431 che ha già dentro un riferimento preciso a 2.5V e un transistor che tira corrente.
Dite che si trova qualcosa che realizzi il blocco misterioso?
Ciao
Stefano
"perché un uomo è grande, GRANDE davvero, quando ritorna bambino di nuovo". Zecchino d'oro '87
6
voti
Caro
Ste75,
mi permetto di fare alcuni commenti rapidi. Tuttavia, spero di poter leggere altri pareri più autorevoli del mio.
Premesso che esistono altri sistemi di controllo per questa applicazione, come ad esempio un controllo di tipo COFT (Constant Off-Time, per esempio questo) o un controllo di corrente di pico più semplice da implementare, si può tentare di realizzare un controllo di corrente media come da te citato.
Se hai inserito la capacità in parallelo ai LED, perché non prelevare direttamente la corrente che scorre su di loro? Sfrutteresti il filtro LC nativo del convertitore...
Inoltre, ti ricordo che nel caso del back la corrente media sull'induttore è uguale a quella media del carico.
Mi permetto di apportare qualche suggerimento al tuo sistema. Io farei una cosa del genere:
La domanda tua sarà quindi, cosa ci metto al posto di
? Io direi "dipende da che specifiche vogliamo dal sistema". Se analizziamo lo schema a blocchi del sistema abbiamo:
dove
di un buck in CCM ha due poli complessi coniugati ed uno zero, quindi ha una dinamica simile al primo ordine. Un ulteriore polo potrebbe essere introdotto dal sensing di corrente. Manca nel sistema un polo nell'origine che sarebbe da mettere per eliminare l'errore a regime (per l'inseguimento a gradino). Se ci si accontenta di basse bande, basta un I o, ancora meglio un PI. Nessuno vieta di inserire anche un PID... ma questa è un'altra storia.
Quindi, credo sarebbe necessario iniziare a dimensionare il convertitore per avere una risposta certa.
mi permetto di fare alcuni commenti rapidi. Tuttavia, spero di poter leggere altri pareri più autorevoli del mio.
Ste75 ha scritto:Il sistema dovrà cercare di imporre e tenere una corrente MEDIA di 350mA sui LED. Sopra ci sarà quindi una oscillazione, più o meno ampia, centrata intorno ai 350mA.
Premesso che esistono altri sistemi di controllo per questa applicazione, come ad esempio un controllo di tipo COFT (Constant Off-Time, per esempio questo) o un controllo di corrente di pico più semplice da implementare, si può tentare di realizzare un controllo di corrente media come da te citato.
Ste75 ha scritto:Quindi sulla Rsense mi troverò una tensione oscillante con valor medio di circa 250mV e ripple funzione del ripple di corrente.
Se hai inserito la capacità in parallelo ai LED, perché non prelevare direttamente la corrente che scorre su di loro? Sfrutteresti il filtro LC nativo del convertitore...
Inoltre, ti ricordo che nel caso del back la corrente media sull'induttore è uguale a quella media del carico.
Ste75 ha scritto:All'uscita del primo OPAMP mi trovo una tensione, riferita a massa di circa 2.5 V con sopra un PICCOLO ripple, diciamo di frequenze sotto il kHz (dato che ho messo il polo a 1.6KHz).
Ste75 ha scritto:Ora il mio problema è realizzare quello che c'è nella nuvoletta...
Mi permetto di apportare qualche suggerimento al tuo sistema. Io farei una cosa del genere:
La domanda tua sarà quindi, cosa ci metto al posto di
? Io direi "dipende da che specifiche vogliamo dal sistema". Se analizziamo lo schema a blocchi del sistema abbiamo:dove
è la funzione di trasferimento fra duty cycle e corrente media sull'induttore che, nel caso in esame, è uguale a quella del carico.
è la funzione di trasferimento del modulatore PWM: di solito è una costante. Per questa parte, mi affiderei a qualche modulatore integrato che può offrire, fra l'altro, anche un buon riferimento stabile.
è la funzione di trasferimento del sistema di prelievo di corrente: è un amplificatore differenziale e quindi avrà una sua banda con un suo polo che in alcuni casi può essere trascurato mentre in altri no.
è il tuo controllore incognito.
di un buck in CCM ha due poli complessi coniugati ed uno zero, quindi ha una dinamica simile al primo ordine. Un ulteriore polo potrebbe essere introdotto dal sensing di corrente. Manca nel sistema un polo nell'origine che sarebbe da mettere per eliminare l'errore a regime (per l'inseguimento a gradino). Se ci si accontenta di basse bande, basta un I o, ancora meglio un PI. Nessuno vieta di inserire anche un PID... ma questa è un'altra storia. Quindi, credo sarebbe necessario iniziare a dimensionare il convertitore per avere una risposta certa.
-

EnChamade
6.498 2 8 12 - G.Master EY

- Messaggi: 588
- Iscritto il: 18 giu 2009, 12:00
- Località: Padova - Feltre
2
voti
Ciao
EnChamade.
Innanzitutto grazie, GRAZIE per la pazienza e l'educazione che hai nella risposta.
Poi:
come vedi non sono una "cima" in elettronica ma ho tanta, tanta buona volontà per imparare e migliorare.
Le faccine dubbiose su quella frase del polo dell'operazionale fanno capire che ho diverse lacune...
Tieni presente... ho pure fatto Ing elettronica, ma dopo la laurea però sono praticamente stato "fermo" 7/8 anni finché, da un paio, sono entrato nella finalmente nella progettazione elettronica (prima ero collaudo e prove EMC). E questo, purtroppo, ha fatto tanto (in senso negativo
)
Fino a qualche mese fa ho lavorato su alimentatori switching sia AC/DC che DC/DC tutti con soluzioni già "presente sul mercato". Per AC/DC Flyback e Risonanti. Per DC/DC vari buck e boost tipo quello che hai citato nel precedente post. Lavoravo nel mondo illuminzazione x led e fluorescente.
Quindi non c'è da "inventarsi" nulla... le Application Notes e Reference Design del costruttore, aiutano già molto (ok, c'è da sapere bene di cosa si sta parlando...).
Dove sono ora a lavorare sto iniziando a vedere anche qualcosa oltre la parte di "potenza", quindi qualcosa sui micro, condizionamento del segnale ecc... In generale, schede di controllo.
Se leggi in giro un po' i mei post, vedrai che sono tutti bene o male relativi ad argomenti che ti ho sopra citato.
Ora:
Per una applicazione dovevo accendere dei led di potenza (che ripeto, di solito farei con DC/DC appositi per il lighting) e dato che le schede devono costare sempre il meno possibile mi sono chiesto se non riuscivo a fare io, a discreti, un controllo corrente per LED.
E qui è nato il documento che ti linko qui.
Come prima soluzione, più semplice e poco costosa, sono andato semplicemente in anello aperto. In più, come scritto nel documento, per renderlo un po meno sensibile alle variazioni della Vin e Vled è venuto fuori che è meglio lavorare in DCM.
Quel circuitino l'ho anche realizzato su millefori e ... lavora...
Allora mi sono chiesto se potevo aggiungere un feedback in corrente, per fare un lavoro "più serio". Ma sempre devo cercare di stare con costi bassi.
E quindi nasce questo thread.
A questo punto, anche alla luce dell'aiuto che mi stai dando, posso benissimo cambiare le cose. Mi spiego. Magari aggiungendo la reazione non è più necessario lavorare in DCM ma potrei stare in CCM magari controllando solo il picco (come suggeriva
IsidoroKZ) e semplificare il tutto.
Ti dico anche che però lo schema a blocchi del sistema che hai buttato giù mi aiuterebbe ad imparere tante cose che sono ancora fumose per me sulla stabilità dei sistemi retroazionati (ripeto, quando ero fresco di studi magari ero messo meglio, ma ora sono ben arrugginito).
Non so.
Tu che dici alla luce di quello che ti ho spiegato?
In relazione al tuo ultimo post:
- si, la resistenza effettivamente VA messa in serie ai led, cosi è già "meno triangolare".
- Provo a spiegarti cosa indendevo con la frase: "All'uscita del primo OPAMP mi trovo una tensione, riferita a massa di circa 2.5 V con sopra un PICCOLO ripple, diciamo di frequenze sotto il kHz (dato che ho messo il polo a 1.6KHz)." cosi magari capisco dove ragiono male.
Dunque mi sono detto: l'opamp che mi guadagna 10 filta con un filtro PB con polo a 1.6KHz (se non ho fatto male il conto). Tutti i segnali sopra questa frequenza vengono attenuati e sempre più man mano che salgo in frequenza.
Eventuali disturbi... non so il 100Hz della Vin se questa arriva da un trafo+ponte, questo non riuscirei a filtrarlo e quindi mi troverei il mio segnale di errore che presenta questa frequenza. Però ... Boh... mi sa che sto dicendo una cagata...
Come vedi ho bisogno di fare un bel ripasso su guadagno di anello, G ideale... (vecchi ricordi)...
- A maggior ragione quello che mi scrivi ... polo nell'origine... Integratore... errore a regime.... non dico che è arabo... ma sicuramente non lo capisco al volo.
Per questo ti dicevo che servirà pazienza, ma la voglia di imparare mia, c'è.
Allora potremmo fare cosi: visto che hai parlato di Buck in CCM, provo a dimensionare io il buck invertito che vuol dire: frequenza del PWM, valore di induttanza, numero led, vin e una specifica di base.
Poi da li partiamo.
Può andare?
Ciao e grazie
Stefano
Innanzitutto grazie, GRAZIE per la pazienza e l'educazione che hai nella risposta.
Poi:
come vedi non sono una "cima" in elettronica ma ho tanta, tanta buona volontà per imparare e migliorare.
Le faccine dubbiose su quella frase del polo dell'operazionale fanno capire che ho diverse lacune...
Tieni presente... ho pure fatto Ing elettronica, ma dopo la laurea però sono praticamente stato "fermo" 7/8 anni finché, da un paio, sono entrato nella finalmente nella progettazione elettronica (prima ero collaudo e prove EMC). E questo, purtroppo, ha fatto tanto (in senso negativo
Fino a qualche mese fa ho lavorato su alimentatori switching sia AC/DC che DC/DC tutti con soluzioni già "presente sul mercato". Per AC/DC Flyback e Risonanti. Per DC/DC vari buck e boost tipo quello che hai citato nel precedente post. Lavoravo nel mondo illuminzazione x led e fluorescente.
Quindi non c'è da "inventarsi" nulla... le Application Notes e Reference Design del costruttore, aiutano già molto (ok, c'è da sapere bene di cosa si sta parlando...).
Dove sono ora a lavorare sto iniziando a vedere anche qualcosa oltre la parte di "potenza", quindi qualcosa sui micro, condizionamento del segnale ecc... In generale, schede di controllo.
Se leggi in giro un po' i mei post, vedrai che sono tutti bene o male relativi ad argomenti che ti ho sopra citato.
Ora:
Per una applicazione dovevo accendere dei led di potenza (che ripeto, di solito farei con DC/DC appositi per il lighting) e dato che le schede devono costare sempre il meno possibile mi sono chiesto se non riuscivo a fare io, a discreti, un controllo corrente per LED.
E qui è nato il documento che ti linko qui.
Come prima soluzione, più semplice e poco costosa, sono andato semplicemente in anello aperto. In più, come scritto nel documento, per renderlo un po meno sensibile alle variazioni della Vin e Vled è venuto fuori che è meglio lavorare in DCM.
Quel circuitino l'ho anche realizzato su millefori e ... lavora...
Allora mi sono chiesto se potevo aggiungere un feedback in corrente, per fare un lavoro "più serio". Ma sempre devo cercare di stare con costi bassi.
E quindi nasce questo thread.
A questo punto, anche alla luce dell'aiuto che mi stai dando, posso benissimo cambiare le cose. Mi spiego. Magari aggiungendo la reazione non è più necessario lavorare in DCM ma potrei stare in CCM magari controllando solo il picco (come suggeriva
Ti dico anche che però lo schema a blocchi del sistema che hai buttato giù mi aiuterebbe ad imparere tante cose che sono ancora fumose per me sulla stabilità dei sistemi retroazionati (ripeto, quando ero fresco di studi magari ero messo meglio, ma ora sono ben arrugginito).
Non so.
Tu che dici alla luce di quello che ti ho spiegato?
In relazione al tuo ultimo post:
- si, la resistenza effettivamente VA messa in serie ai led, cosi è già "meno triangolare".
- Provo a spiegarti cosa indendevo con la frase: "All'uscita del primo OPAMP mi trovo una tensione, riferita a massa di circa 2.5 V con sopra un PICCOLO ripple, diciamo di frequenze sotto il kHz (dato che ho messo il polo a 1.6KHz)." cosi magari capisco dove ragiono male.
Dunque mi sono detto: l'opamp che mi guadagna 10 filta con un filtro PB con polo a 1.6KHz (se non ho fatto male il conto). Tutti i segnali sopra questa frequenza vengono attenuati e sempre più man mano che salgo in frequenza.
Eventuali disturbi... non so il 100Hz della Vin se questa arriva da un trafo+ponte, questo non riuscirei a filtrarlo e quindi mi troverei il mio segnale di errore che presenta questa frequenza. Però ... Boh... mi sa che sto dicendo una cagata...
Come vedi ho bisogno di fare un bel ripasso su guadagno di anello, G ideale... (vecchi ricordi)...
- A maggior ragione quello che mi scrivi ... polo nell'origine... Integratore... errore a regime.... non dico che è arabo... ma sicuramente non lo capisco al volo.
Per questo ti dicevo che servirà pazienza, ma la voglia di imparare mia, c'è.
Allora potremmo fare cosi: visto che hai parlato di Buck in CCM, provo a dimensionare io il buck invertito che vuol dire: frequenza del PWM, valore di induttanza, numero led, vin e una specifica di base.
Poi da li partiamo.
Può andare?
Ciao e grazie
Stefano
"perché un uomo è grande, GRANDE davvero, quando ritorna bambino di nuovo". Zecchino d'oro '87
1
voti
Ciao!
Ecco qui il dimensionamento di partenza che avrei fatto:
Dati:
Vin= 12V
I led da regolare = 350mA
Freq switching: 50KHz
Vled= 3.2V (a 350mA)
numero led: 2
Analisi
Il buck lavorerà, con i dati sopra scritti, a poco più del 50% di duty.
Poi la retroazione lo varierà per tenere in regolazione la corrente al variare della Vin. Diciamo che come variazioni possibili metterei:
Vin minimo: 10V
Vin massimo: 14V
I led saranno sempre 2 con una Vf che possa variare di circa un 5%, quindi supponiamo di avere led con Vf da 3 a 3.4 V.
Quindi per vedere a che duty lavorerò nei due casi estremi, considero:
1°Caso: Vin= 10V, Vled totale= 6.8V --> Il Duty andrà a circa 68%
2°Caso: Vin= 14V, Vled totale= 6V --> Duty andrà a circa 43%
Impongo un DELTA corrente (positivo e negativo) di 200mA totale.
Sapendo che il ton (che sarà circa uguale al toff) sarà pari a 10usec, trovo valore di induttanza che mi serve:

L= 300uH
Consideriamo una 330uH, cosi avremo un po' meno ripple.
Ora, dovrei mettere un condensatore in parallelo. Sinceramente non saprei come dimensionarlo. Non so... se vuoi "sparo" 100uF poi non so come questo influirà nel discorso poli e zeri...
Quindi la parte "switching" dovrebbe venire cosi:
Ho messo una Rsense da 1ohm 1%, facile da trovare. Cosi dovremmo trovarci una tensione da leggere di 350mV.
Diciamo che con i dati di partenza dovremmo trovare una forma d'onda circa cosi:
Che dici?
Possiamo partire da qui?
Ciao
Stefano
Ecco qui il dimensionamento di partenza che avrei fatto:
Dati:
Vin= 12V
I led da regolare = 350mA
Freq switching: 50KHz
Vled= 3.2V (a 350mA)
numero led: 2
Analisi
Il buck lavorerà, con i dati sopra scritti, a poco più del 50% di duty.
Poi la retroazione lo varierà per tenere in regolazione la corrente al variare della Vin. Diciamo che come variazioni possibili metterei:
Vin minimo: 10V
Vin massimo: 14V
I led saranno sempre 2 con una Vf che possa variare di circa un 5%, quindi supponiamo di avere led con Vf da 3 a 3.4 V.
Quindi per vedere a che duty lavorerò nei due casi estremi, considero:
1°Caso: Vin= 10V, Vled totale= 6.8V --> Il Duty andrà a circa 68%
2°Caso: Vin= 14V, Vled totale= 6V --> Duty andrà a circa 43%
Impongo un DELTA corrente (positivo e negativo) di 200mA totale.
Sapendo che il ton (che sarà circa uguale al toff) sarà pari a 10usec, trovo valore di induttanza che mi serve:

L= 300uH
Consideriamo una 330uH, cosi avremo un po' meno ripple.
Ora, dovrei mettere un condensatore in parallelo. Sinceramente non saprei come dimensionarlo. Non so... se vuoi "sparo" 100uF poi non so come questo influirà nel discorso poli e zeri...
Quindi la parte "switching" dovrebbe venire cosi:
Ho messo una Rsense da 1ohm 1%, facile da trovare. Cosi dovremmo trovarci una tensione da leggere di 350mV.
Diciamo che con i dati di partenza dovremmo trovare una forma d'onda circa cosi:
Che dici?
Possiamo partire da qui?
Ciao
Stefano
"perché un uomo è grande, GRANDE davvero, quando ritorna bambino di nuovo". Zecchino d'oro '87
1
voti
Ho ragionato su questo blocco, che dici essere la funzione di trasferimento tra duty e corrente di uscita.
Dunque, vediamo se riesco.
A me viene da dire che la funzione di trasferimento è "700". Ho detto una str...zata?
Se duty=0.5, I out= 350mA, con Vin=12 e Vled=6.
Vedi perché... non capisco... cosa centrano poli e zeri? perché dovrei essere dipendente dalla frequenza? Mah...!
Mi spiace "sfruttare" ... se hai documentazione, però "partendo dalle basi" provo ad arrangiarmi.
Anche se ti dico che più e più volte mi metto in ballo a ripassare la teoria della risposta in frequenza/stabilità ecc... ma poi quando la applico ad un power supply, mi incasino e non mi trovo.
Ciao
Dunque, vediamo se riesco.
A me viene da dire che la funzione di trasferimento è "700". Ho detto una str...zata?
Se duty=0.5, I out= 350mA, con Vin=12 e Vled=6.
Vedi perché... non capisco... cosa centrano poli e zeri? perché dovrei essere dipendente dalla frequenza? Mah...!
Mi spiace "sfruttare" ... se hai documentazione, però "partendo dalle basi" provo ad arrangiarmi.
Anche se ti dico che più e più volte mi metto in ballo a ripassare la teoria della risposta in frequenza/stabilità ecc... ma poi quando la applico ad un power supply, mi incasino e non mi trovo.
Ciao
"perché un uomo è grande, GRANDE davvero, quando ritorna bambino di nuovo". Zecchino d'oro '87
Chi c’è in linea
Visitano il forum: Nessuno e 165 ospiti

Elettrotecnica e non solo (admin)
Un gatto tra gli elettroni (IsidoroKZ)
Esperienza e simulazioni (g.schgor)
Moleskine di un idraulico (RenzoDF)
Il Blog di ElectroYou (webmaster)
Idee microcontrollate (TardoFreak)
PICcoli grandi PICMicro (Paolino)
Il blog elettrico di carloc (carloc)
DirtEYblooog (dirtydeeds)
Di tutto... un po' (jordan20)
AK47 (lillo)
Esperienze elettroniche (marco438)
Telecomunicazioni musicali (clavicordo)
Automazione ed Elettronica (gustavo)
Direttive per la sicurezza (ErnestoCappelletti)
EYnfo dall'Alaska (mir)
Apriamo il quadro! (attilio)
H7-25 (asdf)
Passione Elettrica (massimob)
Elettroni a spasso (guidob)
Bloguerra (guerra)









