Quanto guadagna il circuito con e senza bootstrap? Quanto hai bisogno che guadagni l'amplificatore?
Puoi mettere sullo schema i valori dei componenti che hai cambiato? E gia` che ci sei metti anche le tensioni in continua sui nodi importanti, cosi` evito di fare troppi conti :)
Per la retroazione bisogna entrare sull'emettitore del primo transistore. Si puo` mettere anche un condensatore in serie sulla retroazione in modo da non disturbare la continua, oppure si cambia completamente la polarizzazione del primo stadio in modo da avere una retroazione in continua che stabilizza anche il punto di lavoro.
Ancora su Amplificatore Audio
Moderatori:
carloc,
g.schgor,
BrunoValente,
IsidoroKZ
12 messaggi
• Pagina 2 di 2 • 1, 2
3
voti
Per usare proficuamente un simulatore, bisogna sapere molta più elettronica di lui
Plug it in - it works better!
Il 555 sta all'elettronica come Arduino all'informatica! (entrambi loro malgrado)
Se volete risposte rispondete a tutte le mie domande
Plug it in - it works better!
Il 555 sta all'elettronica come Arduino all'informatica! (entrambi loro malgrado)
Se volete risposte rispondete a tutte le mie domande
0
voti
IsidoroKZ ha scritto:Quanto guadagna il circuito con e senza bootstrap? Quanto hai bisogno che guadagni l'amplificatore?
Purtroppo il vecchio alimentatore che usavo si e' rotto, quindi per ora posso solo simulare
Senza bootstrap e con segnale d'ingresso di 10mV p.p. (molto piu' basso della mia sorgente fisica) il guadagno complessivo e' di circa 30-32.
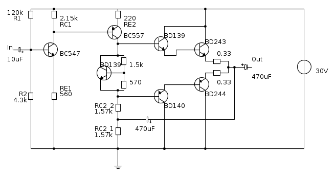
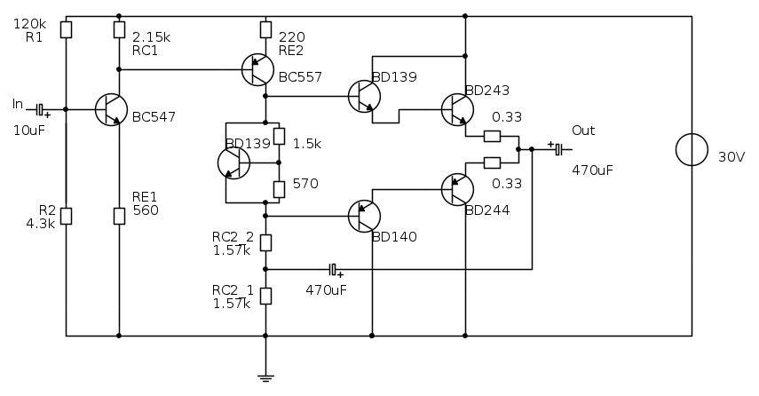
Con capacita' di bootstrap (ho messo 470uF e diviso in due meta' uguali la RC2) il guadagno e' circa 68 (con un aumento significativo della distorsione).
Di seguito lo schema modificato con la capacita' di boot:
La mia sorgente butta fuori 200 mV picco-picco, quindi volendo 2 o 3 W su un carico da 4
, all'incirca se non ho sbagliato i conti mi servirebbe una guadagno di circa 50, non di piu'.IsidoroKZ ha scritto:Puoi mettere sullo schema i valori dei componenti che hai cambiato? E gia` che ci sei metti anche le tensioni in continua sui nodi importanti, cosi` evito di fare troppi conti :)
Queste le tensioni DC:
Tensione al collettore del BC557 11.9022 V
Tensione alla base del BD140 9.51608 V
Tensione in mezzo alle due R da 0.33 10.6794 V
Tensione al collettore del BC547 28.6717 V
Tensione all'emettitore del BC547 0.36743 V
Tensione alla base del BC547 0.984916 V
Tensione in mezzo a RC2_1 e RC2_2 4.75804 V
Ciao,
Fede.
-

Federico80
30 5 - New entry

- Messaggi: 54
- Iscritto il: 16 gen 2013, 11:33
- Località: Padova
12 messaggi
• Pagina 2 di 2 • 1, 2
Chi c’è in linea
Visitano il forum: Google [Bot], Google Adsense [Bot] e 150 ospiti

Elettrotecnica e non solo (admin)
Un gatto tra gli elettroni (IsidoroKZ)
Esperienza e simulazioni (g.schgor)
Moleskine di un idraulico (RenzoDF)
Il Blog di ElectroYou (webmaster)
Idee microcontrollate (TardoFreak)
PICcoli grandi PICMicro (Paolino)
Il blog elettrico di carloc (carloc)
DirtEYblooog (dirtydeeds)
Di tutto... un po' (jordan20)
AK47 (lillo)
Esperienze elettroniche (marco438)
Telecomunicazioni musicali (clavicordo)
Automazione ed Elettronica (gustavo)
Direttive per la sicurezza (ErnestoCappelletti)
EYnfo dall'Alaska (mir)
Apriamo il quadro! (attilio)
H7-25 (asdf)
Passione Elettrica (massimob)
Elettroni a spasso (guidob)
Bloguerra (guerra)

