DanteCpp ha scritto:quindi penso che la resistenza sia nulla
Lo dubito
Moderatori:
carloc,
g.schgor,
BrunoValente,
IsidoroKZ

si ha che:
*DanteCpp ha scritto:L'uscita del filtro RIAA è un'operazionale, quindi penso che la resistenza sia nulla, comunque misurerò appena il prototipo sarà pronto, per esserne certi.
DanteCpp ha scritto:Comunque potere consigliarmi qualche integrato che faccia al caso mio?



.DanteCpp ha scritto:Grazie, ora ci vedo lucido!



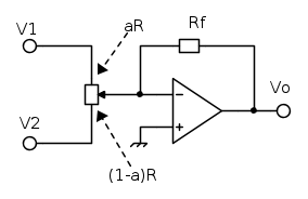
è amplificato al massimo, complementariamente il secondo canale è al minimo del guadagno. Viceversa se lo slider è tutto a sinistra. Sostanzialmente una somma pesata tra i due canali; con pesi bilanciati dal potenziometro.

![V_o=A\left[\left(1-a\right)V_1+aV_2\right] V_o=A\left[\left(1-a\right)V_1+aV_2\right]](/forum/latexrender/pictures/12b3cd4281224a0d49f37a915f80754d.png)


PietroBaima ha scritto: Io avevo fatto qualcosa con gli OP275, ma, potremmo chiedere aiuto e consiglio aPiercarlo, che è il referente EY in campo audio.
, anch'esso sicuramente deve tagliare al di sotto della banda audio, potrebbe andare bene il dimensionamento del filtro
?













Visitano il forum: Majestic-12 [Bot] e 49 ospiti