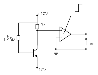
Volevo chiedervi una cosa anche su questo esercizio:
"Dato il seguente circuito, assumendo che il BJT abbia
in zona attiva diretta e
, il valore massimo della resistenza
per il quale la tensione di uscita
si mantiene al valore di saturazione positiva
risulta:Quello che non riesco a capire è come calcolare la

Dalla spiegazione di
per vedere a quale valore va in saturazione dovrei guardare la tensione di riferimento
, che però non mi viene fornita dal testo.Avete qualche suggerimento in merito?
Grazie
Ciaoo!


Elettrotecnica e non solo (admin)
Un gatto tra gli elettroni (IsidoroKZ)
Esperienza e simulazioni (g.schgor)
Moleskine di un idraulico (RenzoDF)
Il Blog di ElectroYou (webmaster)
Idee microcontrollate (TardoFreak)
PICcoli grandi PICMicro (Paolino)
Il blog elettrico di carloc (carloc)
DirtEYblooog (dirtydeeds)
Di tutto... un po' (jordan20)
AK47 (lillo)
Esperienze elettroniche (marco438)
Telecomunicazioni musicali (clavicordo)
Automazione ed Elettronica (gustavo)
Direttive per la sicurezza (ErnestoCappelletti)
EYnfo dall'Alaska (mir)
Apriamo il quadro! (attilio)
H7-25 (asdf)
Passione Elettrica (massimob)
Elettroni a spasso (guidob)
Bloguerra (guerra)










